电脑桌面
添加小米粒文库到电脑桌面
安装后可以在桌面快捷访问

国内贸易短期信用保险条款VIP专享VIP免费

国内贸易短期信用保险条款_第1页
1/9
国内贸易短期信用保险条款_第2页
2/9
国内贸易短期信用保险条款_第3页
3/9
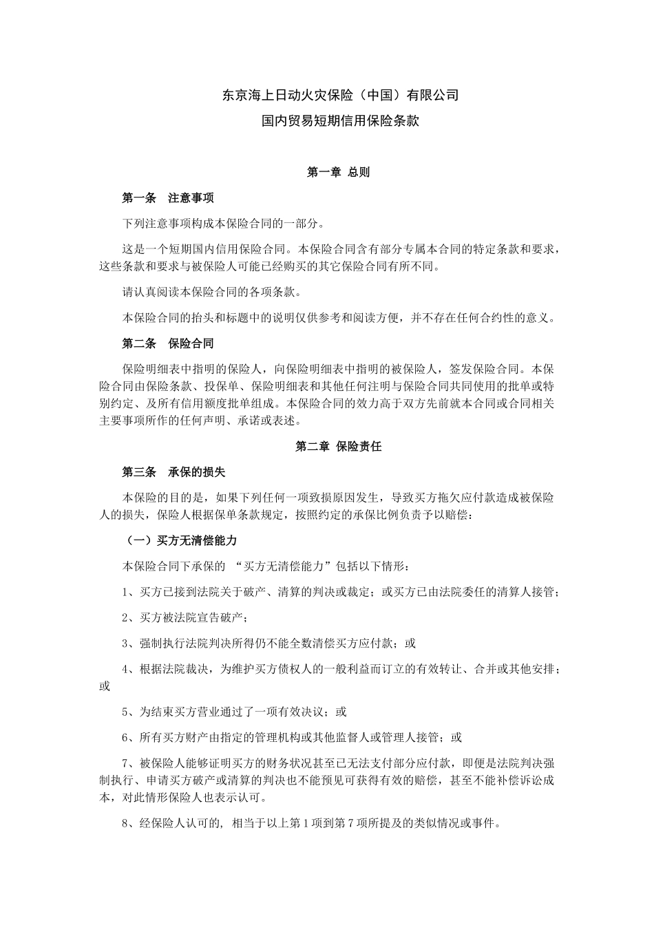
东京海上日动火灾保险(中国)有限公司国内贸易短期信用保险条款第一章总则第一条注意事项下列注意事项构成本保险合同的一部分。这是一个短期国内信用保险合同。本保险合同含有部分专属本合同的特定条款和要求,这些条款和要求与被保险人可能已经购买的其它保险合同有所不同。请认真阅读本保险合同的各项条款。本保险合同的抬头和标题中的说明仅供参考和阅读方便,并不存在任何合约性的意义。第二条保险合同保险明细表中指明的保险人,向保险明细表中指明的被保险人,签发保险合同。本保险合同由保险条款、投保单、保险明细表和其他任何注明与保险合同共同使用的批单或特别约定、及所有信用额度批单组成。本保险合同的效力高于双方先前就本合同或合同相关主要事项所作的任何声明、承诺或表述。第二章保险责任第三条承保的损失本保险的目的是,如果下列任何一项致损原因发生,导致买方拖欠应付款造成被保险人的损失,保险人根据保单条款规定,按照约定的承保比例负责予以赔偿:(一)买方无清偿能力本保险合同下承保的“买方无清偿能力”包括以下情形:1、买方已接到法院关于破产、清算的判决或裁定;或买方已由法院委任的清算人接管;2、买方被法院宣告破产;3、强制执行法院判决所得仍不能全数清偿买方应付款;或4、根据法院裁决,为维护买方债权人的一般利益而订立的有效转让、合并或其他安排;或5、为结束买方营业通过了一项有效决议;或6、所有买方财产由指定的管理机构或其他监督人或管理人接管;或7、被保险人能够证明买方的财务状况甚至已无法支付部分应付款,即便是法院判决强制执行、申请买方破产或清算的判决也不能预见可获得有效的赔偿,甚至不能补偿诉讼成本,对此情形保险人也表示认可。8、经保险人认可的,相当于以上第1项到第7项所提及的类似情况或事件。(二)买方延期付款本保险合同下承保的“买方延期付款”是指,买方在最初付款到期日后的6个月内未能根据合同将应付款支付给被保险人。第三章责任免除第四条保险人对以下各项不承担赔偿责任:(一)被保险人的过失保险人不承担因被保险人或被保险人的代理未履行合同任一条款或未遵守任一法律(包括任何有法律效力的判决、法令或法规)的规定而导致的任何损失。(二)放射性污染保险人不承担被保险人遭受的因爆炸性核装置或其零部件、或核燃料、核燃烧或核废料带来的电离、放射性、有毒性、爆炸性或其他有危险性或污染性物质影响而直接或间接导致的、促成的或引发的任何损失。(三)五大国保险人不承担因下列国家之间的战争(不论在敌对爆发之前还是之后)而直接或间接造成的任何损失:中国、法国、英国、俄联邦和美国。(四)利息/罚金/损失/成本费保险人不承担下列原因造成的任何损失:1、最初付款到期日之后累计的任何利息;或2、不论是否有合同约定,被保险人可从买方获得的除应收货款之外应由买方支付的任何罚金或损害赔偿;或3、如果买方以任何理由不付全部或部分应付款,被保险人在追收应付款过程中或被保险人在为自己进行辩护过程中所产生的任何法律和其他费用;或4、任何银行手续费,除非是在与买方的销售合同中被定为应收款的一部分。(五)其他保险保险人不承担任何被保险人可以通过投保的其他保险而获得赔偿的损失,或被保险人有权因其他保险而受益或获得赔偿的损失。(六)拒收货物保险人不承担因买方未能接受或拒绝接受已发送货物而造成的损失。但是,如果这种不接受或拒绝接受违反了销售合同,则此除外责任不再适用。(七)国家或政府行为保险人不承担因国家和各级地方政府部门以及其他官方机构所采取的决定,导致合同无法履行或是应付款无法偿还而造成的损失。(八)天灾保险人不承担任何直接或间接由旋风、台风、水灾、地震、火山爆发、海啸等天灾或其他不可抗力造成的损失。第四章承保的合同和保险责任的开始第五条承保的合同本保险合同适用于被保险人与买方所签订的,与保险明细表上规定的贸易与服务相关的销售或服务合同。合同须以书面形式订立,且真实、合法、有效。合同必须注明待售产品(或待提供服务)的性质和数量以及付款条件与期限,付款期限绝对不能超过保险明细表中规定的最长信用期...

1、当您付费下载文档后,您只拥有了使用权限,并不意味着购买了版权,文档只能用于自身使用,不得用于其他商业用途(如 [转卖]进行直接盈利或[编辑后售卖]进行间接盈利)。
2、本站所有内容均由合作方或网友上传,本站不对文档的完整性、权威性及其观点立场正确性做任何保证或承诺!文档内容仅供研究参考,付费前请自行鉴别。
3、如文档内容存在违规,或者侵犯商业秘密、侵犯著作权等,请点击“违规举报”。

碎片内容

国内贸易短期信用保险条款

确认删除?
VIP
微信客服
  • 扫码咨询
会员Q群
  • 会员专属群点击这里加入QQ群
客服邮箱
回到顶部