电脑桌面
添加小米粒文库到电脑桌面
安装后可以在桌面快捷访问

常规化纤面料入门及详解VIP免费

常规化纤面料入门及详解_第1页
1/8
常规化纤面料入门及详解_第2页
2/8
常规化纤面料入门及详解_第3页
3/8
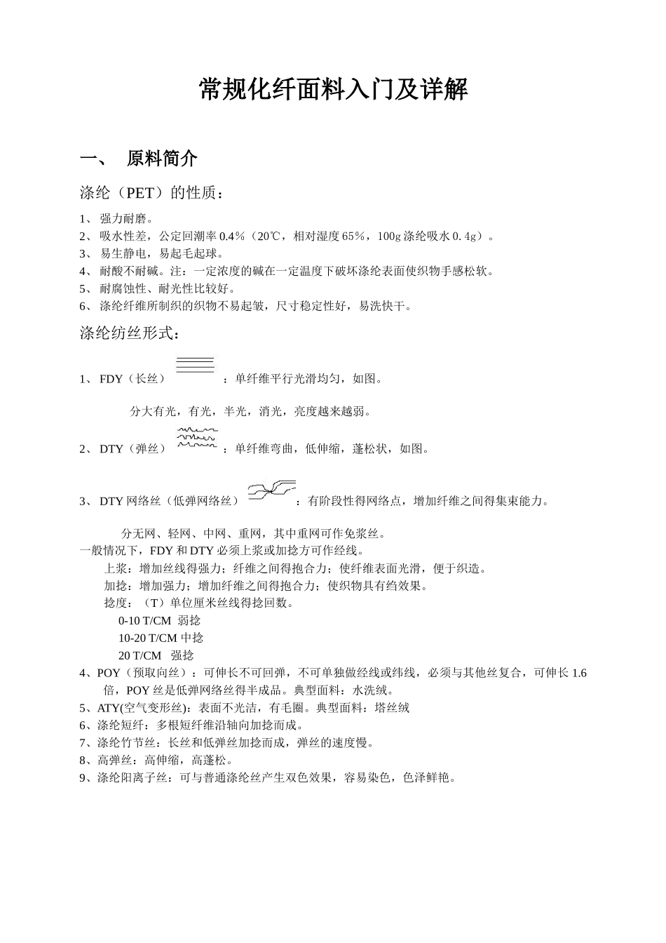
常规化纤面料入门及详解一、原料简介涤纶(PET)的性质:1、强力耐磨。2、吸水性差,公定回潮率0.4%(20℃,相对湿度65%,100g涤纶吸水0.4g)。3、易生静电,易起毛起球。4、耐酸不耐碱。注:一定浓度的碱在一定温度下破坏涤纶表面使织物手感松软。5、耐腐蚀性、耐光性比较好。6、涤纶纤维所制织的织物不易起皱,尺寸稳定性好,易洗快干。涤纶纺丝形式:1、FDY(长丝):单纤维平行光滑均匀,如图。分大有光,有光,半光,消光,亮度越来越弱。2、DTY(弹丝):单纤维弯曲,低伸缩,蓬松状,如图。3、DTY网络丝(低弹网络丝):有阶段性得网络点,增加纤维之间得集束能力。分无网、轻网、中网、重网,其中重网可作免浆丝。一般情况下,FDY和DTY必须上浆或加捻方可作经线。上浆:增加丝线得强力;纤维之间得抱合力;使纤维表面光滑,便于织造。加捻:增加强力;增加纤维之间得抱合力;使织物具有绉效果。捻度:(T)单位厘米丝线得捻回数。0-10T/CM弱捻10-20T/CM中捻20T/CM强捻4、POY(预取向丝):可伸长不可回弹,不可单独做经线或纬线,必须与其他丝复合,可伸长1.6倍,POY丝是低弹网络丝得半成品。典型面料:水洗绒。5、ATY(空气变形丝):表面不光洁,有毛圈。典型面料:塔丝绒6、涤纶短纤:多根短纤维沿轴向加捻而成。7、涤纶竹节丝:长丝和低弹丝加捻而成,弹丝的速度慢。8、高弹丝:高伸缩,高蓬松。9、涤纶阳离子丝:可与普通涤纶丝产生双色效果,容易染色,色泽鲜艳。锦纶(PA)或尼龙NYLON(N)性质:1、强力非常好,甚至超过同等细度的钢丝。2、耐磨性非常好,超过其他纺织纤维,适合做运动装,袜子,降落伞,缆绳。3、吸水性差,公定回潮率4%,易静电,起毛,起球。4、耐碱不耐酸,37.5%盐酸可以溶解。5、耐腐蚀性好,耐水性差,耐光性耐热性差,久晒强力下降泛黄。6、锦纶所制服装容易变形,容易起皱。纺丝形式:主要FDY,ATY。氨纶(PU)性质:可伸长500-800%,强度较低,耐汗,耐海水,耐酸,耐碱性能良好,不能单独做经纬线,必须与其他丝纱进行包覆。氨纶包覆形式主要有:空包(明显能看见氨纶);机包(氨纶被包在里面)海岛复合丝是由海岛丝和高收缩丝混纤并合网络而成的复合丝。高收缩丝:沸水收缩率达35%(所以经麂皮绒的所率很大)。海岛丝:超细纤维,单纤维可达0.138(产生麂皮绒的绒感)。粘胶(R)viscosefiber性质:1、化学组成与棉相同,性能与棉接近;2、比棉吸湿性能好,容易染色,染色鲜艳,色牢度好;3、湿强度低,为干强度的40-60%,湿态下的弹性、耐磨性差,粘胶制织物不耐水洗,尺寸稳定性差。纺丝形式:粘胶长丝――人造丝――人丝粘胶短纤――人造棉――人棉醋酸纤维acetatefiber性质:1、公定回潮率6%,半疏水性纤维;2、强力不够好,真丝般的光泽,手感滑爽;3、柔软,易变形,耐磨性差;4、与粘胶相比,醋酸纤维强度低,吸湿性差,染色性比较差,手感,弹性,光泽,保暖优于粘胶纤维。铜氨纤维Cuprammonuium铜氨纤维是一种再生纤维素纤维,它是将棉短绒等天然纤维素原料溶解在氢氧化铜或碱性铜盐的浓氨溶液内,配成纺丝液,在凝固浴中铜氨纤维素分子化学物分解再生出纤维素,生成的水合纤维素经后加工即得到铜氨纤维。铜氨纤维的截面呈圆形,无皮芯结构,纤维可承受高度拉伸,制得的单丝较细,一般在1.33dtex以下(1.2旦),可达0.44dtex(0。4旦)。所以面料手感柔软,光泽柔和,有真丝感。铜氨纤维的吸湿性与黏胶纤维接近,其公定回潮率为11%,在一般大气条件下回潮率可达到12%--13%,在相同的染色条件下,铜氨纤维的染色亲和力较黏胶纤维大,上色较深。铜氨纤维的干强与黏胶纤维接近,但湿强高于黏胶纤维,耐磨性也优于粘胶纤维。由于纤维细软,光泽适宜,常用做高档丝织或针织物。其服用性能较优良,吸湿性好,极具悬垂感,服用性能近似于丝绸,符合环保服饰潮流。铜氨纤维比较昂贵,具有会呼吸、清爽、抗静电、悬垂性佳四大功能,其最吸引人的特性为具吸湿、放湿性,属呼吸、清爽的纤维。铜氨纤维的用途与粘胶纤维大体一样,但铜氨纤维的单纤比粘胶纤维更细,其产品的服用性能极佳,性能近似于丝绸,极具悬垂感。加上其具有较...

1、当您付费下载文档后,您只拥有了使用权限,并不意味着购买了版权,文档只能用于自身使用,不得用于其他商业用途(如 [转卖]进行直接盈利或[编辑后售卖]进行间接盈利)。
2、本站所有内容均由合作方或网友上传,本站不对文档的完整性、权威性及其观点立场正确性做任何保证或承诺!文档内容仅供研究参考,付费前请自行鉴别。
3、如文档内容存在违规,或者侵犯商业秘密、侵犯著作权等,请点击“违规举报”。

碎片内容

常规化纤面料入门及详解

确认删除?
VIP
微信客服
  • 扫码咨询
会员Q群
  • 会员专属群点击这里加入QQ群
客服邮箱
回到顶部