电脑桌面
添加小米粒文库到电脑桌面
安装后可以在桌面快捷访问

高三化学 考前复习《51个化学规律帮你推断》VIP免费

高三化学 考前复习《51个化学规律帮你推断》_第1页
1/3
高三化学 考前复习《51个化学规律帮你推断》_第2页
2/3
高三化学 考前复习《51个化学规律帮你推断》_第3页
3/3
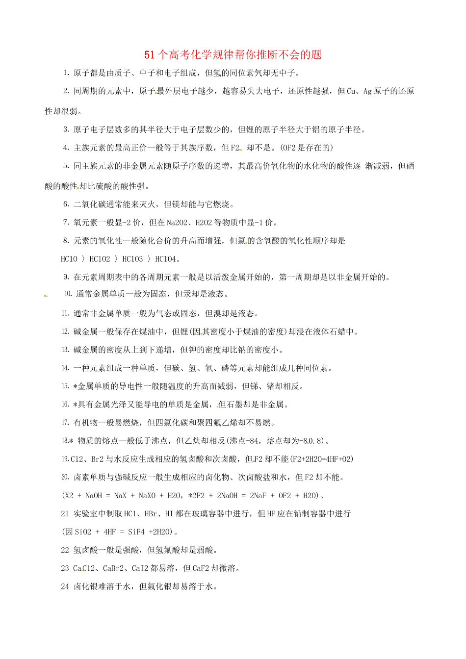
51个高考化学规律帮你推断不会的题⒈原子都是由质子、中子和电子组成,但氢的同位素氕却无中子。⒉同周期的元素中,原子最外层电子越少,越容易失去电子,还原性越强,但Cu、Ag原子的还原性却很弱。⒊原子电子层数多的其半径大于电子层数少的,但锂的原子半径大于铝的原子半径。⒋主族元素的最高正价一般等于其族序数,但F2却不是。(OF2是存在的)⒌同主族元素的非金属元素随原子序数的递增,其最高价氧化物的水化物的酸性逐渐减弱,但硒酸的酸性却比硫酸的酸性强。⒍二氧化碳通常能来灭火,但镁却能与它燃烧。⒎氧元素一般显-2价,但在Na2O2、H2O2等物质中显-1价。⒏元素的氧化性一般随化合价的升高而增强,但氯的含氧酸的氧化性顺序却是HC1O〉HC1O2〉HC1O3〉HC1O4。⒐在元素周期表中的各周期元素一般是以活泼金属开始的,第一周期却是以非金属开始的。⒑通常金属单质一般为固态,但汞却是液态。⒒通常非金属单质一般为气态或固态,但溴却是液态。⒓碱金属一般保存在煤油中,但锂(因其密度小于煤油的密度)却浸在液体石蜡中。⒔碱金属的密度从上到下递增,但钾的密度却比钠的密度小。⒕一种元素组成一种单质,但碳、氢、氧、磷等元素却能组成几种同位素。⒖*金属单质的导电性一般随温度的升高而减弱,但锑、锗却相反。⒗*具有金属光泽又能导电的单质是金属,但石墨却是非金属。⒘有机物一般易燃烧,但四氯化碳和聚四氟乙烯却不易燃。⒙*物质的熔点一般低于沸点,但乙炔却相反(沸点-84,熔点却为-80.8)。⒚C12、Br2与水反应生成相应的氢卤酸和次卤酸,但F2却不能(F2+2H2O=4HF+O2)⒛卤素单质与强碱反应一般生成相应的卤化物、次卤酸盐和水,但F2却不能。(X2+NaOH=NaX+NaXO+H2O,*2F2+2NaOH=2NaF+OF2+H2O)。21实验室中制取HC1、HBr、HI都在玻璃容器中进行,但HF应在铅制容器中进行(因SiO2+4HF=SiF4+2H2O)。22氢卤酸一般是强酸,但氢氟酸却是弱酸。23CaC12、CaBr2、CaI2都易溶,但CaF2却微溶。24卤化银难溶于水,但氟化银却易溶于水。25*含有NH4+和第IA主族阳离子的盐一般易溶于水,但KC1O4和正长石等却难溶于水。26重金属阳离子一般都有毒,但BaSO4“”却可用作钡餐。27成网状结构的晶体一般都是原子晶体,但石墨却是原子晶体。28晶体一般都由阴离子和阳离子组成,但金属晶体是由金属阳离子和自由电子组成。29*共价键一般都有方向性,但H2却无方向性。30有机物一般为分子晶体,且熔沸点低,但醋酸钠、醋酸钙等却为离子晶体,且熔沸点高。31活泼金属与活泼非金属形成的化合物一般都是离子化合物,但A1C13、BrC13等却是共价化合物。32金属性强的元素,相应的碱的碱性也强,但A1(OH)3的碱性却比Fe(OH)3弱。33离子化合物中一般不存在单个分子,但NaC1等在气态时却以分子形式存在。34离子方程式一般表示同一类反应,但Br2+SO2+2H2O=4H++2Br-+SO42-却只表示一个方程式(注意:Ba2++2OH-+2H++SO42-=BaSO4+2H2O可以表示硫酸溶液与氢氧化钡溶液反应、向氢氧化钡溶液中加入硫酸氢钠溶液至中性或加入过量硫酸氢钠溶液等反应)。35强碱弱酸盐或强碱弱酸的酸式盐因水解而呈碱性,但NaH2PO4却呈酸性。36*盐类一般都是强电解质,但HgC12、CdI2等少数几种盐却是弱电解质。37*酸碱中和生成盐和水,但10HNO3+3Fe(OH)2=3Fe(NO3)3+NO+8H2O中还有还原产物。38*在金属活动性顺序表里,排在氢前面的金属能置换出酸中的氢,但铅却不能与硫酸反应放出氢气。39*在金属活动性顺序表里,排在氢后面的金属不能置换出酸中的氢,但铜却能与浓盐酸反应产生氢气,2Cu+4HC1(浓)=H2+2H[CuC12]。40在金属活动性顺序表里,排在前面的金属能把排在后面的金属从其盐溶液中置换出来,但钾钙钠却不能[2Na+CuSO4+2H2O=Cu(OH)2+Na2SO4+H2]。41*在金属活动性顺序表里,排在前面的金属不能把排在后面的金属从其不溶于水的盐中置换出来,但铁却能把银从氯化银中置换出来(Fe+2AgC1=FeC12+2Ag)。42一般只能用强酸制弱酸,但H2S+CuSO4=CuS+H2SO4、HC1O+H2SO3=HC1+H2SO4、Br2+H2SO3=2HBr+H2SO4(C12、FeC13等也可以)等反应却能用弱酸制强酸。43酸能与醇发生酯化反应,但氢卤酸与醇发生卤代反应。44—制取氯气采用固液装置,但制溴却须采用曲颈...

1、当您付费下载文档后,您只拥有了使用权限,并不意味着购买了版权,文档只能用于自身使用,不得用于其他商业用途(如 [转卖]进行直接盈利或[编辑后售卖]进行间接盈利)。
2、本站所有内容均由合作方或网友上传,本站不对文档的完整性、权威性及其观点立场正确性做任何保证或承诺!文档内容仅供研究参考,付费前请自行鉴别。
3、如文档内容存在违规,或者侵犯商业秘密、侵犯著作权等,请点击“违规举报”。

碎片内容

高三化学 考前复习《51个化学规律帮你推断》

您可能关注的文档

确认删除?
VIP
微信客服
  • 扫码咨询
会员Q群
  • 会员专属群点击这里加入QQ群
客服邮箱
回到顶部