电脑桌面
添加小米粒文库到电脑桌面
安装后可以在桌面快捷访问

各工程质量通病防治措施(18页)VIP免费

各工程质量通病防治措施(18页)_第1页
1/18
各工程质量通病防治措施(18页)_第2页
2/18
各工程质量通病防治措施(18页)_第3页
3/18
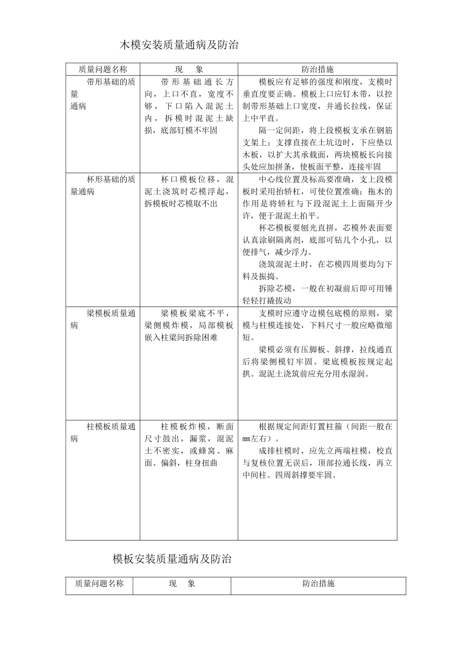
木模安装质量通病及防治质量问题名称现象防治措施带形基础的质量通病带形基础通长方向,上口不直,宽度不够,下口陷入混泥土内,拆模时混泥土缺损,底部钉模不牢固模板应有足够的强度和刚度,支模时垂直度要正确。模板上口应钉木带,以控制带形基础上口宽度,并通长拉线,保证上中平直。隔一定间距,将上段模板支承在钢筋支架上;支撑直接在土坑边时,下应垫以木板,以扩大其承载面,两块模板长向接头处应加拼条,使板面平整,连接牢固杯形基础的质量通病杯口模板位移,混泥土浇筑时芯模浮起,拆模板时芯模取不出中心线位置及标高要准确,支上段模板时采用抬轿杠,可使位置准确;拖木的作用是将轿杠与下段混泥土上面隔开少许,便于混泥土拍平。杯芯模板要刨光直拼,芯模外表面要认真涂刷隔离剂,底部可钻几个小孔,以便排气,减少浮力。浇筑混泥土时,在芯模四周要均匀下料及振捣。拆除芯模,一般在初凝前后即可用锤轻轻打撬拔动梁模板质量通病梁模板梁底不平,梁侧模炸模,局部模板嵌入柱梁间拆除困难支模时应遵守边模包底模的原则,梁模与柱模连接处,下料尺寸一般应略微缩短。梁模必须有压脚板、斜撑,拉线通直后将梁侧模钉牢固。梁底模板按规定起拱。混泥土浇筑前应充分用水湿润。柱模板质量通病柱模板炸模,断面尺寸鼓出,漏浆,混泥土不密实,或蜂窝、麻面、偏斜,柱身扭曲根据规定间距钉置柱箍(间距一般在㎜左右)。成排柱模时,应先立两端柱模,校直与复核位置无误后,顶部拉通长线,再立中间柱。四周斜撑要牢固。模板安装质量通病及防治质量问题名称现象防治措施凸肚、缩颈拆模后发现混泥土梁、墙出现凸肚、缩颈或翘曲现象梁底及支撑腰间距应保证在混泥土自重和施工荷载作用下不产生变形。组合小钢模拼装时连接件应按规定放置,围檩及对销螺栓间距、规格应按设计要求设置,围檩间距在㎜左右,对销螺栓直径由计算确定。浇捣混泥土时要均匀对称下料,控制浇灌高度,特别是门窗洞口模板两侧,既要保证混泥土振捣密实,又要防止过分振捣引起模板变形。当梁,板跨度大于4m时,模板中间应起拱,当设计无要求时,起拱度为全跨的标高偏差混泥土浇筑时造成楼层标高有偏差设标杆控制点,竖向模板根部须做找平,模板顶部设标高标记,严格按标记施工.楼梯踏步模板安装时应考虑装修层厚度麻面、蜂窝、孔洞、露筋混泥土表面出现严重的孔洞、露筋严格控制木模板含水量,制作时拼缝要求严密.木模板安装周期不宜过长,浇捣混泥土时,模板要提前浇水湿润,使其胀开密缝.钢模板变形要及时修整平直;钢模板嵌缝措施要控制,不能用油毡、塑料布水泥袋等嵌缝.梁、柱交接部位支撑要牢靠,拼缝应严密,发生错位要校正捣空高柱高墙混泥土出现捣空现象高柱高墙(超过3m)侧模要开浇捣孔(留门子板),以便于混泥土浇筑和振捣偏歪、下翘梁模板下口炸模,上口偏歪,梁中下翘根据梁的高度适当加设横档,一般离梁底板㎝处加Ф㎜对拉螺栓,沿梁长方向相隔不大于1m。夹木应与支撑顶部的横档钉牢;梁底模板按规定起拱炸模柱模板炸模,断面尺寸鼓出、漏浆,混泥土不密实或蜂窝麻面根据规定的柱箍间距要求钉牢,柱箍间距为成排柱模支模时,应先立两端柱;校直与复核位置无误后,顶部拉通长线,再立中间柱模。支模前必须校正钢筋位置。较高柱子,应在模板中部一侧留临时浇灌孔,以便于浇灌混泥土、插入振动棒,当浇灌到临时洞口后,再封闭临时浇灌孔框架结构模板安装质量与防治质量通病名称原因与现象防治措施柱模质量通病截面尺寸不准,混泥土保护层过大,柱身扭曲支模前按图弹位置线,校正钢筋位置,支柱前柱子应做小方盘模板,以保证底部位置准确;根据柱子截面尺寸及高度,设计好柱箍筋尺寸及间距,在柱四角做好支撑及拉杆梁、板模板质量梁身不平直,梁底不平,梁侧鼓出,梁上口尺寸偏大,梁中部下挠梁、板模板应通过设计确定龙骨、支柱的尺寸及间距,使模板支承系统有足够的强度及刚度,以防止浇灌混泥土时模板变形;梁模板应按设计要求起拱,防止挠度过大墙模板质量通病墙体混泥土厚度不一致,截面尺寸不准确;拼板不严,缝隙过大造成跑浆模板应根据墙体高度和厚度通过设计确定纵横龙骨的尺寸及间距、墙体的支撑方法和角...

1、当您付费下载文档后,您只拥有了使用权限,并不意味着购买了版权,文档只能用于自身使用,不得用于其他商业用途(如 [转卖]进行直接盈利或[编辑后售卖]进行间接盈利)。
2、本站所有内容均由合作方或网友上传,本站不对文档的完整性、权威性及其观点立场正确性做任何保证或承诺!文档内容仅供研究参考,付费前请自行鉴别。
3、如文档内容存在违规,或者侵犯商业秘密、侵犯著作权等,请点击“违规举报”。

碎片内容

各工程质量通病防治措施(18页)

海纳百川+ 关注
实名认证
内容提供者

热爱教学事业,对互联网知识分享很感兴趣

确认删除?
VIP
微信客服
  • 扫码咨询
会员Q群
  • 会员专属群点击这里加入QQ群
客服邮箱
回到顶部