电脑桌面
添加小米粒文库到电脑桌面
安装后可以在桌面快捷访问

如何做一名出色的主管VIP免费

如何做一名出色的主管_第1页
1/41
如何做一名出色的主管_第2页
2/41
如何做一名出色的主管_第3页
3/41
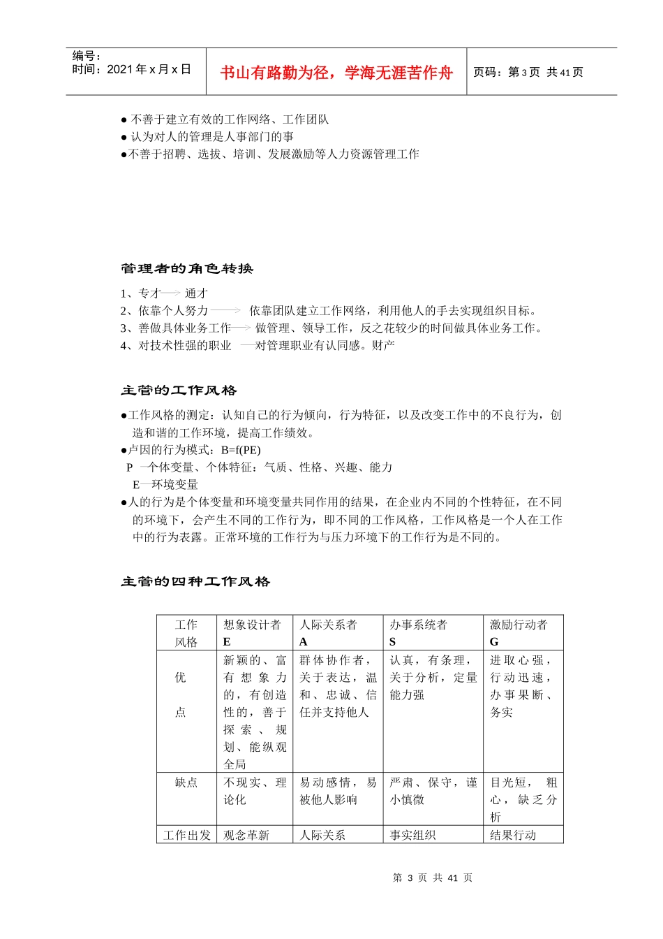
第1页共41页编号:时间:2021年x月x日书山有路勤为径,学海无涯苦作舟页码:第1页共41页如何做一名出色的主管目标管理绩效管理人员管理团队管理计划管理在职辅导解决问题激励沟通授权建立有效的工作网络年终绩效评估员工职业生涯规划组织好部属组织好自己角色认知时间管理自我认知第2页共41页第1页共41页编号:时间:2021年x月x日书山有路勤为径,学海无涯苦作舟页码:第2页共41页2主管扮演的三大角色(一)信息沟通角色●及时将上级指令传达到下级,变为部属的行动。●迅速将市场信息及部属情况反馈到上级,以供上级决策用。●横向部门之间及时交流信息、进展情况以便更好协作,并与市场发生联络。主管扮演的三大角色(二)人际关系角色●在上级面前是被领导者,完成上级指令,在下级面前是领导者,下达指令并对结果负责。●在同级面前,协作者的角色。●在用户面前是公司形象的代表,代表公司履行各项职责。主管扮演的三大角色(三)决策者的角色●将上级下达任务转化为部门目标,并有效解决目标实施中的问题。●帮助解决部属目标实施中遇到的问题。●要善于发现将来的问题,并将问题转化为机会,作为制定规划的依据。主管的三大能力●专业能力:解决问题,实现最终结果的保障●决策能力:企业持续发展的保障●沟通能力:创造顾客价值的保障主管工作现状调查●喜欢抓业务工作●责任心强,习惯依靠个人努力完成任务●事无巨细,不善于授权●虽有工作目标,但缺乏目标控制●不善于、不习惯做计划●救火现象普遍●未经过系统的管理技能培训第3页共41页第2页共41页编号:时间:2021年x月x日书山有路勤为径,学海无涯苦作舟页码:第3页共41页●不善于建立有效的工作网络、工作团队●认为对人的管理是人事部门的事●不善于招聘、选拔、培训、发展激励等人力资源管理工作管理者的角色转换1、专才通才2、依靠个人努力依靠团队建立工作网络,利用他人的手去实现组织目标。3、善做具体业务工作做管理、领导工作,反之花较少的时间做具体业务工作。4、对技术性强的职业对管理职业有认同感。财产主管的工作风格●工作风格的测定:认知自己的行为倾向,行为特征,以及改变工作中的不良行为,创造和谐的工作环境,提高工作绩效。●卢因的行为模式:B=f(PE)P个体变量、个体特征:气质、性格、兴趣、能力E环境变量●人的行为是个体变量和环境变量共同作用的结果,在企业内不同的个性特征,在不同的环境下,会产生不同的工作行为,即不同的工作风格,工作风格是一个人在工作中的行为表露。正常环境的工作行为与压力环境下的工作行为是不同的。主管的四种工作风格工作风格想象设计者E人际关系者A办事系统者S激励行动者G优点新颖的、富有想象力的,有创造性的,善于探索、规划、能纵观全局群体协作者,关于表达,温和、忠诚、信任并支持他人认真,有条理,关于分析,定量能力强进取心强,行动迅速,办事果断、务实缺点不现实、理论化易动感情,易被他人影响严肃、保守,谨小慎微目光短,粗心,缺乏分析工作出发观念革新人际关系事实组织结果行动第4页共41页第3页共41页编号:时间:2021年x月x日书山有路勤为径,学海无涯苦作舟页码:第4页共41页点工作风格与自我管理1、认知自我,自我控制,发展优势,克服缺点,调节本人的工作风格,力求最大的工作绩效。2、认识本人与他人的工作风格,便于相互理解,相互合作。创造和谐的工作气氛,同事间扬长避短,团队协作。3、主管了解部属的工作风格,便于工作安排,把合适的人放到合适的岗位。4、便于班子组合搭配、优化,单一任务同质结构上层管理异质结构时间管理●第一代时间管理备忘录型特点:纸条或备忘录本,一方面顺其自然,一方面追紧时间安排。●第二代时间管理事先规划安排行程特点:制定合适的目标与计划,讲究效率、明确责任。●第三代时间管理规划、制定优先顺序,操之在我。特点:明确价值观,制定中、长、短期目标,将每天的活动排出优先顺序,有详尽的计划表、组织表。第三代时间管理最大的贡献是将目标与计划置于价值观之上。第四代时间管理●注重单位时间的价值,而非单位时间的效率(一二象限)●超越时空(今天要管理明天的时间,第二象...

1、当您付费下载文档后,您只拥有了使用权限,并不意味着购买了版权,文档只能用于自身使用,不得用于其他商业用途(如 [转卖]进行直接盈利或[编辑后售卖]进行间接盈利)。
2、本站所有内容均由合作方或网友上传,本站不对文档的完整性、权威性及其观点立场正确性做任何保证或承诺!文档内容仅供研究参考,付费前请自行鉴别。
3、如文档内容存在违规,或者侵犯商业秘密、侵犯著作权等,请点击“违规举报”。

碎片内容

如何做一名出色的主管

精品中小学资料+ 关注
实名认证
内容提供者

精品文档

确认删除?
VIP
微信客服
  • 扫码咨询
会员Q群
  • 会员专属群点击这里加入QQ群
客服邮箱
回到顶部