电脑桌面
添加小米粒文库到电脑桌面
安装后可以在桌面快捷访问

数控加工课程设计说明书范本VIP免费

数控加工课程设计说明书范本_第1页
1/17
数控加工课程设计说明书范本_第2页
2/17
数控加工课程设计说明书范本_第3页
3/17
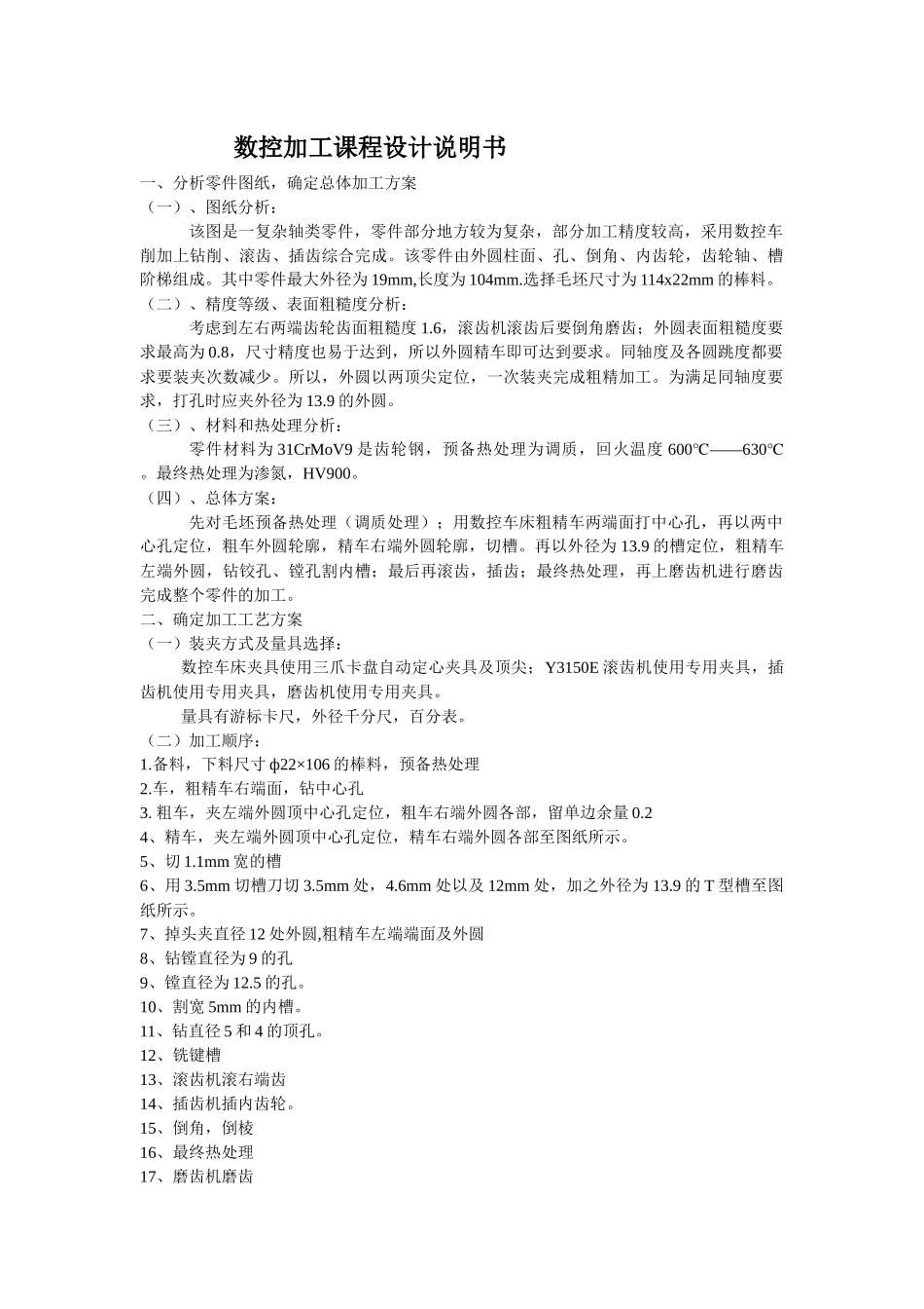
数控加工课程设计说明书一、分析零件图纸,确定总体加工方案(一)、图纸分析:该图是一复杂轴类零件,零件部分地方较为复杂,部分加工精度较高,采用数控车削加上钻削、滚齿、插齿综合完成。该零件由外圆柱面、孔、倒角、内齿轮,齿轮轴、槽阶梯组成。其中零件最大外径为19mm,长度为104mm.选择毛坯尺寸为114x22mm的棒料。(二)、精度等级、表面粗糙度分析:考虑到左右两端齿轮齿面粗糙度1.6,滚齿机滚齿后要倒角磨齿;外圆表面粗糙度要求最高为0.8,尺寸精度也易于达到,所以外圆精车即可达到要求。同轴度及各圆跳度都要求要装夹次数减少。所以,外圆以两顶尖定位,一次装夹完成粗精加工。为满足同轴度要求,打孔时应夹外径为13.9的外圆。(三)、材料和热处理分析:零件材料为31CrMoV9是齿轮钢,预备热处理为调质,回火温度600——630℃℃。最终热处理为渗氮,HV900。(四)、总体方案:先对毛坯预备热处理(调质处理);用数控车床粗精车两端面打中心孔,再以两中心孔定位,粗车外圆轮廓,精车右端外圆轮廓,切槽。再以外径为13.9的槽定位,粗精车左端外圆,钻铰孔、镗孔割内槽;最后再滚齿,插齿;最终热处理,再上磨齿机进行磨齿完成整个零件的加工。二、确定加工工艺方案(一)装夹方式及量具选择:数控车床夹具使用三爪卡盘自动定心夹具及顶尖;Y3150E滚齿机使用专用夹具,插齿机使用专用夹具,磨齿机使用专用夹具。量具有游标卡尺,外径千分尺,百分表。(二)加工顺序:1.备料,下料尺寸ф22×106的棒料,预备热处理2.车,粗精车右端面,钻中心孔3.粗车,夹左端外圆顶中心孔定位,粗车右端外圆各部,留单边余量0.24、精车,夹左端外圆顶中心孔定位,精车右端外圆各部至图纸所示。5、切1.1mm宽的槽6、用3.5mm切槽刀切3.5mm处,4.6mm处以及12mm处,加之外径为13.9的T型槽至图纸所示。7、掉头夹直径12处外圆,粗精车左端端面及外圆8、钻镗直径为9的孔9、镗直径为12.5的孔。10、割宽5mm的内槽。11、钻直径5和4的顶孔。12、铣键槽13、滚齿机滚右端齿14、插齿机插内齿轮。15、倒角,倒棱16、最终热处理17、磨齿机磨齿18、终结检验(三),切削用量选择(镗车削)数控车削加工中的切削用量包括:背吃刀量ap、主轴转速n或切削速度vc、进给速度vf或进给量f。这些参数均应在机床给定的允许范围内选取。车削用量的选择原则是粗车时,首先考虑选择尽可能打的背吃刀量ap,其次选择较大的进给量f,最后确定一个合适的切削速度v。增大背吃刀量可使走刀次数减少,增大进给量f有利于断屑。精车时,加工精度和表面粗糙度要求较高,加工余量不大且较均匀,因此选择精车的切削用量时,应着重考虑如何保证加工质量,并在此基础上提高加工效率。因此,精车时应选用较小的背吃刀量ap和进给量f,并选用性能高的刀具材料和合理的几何参数,以尽可能提高切削速度v.(1)背吃刀量ap的确定在工艺系统刚度和机床功率允许的情况下,应尽可能选择较大的背吃刀量,以减少进给的次数。当零件精度要求较高时,则应考虑留出精车余量,其所留的精车余量比一般普通车削时所留余量小,常取0.1~0.5mm。(2)进给量vf的确定式中,f进给量,粗车时一般取为0.3~0.8mm/r,精车时常取0.1~0.3mm/r,切断时常取0.05~0.2mm/r。(3)主轴转速的确定n=1000vc/πdn(r/min)1.数控车削a.粗车端面取n=50m/minf=0.3mm/rb.精车端面取n=80m/minf=0.15mm/rb.粗车外轮廓,留单面余量0.2mm取n=50m/minf=0.3mm/rap=2mmc.精车外轮廓取n=80m/minf=0.15mm/rap=0.2mmvf=nfd.切槽取n=60m/minf=0.1mm/rf.预钻孔Ф8mm及打中心孔取n=500r/minf=0.2mm/rg.镗孔取n=1500r/minf=0.2mm/r2.滚齿机滚齿Vc=0.7m/sf=1.5mm/r(四)刀具明细表序号刀具名称刀具直径刀补值190°端面车刀D01293°偏头外圆车刀D0231.15mm割槽刀43.5mm割槽刀54mm割槽刀6高速钢钻头87镗刀8镗刀D0893mm的内切槽刀10滚刀D1011插齿刀D11三、数值换算1、公差对称化换算:直径公差带代号公差大小/mm上偏差下偏差对称化后尺寸12g70.018-0.006-0.02411.985100-0.19.9516h70.0180-0.01815.99115.50-0.315.3513.90-0.0313.88516.80-0.116.757.80.0507.82517h80.0180-0.01816.99116.40-0.0416...

1、当您付费下载文档后,您只拥有了使用权限,并不意味着购买了版权,文档只能用于自身使用,不得用于其他商业用途(如 [转卖]进行直接盈利或[编辑后售卖]进行间接盈利)。
2、本站所有内容均由合作方或网友上传,本站不对文档的完整性、权威性及其观点立场正确性做任何保证或承诺!文档内容仅供研究参考,付费前请自行鉴别。
3、如文档内容存在违规,或者侵犯商业秘密、侵犯著作权等,请点击“违规举报”。

碎片内容

数控加工课程设计说明书范本

您可能关注的文档

确认删除?
VIP
微信客服
  • 扫码咨询
会员Q群
  • 会员专属群点击这里加入QQ群
客服邮箱
回到顶部