电脑桌面
添加小米粒文库到电脑桌面
安装后可以在桌面快捷访问

高考化学一轮复习 第二章 第4讲 氧化还原反应的基本概念和规律-人教版高三化学试题VIP免费

高考化学一轮复习 第二章 第4讲 氧化还原反应的基本概念和规律-人教版高三化学试题_第1页
1/17
高考化学一轮复习 第二章 第4讲 氧化还原反应的基本概念和规律-人教版高三化学试题_第2页
2/17
高考化学一轮复习 第二章 第4讲 氧化还原反应的基本概念和规律-人教版高三化学试题_第3页
3/17
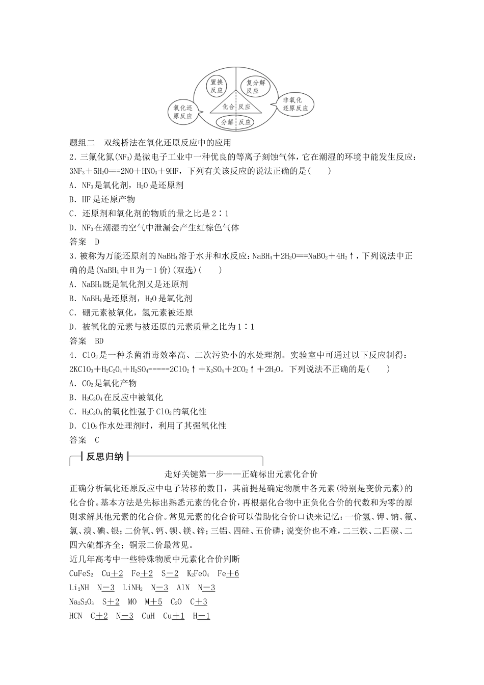
第4讲氧化还原反应的基本概念和规律[考纲要求]1.了解氧化还原反应的本质是电子转移。2.了解常见的氧化还原反应。考点一基于“双线桥”理解氧化还原反应的概念1.结合实例理解氧化还原反应的相关概念实例:在Fe2O3+3CO=====2Fe+3CO2的反应中Fe2O3是氧化剂,CO是还原剂;C元素被氧化,Fe元素被还原;Fe2O3具有氧化性,CO具有还原性;CO2是氧化产物,Fe是还原产物。2.归纳总结氧化还原反应的概念(1)氧化还原反应的特征及本质①特征:有元素的化合价变化;②本质:有电子的转移(得失或偏移)。(2)氧化剂:在氧化还原反应中得到电子(或电子对偏向)的反应物(即所含元素的化合价降低)。(3)还原剂:在氧化还原反应中失去电子(或电子对偏离)的反应物(即所含元素的化合价升高)。(4)还原产物:氧化剂得到电子后生成的对应产物。(5)氧化产物:还原剂失去电子后生成的对应产物。3.基于双线桥理解氧化还原反应的概念之间的关系概括为升失氧、降得还,剂性一致、其他相反深度思考1.正误判断,正确的划“√”,错误的划“×”(1)有单质参加或有单质生成的化学反应一定是氧化还原反应()(2)金属阳离子一定只具有氧化性()(3)氧化还原反应中有一种元素被氧化时,一定有另一种元素被还原()(4)氧化还原反应中的反应物,不是氧化剂就是还原剂()(5)某元素从游离态变为化合态,该元素可能被氧化也可能被还原()答案(1)×(2)×(3)×(4)×(5)√2.下列标明电子转移的方向和数目的化学方程式中正确的是④⑤;其中属于歧化反应的是②,属于归中反应的是③,属于部分氧化还原反应的是③④⑤。题组一氧化还原反应与四种基本反应类型的关系1.下列反应属于氧化还原反应的是____________,属于化合反应的是____________,属于分解反应的是________________________,属于置换反应的是______________,属于复分解反应的是______________。①Cu2S+O2=====2Cu+SO2②3O2=====2O3③Fe2O3+3CO===2Fe+3CO2④2Na+2H2O===2NaOH+H2↑⑤CaCO3=====CaO+CO2↑⑥2H2O2===2H2O+O2↑⑦SO3+H2O===H2SO4⑧2Fe+3Cl2=====2FeCl3⑨H2SO4+2NaOH===Na2SO4+2H2O⑩NaH+H2O===NaOH+H2↑⑪IBr+H2O===HIO+HBr答案①③④⑥⑧⑩⑦⑧⑤⑥①④⑨⑪四种基本反应类型和氧化还原反应的关系可用下图表示:题组二双线桥法在氧化还原反应中的应用2.三氟化氮(NF3)是微电子工业中一种优良的等离子刻蚀气体,它在潮湿的环境中能发生反应:3NF3+5H2O===2NO+HNO3+9HF,下列有关该反应的说法正确的是()A.NF3是氧化剂,H2O是还原剂B.HF是还原产物C.还原剂和氧化剂的物质的量之比是2∶1D.NF3在潮湿的空气中泄漏会产生红棕色气体答案D3.被称为万能还原剂的NaBH4溶于水并和水反应:NaBH4+2H2O===NaBO2+4H2↑,下列说法中正确的是(NaBH4中H为-1价)(双选)()A.NaBH4既是氧化剂又是还原剂B.NaBH4是还原剂,H2O是氧化剂C.硼元素被氧化,氢元素被还原D.被氧化的元素与被还原的元素质量之比为1∶1答案BD4.ClO2是一种杀菌消毒效率高、二次污染小的水处理剂。实验室中可通过以下反应制得:2KClO3+H2C2O4+H2SO4=====2ClO2↑+K2SO4+2CO2↑+2H2O。下列说法不正确的是()A.CO2是氧化产物B.H2C2O4在反应中被氧化C.H2C2O4的氧化性强于ClO2的氧化性D.ClO2作水处理剂时,利用了其强氧化性答案C走好关键第一步——正确标出元素化合价正确分析氧化还原反应中电子转移的数目,其前提是确定物质中各元素(特别是变价元素)的化合价。基本方法是先标出熟悉元素的化合价,再根据化合物中正负化合价的代数和为零的原则求解其他元素的化合价。常见元素的化合价可以借助化合价口诀来记忆:一价氢、钾、钠、氟、氯、溴、碘、银;二价氧、钙、钡、镁、锌;三铝、四硅、五价磷;说变价也不难,二三铁、二四碳、二四六硫都齐全;铜汞二价最常见。近几年高考中一些特殊物质中元素化合价判断CuFeS2Cu+2Fe+2S-2K2FeO4Fe+6Li2NHN-3LiNH2N-3AlNN-3Na2S2O3S+2MOM+5C2OC+3HCNC+2N-3CuHCu+1H-1FeOFe+(8-n)Si3N4Si+4N-3考点二氧化性、还原性强弱规律1.氧化性、还原性的判断(1)氧化性是指得电子的性质(或能力);还原性是指失电子的性质(或能力)。...

1、当您付费下载文档后,您只拥有了使用权限,并不意味着购买了版权,文档只能用于自身使用,不得用于其他商业用途(如 [转卖]进行直接盈利或[编辑后售卖]进行间接盈利)。
2、本站所有内容均由合作方或网友上传,本站不对文档的完整性、权威性及其观点立场正确性做任何保证或承诺!文档内容仅供研究参考,付费前请自行鉴别。
3、如文档内容存在违规,或者侵犯商业秘密、侵犯著作权等,请点击“违规举报”。

碎片内容

高考化学一轮复习 第二章 第4讲 氧化还原反应的基本概念和规律-人教版高三化学试题

您可能关注的文档

确认删除?
VIP
微信客服
  • 扫码咨询
会员Q群
  • 会员专属群点击这里加入QQ群
客服邮箱
回到顶部