电脑桌面
添加小米粒文库到电脑桌面
安装后可以在桌面快捷访问

工程供方评价流程(XXXX)-3VIP免费

工程供方评价流程(XXXX)-3_第1页
1/7
工程供方评价流程(XXXX)-3_第2页
2/7
工程供方评价流程(XXXX)-3_第3页
3/7
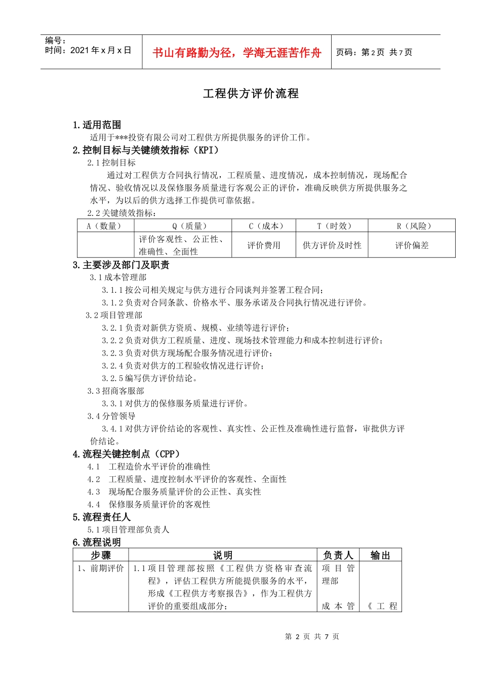
***投资有限公司流程管理文件编号:2010-版号:工程供方评价流程编制日期审核日期批准日期修订记录日期修订状态修改内容修改人审核人批准人第2页共7页编号:时间:2021年x月x日书山有路勤为径,学海无涯苦作舟页码:第2页共7页工程供方评价流程1.适用范围适用于***投资有限公司对工程供方所提供服务的评价工作。2.控制目标与关键绩效指标(KPI)2.1控制目标通过对工程供方合同执行情况,工程质量、进度情况,成本控制情况,现场配合情况、验收情况以及保修服务质量进行客观公正的评价,准确反映供方所提供服务之水平,为以后的供方选择工作提供可靠依据。2.2关键绩效指标:A(数量)Q(质量)C(成本)T(时效)R(风险)评价客观性、公正性、准确性、全面性评价费用供方评价及时性评价偏差3.主要涉及部门及职责3.1成本管理部3.1.1按公司相关规定与供方进行合同谈判并签署工程合同;3.1.2负责对合同条款、价格水平、服务承诺及合同执行情况进行评价。3.2项目管理部3.2.1负责对新供方资质、规模、业绩等进行评价;3.2.2负责对供方工程质量、进度、现场技术管理能力和成本控制进行评价;3.2.3负责对供方现场配合服务情况进行评价;3.2.4负责对供方的工程验收情况进行评价;3.2.5编写供方评价结论。3.3招商客服部3.3.1对供方的保修服务质量进行评价。3.4分管领导3.4.1对供方评价结论的客观性、真实性、公正性及准确性进行监督,审批供方评价结论。4.流程关键控制点(CPP)4.1工程造价水平评价的准确性4.2工程质量、进度控制水平评价的客观性、全面性4.3现场配合服务质量评价的公正性、真实性4.4保修服务质量评价的客观性5.流程责任人5.1项目管理部负责人6.流程说明步骤说明负责人输出1、前期评价1.1项目管理部按照《工程供方资格审查流程》,评估工程供方所能提供服务的水平,形成《工程供方考察报告》,作为工程供方评价的重要组成部分;项目管理部成本管《工程第3页共7页第2页共7页编号:时间:2021年x月x日书山有路勤为径,学海无涯苦作舟页码:第3页共7页1.2通过工程招标和合同谈判,成本管理部工程师对工程供方的价格水平、合同条款、服务承诺进行评价,形成书面报告,经成本管理部负责人审核,分管领导审批后,作为工程供方评价的重要组成部分。理部分管领导供方考察报告》2、过程评价2.1工程合同签订后,项目管理部工程师负责监督工程供方严格按照工程合同进行施工或供货;2.2在施工过程中项目管理部工程师按照《工程质量控制作业流程》、《工程进度控制作业流程》、《安全文明施工作业管理流程》的相关要求,对施工单位的工程质量情况、进度执行情况、安全文明施工情况及现场配合情况做出供方评价记录,同时将甲方、监理对该供方下达的整改通知和处罚通知也记入评价记录;2.3成本管理部工程师根据工程款的审核支付情况和工程造价的变动情况,对供方的合同执行情况进行评价;项目管理部工程师成本管理部工程师《供方评价记录(草案)》3、后期评价3.1工程竣工并验收完成后,项目管理部负责人组织对供方的工程验收情况进行评估,成本管理部负责人组织对供方的工程结算情况进行评价,工程供方按照工程质量保修书的要求履行保修工作,招商客服部负责人组织对保修服务质量进行评价;3.2项目管理部资料员将以上评价记录汇总后,形成工程供方综合评价;3.3项目管理部将评价结论交分管工程副总进行审批;3.4项目管理部将审批后的评价结论归档,作为后续项目工程供方的选择的重要依据。项目管理部负责人成本管理部负责人招商客服部负责人项目管理部资料员分管领导《供方评价记录》7.主要涉及文档/信息流程文档名称编制部门/人员主要内容联数提交部门/人员提交时限/频率《工程供方考察报告》项目管理部工程供方资质、规模、信誉和业绩1分管领导考察后三天内《工程供方评价记录表》项目管理部工程质量、进度、安全文明施工及现场配合情况1存档施工过程中每月一次《工程供方评价记项目管理部对工程供方提供服务的全1分管领导合同履行完第4页共7页第3页共7页编号:时间:2021年x月x日书山有路勤为径,学海无涯苦作舟页码:第4页共7页录》成本管理部招商客服部方位评价后三个月内至两年工程...

1、当您付费下载文档后,您只拥有了使用权限,并不意味着购买了版权,文档只能用于自身使用,不得用于其他商业用途(如 [转卖]进行直接盈利或[编辑后售卖]进行间接盈利)。
2、本站所有内容均由合作方或网友上传,本站不对文档的完整性、权威性及其观点立场正确性做任何保证或承诺!文档内容仅供研究参考,付费前请自行鉴别。
3、如文档内容存在违规,或者侵犯商业秘密、侵犯著作权等,请点击“违规举报”。

碎片内容

工程供方评价流程(XXXX)-3

确认删除?
VIP
微信客服
  • 扫码咨询
会员Q群
  • 会员专属群点击这里加入QQ群
客服邮箱
回到顶部