电脑桌面
添加小米粒文库到电脑桌面
安装后可以在桌面快捷访问

年度薪酬调整管理办法VIP免费

年度薪酬调整管理办法_第1页
1/4
年度薪酬调整管理办法_第2页
2/4
年度薪酬调整管理办法_第3页
3/4
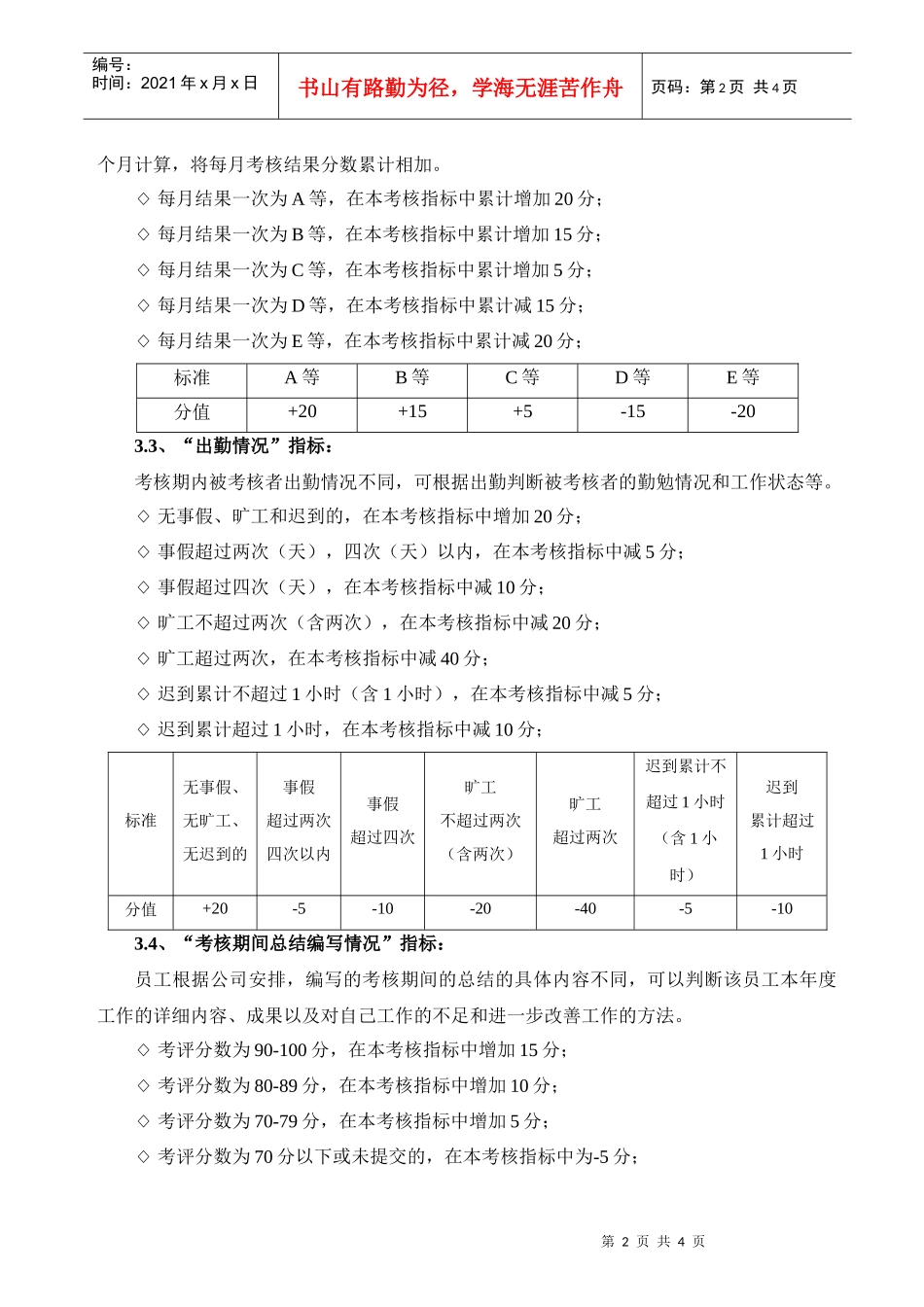
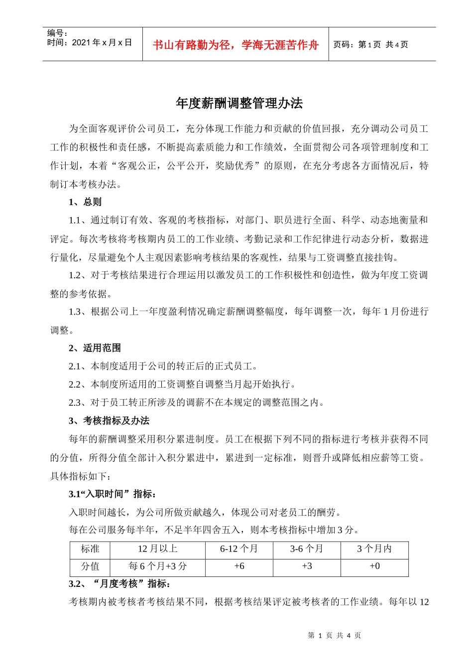
第1页共4页编号:时间:2021年x月x日书山有路勤为径,学海无涯苦作舟页码:第1页共4页年度薪酬调整管理办法为全面客观评价公司员工,充分体现工作能力和贡献的价值回报,充分调动公司员工工作的积极性和责任感,不断提高素质能力和工作绩效,全面贯彻公司各项管理制度和工作计划,本着“客观公正,公平公开,奖励优秀”的原则,在充分考虑各方面情况后,特制订本考核办法。1、总则1.1、通过制订有效、客观的考核指标,对部门、职员进行全面、科学、动态地衡量和评定。每次考核将考核期内员工的工作业绩、考勤记录和工作纪律进行动态分析,数据进行量化,尽量避免个人主观因素影响考核结果的客观性,结果与工资调整直接挂钩。1.2、对于考核结果进行合理运用以激发员工的工作积极性和创造性,做为年度工资调整的参考依据。1.3、根据公司上一年度盈利情况确定薪酬调整幅度,每年调整一次,每年1月份进行调整。2、适用范围2.1、本制度适用于公司的转正后的正式员工。2.2、本制度所适用的工资调整自调整当月起开始执行。2.3、对于员工转正所涉及的调薪不在本规定的调整范围之内。3、考核指标及办法每年的薪酬调整采用积分累进制度。员工在根据下列不同的指标进行考核并获得不同的分值,所得分值全部计入积分累进中,累进到一定标准,则晋升或降低相应薪等工资。具体指标如下:3.1“入职时间”指标:入职时间越长,为公司所做贡献越久,体现公司对老员工的酬劳。每在公司服务每半年,不足半年四舍五入,则本考核指标中增加3分。标准12月以上6-12个月3-6个月3个月内分值每6个月+3分+6+3+03.2、“月度考核”指标:考核期内被考核者考核结果不同,根据考核结果评定被考核者的工作业绩。每年以12第2页共4页第1页共4页编号:时间:2021年x月x日书山有路勤为径,学海无涯苦作舟页码:第2页共4页个月计算,将每月考核结果分数累计相加。◇每月结果一次为A等,在本考核指标中累计增加20分;◇每月结果一次为B等,在本考核指标中累计增加15分;◇每月结果一次为C等,在本考核指标中累计增加5分;◇每月结果一次为D等,在本考核指标中累计减15分;◇每月结果一次为E等,在本考核指标中累计减20分;标准A等B等C等D等E等分值+20+15+5-15-203.3、“出勤情况”指标:考核期内被考核者出勤情况不同,可根据出勤判断被考核者的勤勉情况和工作状态等。◇无事假、旷工和迟到的,在本考核指标中增加20分;◇事假超过两次(天),四次(天)以内,在本考核指标中减5分;◇事假超过四次(天),在本考核指标中减10分;◇旷工不超过两次(含两次),在本考核指标中减20分;◇旷工超过两次,在本考核指标中减40分;◇迟到累计不超过1小时(含1小时),在本考核指标中减5分;◇迟到累计超过1小时,在本考核指标中减10分;标准无事假、无旷工、无迟到的事假超过两次四次以内事假超过四次旷工不超过两次(含两次)旷工超过两次迟到累计不超过1小时(含1小时)迟到累计超过1小时分值+20-5-10-20-40-5-103.4、“考核期间总结编写情况”指标:员工根据公司安排,编写的考核期间的总结的具体内容不同,可以判断该员工本年度工作的详细内容、成果以及对自己工作的不足和进一步改善工作的方法。◇考评分数为90-100分,在本考核指标中增加15分;◇考评分数为80-89分,在本考核指标中增加10分;◇考评分数为70-79分,在本考核指标中增加5分;◇考评分数为70分以下或未提交的,在本考核指标中为-5分;第3页共4页第2页共4页编号:时间:2021年x月x日书山有路勤为径,学海无涯苦作舟页码:第3页共4页标准90-100分80-89分70-79分70分以下或未提交的分值+15+10+5-53.5、“突出工作成果”指标:被考核者工作努力尽责给公司带来重大经济利益或积极社会影响,包括获得政府支持、客户表彰或社会贡献。◇每出现一次突出工作成果,累计在本考核指标中增加20分;◇年度优秀员工,累计在本考核指标中增加20分;◇部门经理级职员完成全年计划指标的,在本考核指标中增加20分;3.6、“重大工作失误”指标:被考核者工作失职给公司带来的经济损失和负面影响,重大安全事故和重要投资失误。◇每出现一次重大工作失误,累计在本考核指标中减20...

1、当您付费下载文档后,您只拥有了使用权限,并不意味着购买了版权,文档只能用于自身使用,不得用于其他商业用途(如 [转卖]进行直接盈利或[编辑后售卖]进行间接盈利)。
2、本站所有内容均由合作方或网友上传,本站不对文档的完整性、权威性及其观点立场正确性做任何保证或承诺!文档内容仅供研究参考,付费前请自行鉴别。
3、如文档内容存在违规,或者侵犯商业秘密、侵犯著作权等,请点击“违规举报”。

碎片内容

年度薪酬调整管理办法

确认删除?
VIP
微信客服
  • 扫码咨询
会员Q群
  • 会员专属群点击这里加入QQ群
客服邮箱
回到顶部