电脑桌面
添加小米粒文库到电脑桌面
安装后可以在桌面快捷访问

帐篷行业全景调研与产业竞争格局报告VIP免费

帐篷行业全景调研与产业竞争格局报告_第1页
1/52
帐篷行业全景调研与产业竞争格局报告_第2页
2/52
帐篷行业全景调研与产业竞争格局报告_第3页
3/52
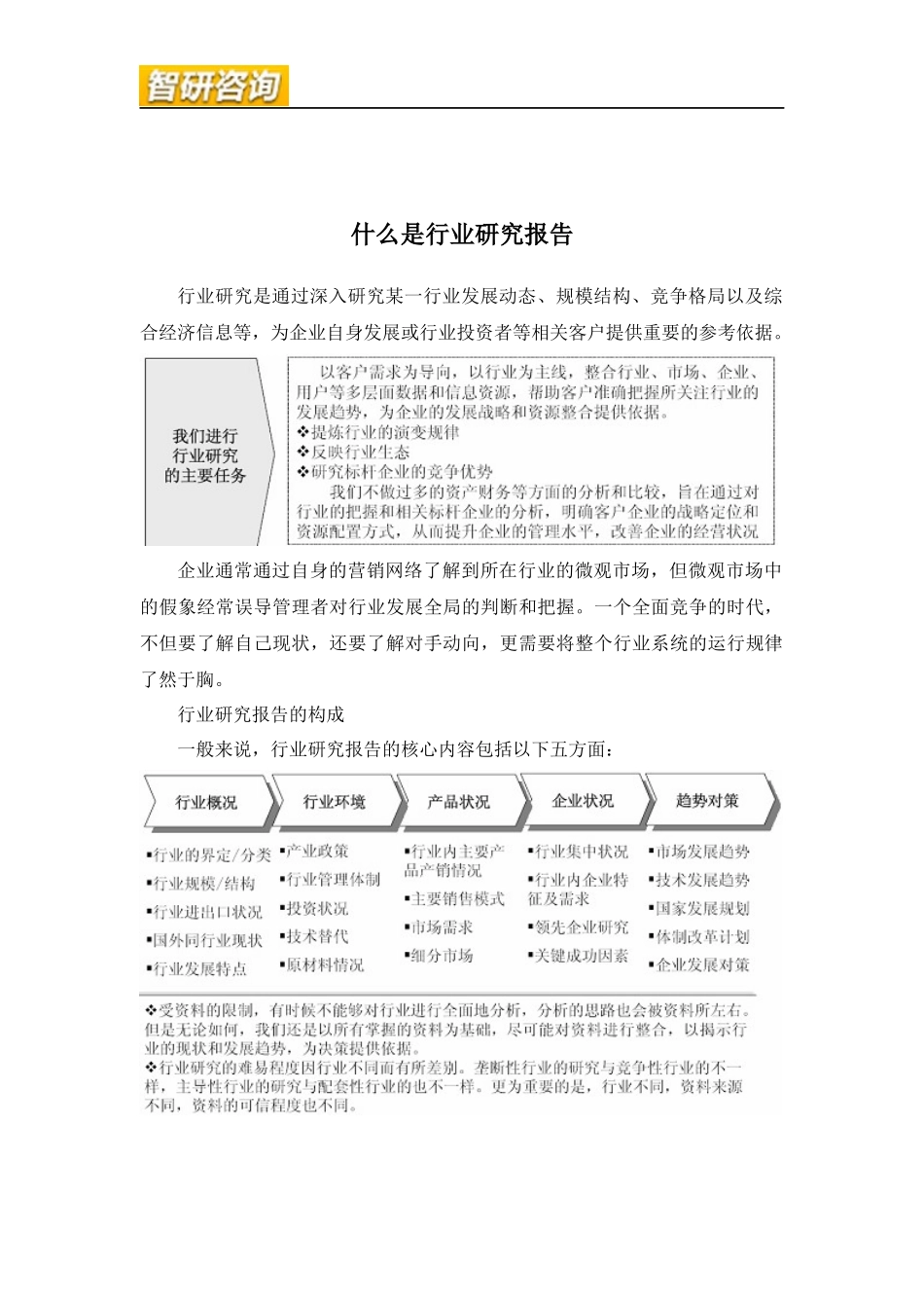
帐篷什么是行业研究报告行业研究是通过深入研究某一行业发展动态、规模结构、竞争格局以及综合经济信息等,为企业自身发展或行业投资者等相关客户提供重要的参考依据。企业通常通过自身的营销网络了解到所在行业的微观市场,但微观市场中的假象经常误导管理者对行业发展全局的判断和把握。一个全面竞争的时代,不但要了解自己现状,还要了解对手动向,更需要将整个行业系统的运行规律了然于胸。行业研究报告的构成一般来说,行业研究报告的核心内容包括以下五方面:行业研究的目的及主要任务行业研究是进行资源整合的前提和基础。对企业而言,发展战略的制定通常由三部分构成:外部的行业研究、内部的企业资源评估以及基于两者之上的战略制定和设计。行业与企业之间的关系是面和点的关系,行业的规模和发展趋势决定了企业的成长空间;企业的发展永远必须遵循行业的经营特征和规律。行业研究的主要任务:解释行业本身所处的发展阶段及其在国民经济中的地位分析影响行业的各种因素以及判断对行业影响的力度预测并引导行业的未来发展趋势判断行业投资价值揭示行业投资风险为投资者提供依据2014-2020年中国帐篷行业全景调研与产业竞争格局报告【出版日期】2014年【交付方式】Email电子版/特快专递【价格】纸介版:7000元电子版:7200元纸介+电子:7500元【订购电话】400-600-8596010-86825756传真:010-60343813【报告链接】报告目录第一章2014年世界帐篷行业整体运营状况分析19第一节2014年世界帐篷市场运行环境分析19一、海地震后对帐篷需求大19二、全球户外野营、探险盛行20第二节2014年世界户外用品业运行格局透析20一、世界户外用品特色分析20二、世界户外用品品牌综述21三、世界户外用品市场动态分析25第三节2014年世界部分国家帐篷行业运行分析25一、美国25二、日本26三、韩国26第四节2014-2020年世界帐篷行业新趋势探析26第二章2014年中国帐篷行业市场运行环境解析27第一节2014年中国宏观经济环境分析27一、中国GDP分析27二、消费价格指数分析27三、城乡居民收入分析30四、社会消费品零售总额32五、全社会固定资产投资分析35六、进出口总额及增长率分析39第二节2014年中国帐篷市场政策环境分析42一、帐篷配件执行标准42二、《新疆维吾尔自治区户外运动管理条例(草案)》47三、《全民健身计划纲要》47四、《山地户外运动管理办法》52第三节2014年中国帐篷市场社会环境分析52一、野营成为消费新时尚52二、居民的消费观念53三、人们生活节奏加快54四、交通业蓬勃发展54第三章2014年中国户外用品行业运行态势剖析56第一节2014年中国户外用品动态56一、市场发展迅猛户外用品成掘金新焦点56二、“驴友”催热户外旅游用品市场57三、尼奥户外运动品商场开业57四、中国户外用品市场迈入多元化道路57五、户外用品制造商看好中国市场59第二节2014年中国户外用品业运行现状综述60一、中国户外运动用品行业蓬勃兴起60二、地域分隔明显,尚无全国性的专业零售品牌61三、麻城打造全国最大户外用品城61第三节2014年中国户外用品业热点问题探讨61第四章2008-2014年中国帐篷制造行业主要数据监测分析67第一节2008-2014年5月份中国帐篷制造行业规模分析67一、企业数量增长分析67二、从业人数增长分析67三、资产规模增长分析68第二节2014年5月份中国帐篷制造行业结构分析68一、企业数量结构分析68二、销售收入结构分析70第三节2008-2014年5月份中国帐篷制造行业产值分析71一、产成品增长分析71二、工业销售产值分析71三、出货值分析72第四节2008-2014年5月份中国帐篷制造行业成本费用分析72一、销售成本分析72二、费用分析73第五节2008-2014年5月份中国帐篷制造行业盈利能力分析73一、主要盈利指标分析73二、主要盈利能力指标分析74第五章2014年中国帐篷市场运行走势分析75第一节2014年中国帐篷市场运行动态分析75一、省领导川大调研新型帐篷研发75二、宁夏建成年产3万顶救灾帐篷生产线75第二节2014年中国帐篷市场运行状况分析76一、震后帐篷月产量顶过去4年76二、帐篷市场需求消费情况分析76三、影响帐篷市场供需的因素分析77第三节2014年中国帐篷市场消费群分析78一、消费者以体验者(业余爱好者)...

1、当您付费下载文档后,您只拥有了使用权限,并不意味着购买了版权,文档只能用于自身使用,不得用于其他商业用途(如 [转卖]进行直接盈利或[编辑后售卖]进行间接盈利)。
2、本站所有内容均由合作方或网友上传,本站不对文档的完整性、权威性及其观点立场正确性做任何保证或承诺!文档内容仅供研究参考,付费前请自行鉴别。
3、如文档内容存在违规,或者侵犯商业秘密、侵犯著作权等,请点击“违规举报”。

碎片内容

帐篷行业全景调研与产业竞争格局报告

教育教学文库+ 关注
实名认证
内容提供者

本店有大量的教育教学资料,课件

确认删除?
VIP
微信客服
  • 扫码咨询
会员Q群
  • 会员专属群点击这里加入QQ群
客服邮箱
回到顶部