电脑桌面
添加小米粒文库到电脑桌面
安装后可以在桌面快捷访问

广东省市政工程综合定额VIP免费

广东省市政工程综合定额_第1页
1/20
广东省市政工程综合定额_第2页
2/20
广东省市政工程综合定额_第3页
3/20
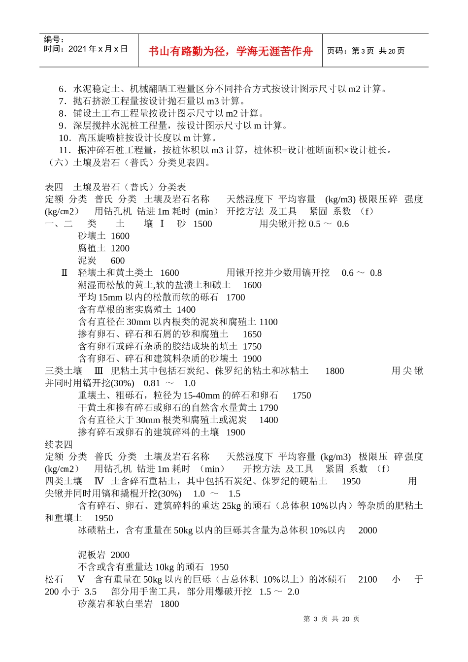
第1页共20页编号:时间:2021年x月x日书山有路勤为径,学海无涯苦作舟页码:第1页共20页2010广东省市政工程综合定额第一册通用项目说明1.0.1《广东省市政工程综合定额(2010)》第一册《通用项目》(以下简称本定额),包括分部分项工程项目、措施项目、其他项目、规费、税金、附录,共六部分。其中分部分项工程项目包括土石方工程、护坡、挡土墙、沟槽及水平定向钻孔工程、桩工程、拆除工程,措施项目包括围堰工程、脚手架工程、其他工程、安全防护、文明施工措施费和措施其他项目。1.0.2本定额主要依据的标准、规范有:1.0.2.1《全国统一市政工程预算定额》(GYD-301-1999);1.0.2.2《公路工程预算定额》(JTG/TB06-02-2007);1.0.2.3《广东省市政工程综合定额(2006)》。1.0.3市政工程的装饰装修项目按《广东省建筑与装饰工程综合定额(2010)》相应项目计算,其中人工、机械乘以系数1.10。1.0.4未尽事宜见各章节说明。工程量计算规则一、土石方工程(一)土方工程1.挖土方工程量,按设计图示尺寸(包括工作面、放坡)以m3计算。2.挖土方放坡及工作面工程量,设计有规定的,按设计图示尺寸计算;设计没有明确的,按表一、表二规定计算。土壤类别放坡起点深度(m)人工开挖机械开挖坑内作业坑上作业一、二类土1.201:0.500.330.75三类土1.501:0.330.250.67四类土2.001:0.250.100.33表一放坡系数表表二基础施工所需工作面宽度计算表基础材料每侧工作面宽度(mm)砖基础150浆砌毛石、条石基础200混凝土垫层、基础支模板300基础垂直面做防水层6003.挖沟槽、基坑需支挡土板时,其宽度另按图示沟槽、基坑底宽增加工作宽度,单面加10cm,双面加20cm计算。挡土板面积,按槽、坑垂直支撑面积计算,支挡土板后,不得计算放坡。4.挖管道沟槽的长度按图示中心线计算;沟底的宽度,设计有规定的,按设计规定尺寸计算,设计无规定的,按表三规定的工作面宽度计算。计算管道沟土方工程量时,各种井第2页共20页第1页共20页编号:时间:2021年x月x日书山有路勤为径,学海无涯苦作舟页码:第2页共20页类及管道接口等处需加宽增加的土方量按管道开挖的总土方量乘以系数计算:排水管沟乘以1.05;给水管沟、煤气管沟均乘以1.10。表三管道沟槽沟底宽度估算参考表管径(mm)铸铁管、钢管、塑料管混凝土、钢筋混凝土、预应力混凝土管陶土管50-700.600.800.70100-2000.700.900.80250-3500.801.000.90400-4501.001.301.10500-6001.301.501.40700-8001.601.80900-10001.802.001100-12002.002.301300-14002.202.60附注:管径大于1400mm的按管道结构宽另加工作面,金属管道、塑料管道每侧增加工作面40cm,混凝土管道每侧增加50cm计算5.回填土区分压路机碾压、夯填、松填,按下列规定以m3计算:(1)场地回填:回填面积乘以平均回填厚度;(2)沟槽、基坑回填以挖方体积减去埋设砌筑物(包括基础垫层、基础等)埋入体积加原地面线至设计要求标高间的体积计算;(3)管道沟槽回填,以挖方体积减去管道外形体积(包括基础垫层、基础等)加原地面线至设计要求标高间的体积计算。(二)石方工程1.人工凿岩石,区别石质按设计图示尺寸以m3计算;沟槽、基坑的划分按土方工程的划分规定执行。2.爆破岩石,区别石质按图示尺寸以m3计算,其沟槽、基坑深度、宽度允许超挖量:普坚石和次坚石为200mm,特坚石为150mm,超挖部分岩石并入岩石挖方量之内计算。(三)土石方运输工程1.推土机推土推距,按挖方区重心至填方区重心之间的直线距离计算。2.铲运机运土运距,按挖方区重心至卸方区重心加转向距离45m计算。3.自卸汽车运土石方的运距,按挖方区重心至填方区(或堆放地点)重心的最短距离计算。4.垂直运土运距折合水平运距7倍计算。(四)挡土板挡土板按槽、坑垂直支撑面以m2计算。(五)软基加固工程1.地基强夯区分夯击能量,单位面积夯点数,按设计图示强夯波及外包面积以m2计算。2.强夯波及外包面积是指设计图纸最外围点夯轴线面积,再外加其最近两轴线的距离所包围的面积。3.塑料排水板按设计图示尺寸以m计算。4.掺石灰、片石、干土、及填砂石按设计图示尺寸以m3计算。5.袋装砂井处理软土地基按设...

1、当您付费下载文档后,您只拥有了使用权限,并不意味着购买了版权,文档只能用于自身使用,不得用于其他商业用途(如 [转卖]进行直接盈利或[编辑后售卖]进行间接盈利)。
2、本站所有内容均由合作方或网友上传,本站不对文档的完整性、权威性及其观点立场正确性做任何保证或承诺!文档内容仅供研究参考,付费前请自行鉴别。
3、如文档内容存在违规,或者侵犯商业秘密、侵犯著作权等,请点击“违规举报”。

碎片内容

广东省市政工程综合定额

您可能关注的文档

确认删除?
VIP
微信客服
  • 扫码咨询
会员Q群
  • 会员专属群点击这里加入QQ群
客服邮箱
回到顶部