电脑桌面
添加小米粒文库到电脑桌面
安装后可以在桌面快捷访问

物联网考试_知识点_全解VIP免费

物联网考试_知识点_全解_第1页
1/18
物联网考试_知识点_全解_第2页
2/18
物联网考试_知识点_全解_第3页
3/18
物联网AP考试题目1.RFID如果按工作频率分有哪几种?(10分)答案:低频(LF,30~300KHZ),常用的是125KHZ高频(HF,3~30MHZ),工作频段13.56MHZ+_7KHZ特高频(UHF,频率范围300MHZ~3GHZ),频率433MHZ,866~960MHZ和2.45GHZ超高频(SHF,频率范围3~30GHZ):频率5.8GHZ和24GHZ。2.汉明物联AP最大优势是什么?(20分)答案:1.集成2.4GWIFI和RFID网络,减少一次布网的工程。2.具有PoE功能,可直接使用网线供电。3.可用于定位,应用范围很广。4.具有防碰撞技术,可以同时读取100多个以上的标签。3.2.4GRFID如何和其他2.4G频段的技术如WIFI,Bluetooth,Zigbee,避免干扰的?(30分)答案:1.2.4GRFID和WIFIWiFI在偏离载波22MHZ后功率降为-30dbm.RFID有125-2*22=81MHZ带宽不受影响。RFID只需在81个信道(每个信道占用1MHZ)中一个来通讯就可以了。2.2.4GRFID和Bluetooth,Zigbee.RFID可采用设置重发包,重发包间隔大于256us可避开Bluettoth,Zigbee(Bluetooth和Zigbee都是采用跳频技术)的干扰。4.RFID有源标签电池需定时更换,你了解到用哪些方法可以延长电池的使用时间?(20)答案:1.增加电池容量,但这样卡片厚度会应电池厚度增加而增加。2.收发频段采用不同频段。可用一个射频芯片收,一个射频芯片发,频段设为不同,会增加设计成本,但可以减少更换电池的成本。6.为甚么2.4GRFID芯片一般不用PA(功放)来增加传输距离,谈谈你的理解?(20)答案:2.4GRFID射频输出功率0dbm时传输距离可以到10米以上,可以满足一般应用要求,如果加上天线的增益2.5dbm,传输距离可以到30米,天线增益如果到5dbm,传输距离可以到50米。并且2.4GPA芯片价格较贵。1、物联网的定义:是通过各种信息传感设备及系统(传感网,射频识别系统,红外感应器,激光扫描器),条码与二维码,全球定位系统,按约定的通信协议,将物与物、人与物、人与人连接起来,通过各种接入网、互联网进行信息交换,以实现智能化识别、定位、跟踪、监控和管理的一种信息网络。核心是:每个物件都可以寻址,每个物件都可以控制,每个物件都可以通信。2、物联网的自主体系由:数据面,知识面,控制面各管理面组成。其自主特征是,由STP/SP协议栈和智能层取代了传统的TCP/IP协议栈。EPC体系结构:主要由EPC编码体系、射频识别系统及信息网络系统三个部分组成。UID体系是一个开放性的技术体系,目的是为了建立和普及自动识别物品所需的基础性技术,实现计算无处不在。3、物联网体系结构架构原则:多样性、时空性、互联性、扩展性、安全性、健壮性。4、物联网的硬件平台:可由传感网(感知节点(数据采集、控制)各末稍网络(汇聚节点、接入网关))、核心承载网、信息服务系统组成。软件平台:数据感知系统软件、中间件系统软件、网络操作系统(嵌入式系统)以及物联网管理和信息中心的管理信息系统。5、关键技术:感知技术、网络通信技术、数据融合与智能技术、云计算6、狭义云计算是指IT基础设施的交付和使用模式,指通过网络网络以按需、易扩展的方式获得所需的资源;广义云计算是指服务的交付和使用模式,指通过网络以按需、易扩展的方式获得所需的服务。7、传感网技术是物联网技术中一项格外重要的技术。物联网正是通过遍布在各个角落和物体上的形形色色的传感器节点以及由他们组成的传感网,来感知整个物质世界的。物联网与互联网的业务是不同的,互联网是全球化的,只要计算机接入互联网就与全球相连。物联网是区域性的,它建设在互联网之上,但并不是任何人、任何物品都能接入的。8、射频识别(RFID)是非接触式的自动识别技术中的,它利用射频信号及其空间耦合的传输特性实现对静止或移动物品的自动识别。一个简单的RFID由阅读器、应答器、和电子标签组成。主要特点:通过电磁耦合方式来传送识别信息,不受空间限制,可快速地进行物体跟踪和数据交换。9、RFID技术分类根据标签的供电形式:有源式电子标签、无源式电子标签、半有源式电子标签根据标签的工作频率:低频段电子标签(30-300kHz)适合近距离,低速度、数据量要求较少的识别应用中高频段电子标签(3-30MHz,典型的是13.56MHZ)、超高频与微波标签根据标签的...

1、当您付费下载文档后,您只拥有了使用权限,并不意味着购买了版权,文档只能用于自身使用,不得用于其他商业用途(如 [转卖]进行直接盈利或[编辑后售卖]进行间接盈利)。
2、本站所有内容均由合作方或网友上传,本站不对文档的完整性、权威性及其观点立场正确性做任何保证或承诺!文档内容仅供研究参考,付费前请自行鉴别。
3、如文档内容存在违规,或者侵犯商业秘密、侵犯著作权等,请点击“违规举报”。

碎片内容

物联网考试_知识点_全解

您可能关注的文档

确认删除?
VIP
微信客服
  • 扫码咨询
会员Q群
  • 会员专属群点击这里加入QQ群
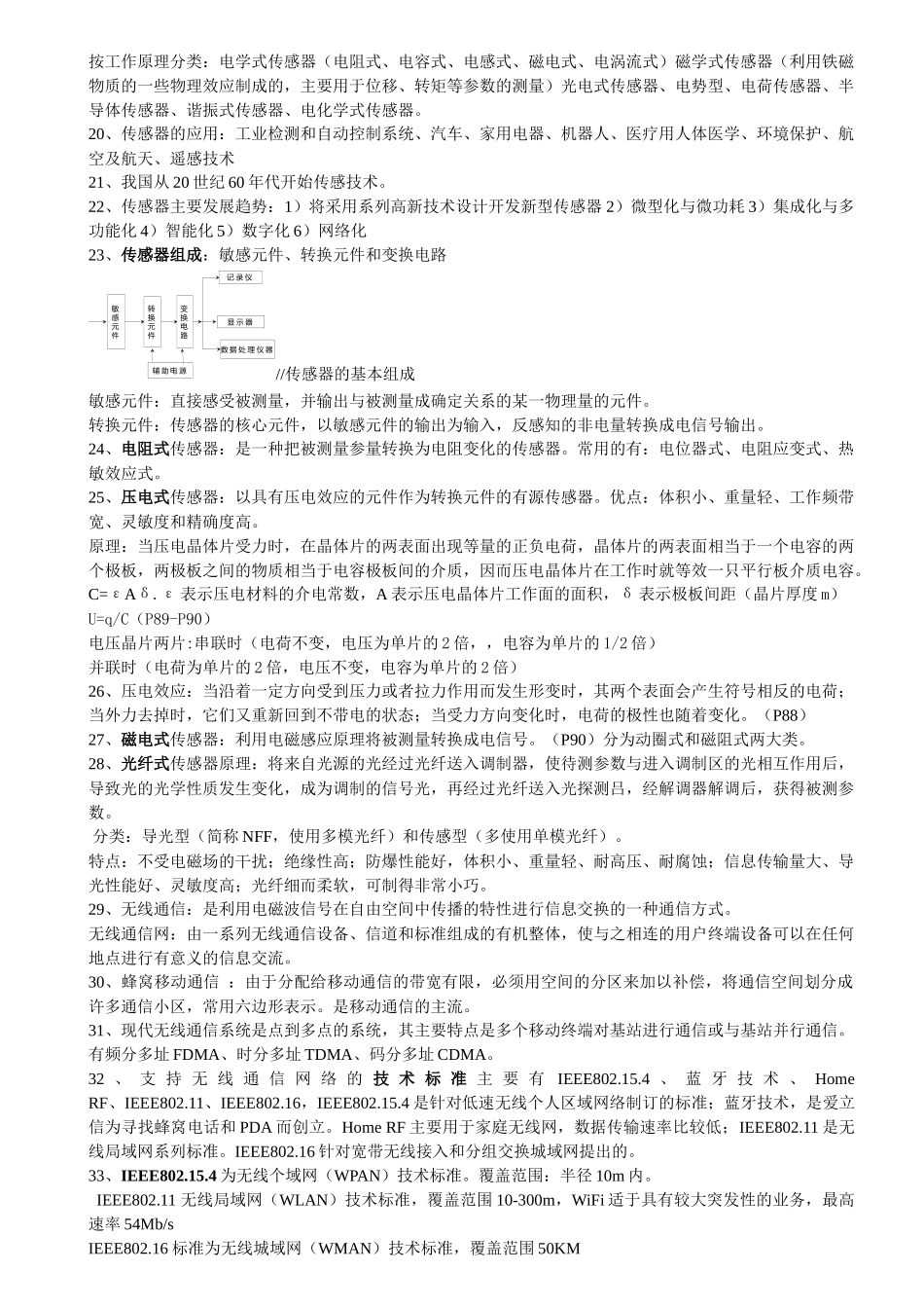
客服邮箱
回到顶部