电脑桌面
添加小米粒文库到电脑桌面
安装后可以在桌面快捷访问

浅析电子商务规则VIP免费

浅析电子商务规则_第1页
1/6
浅析电子商务规则_第2页
2/6
浅析电子商务规则_第3页
3/6
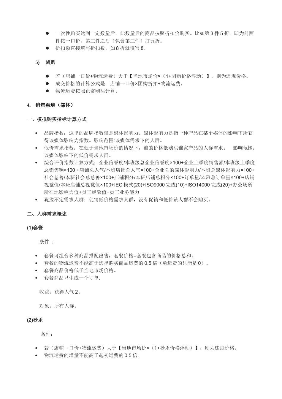
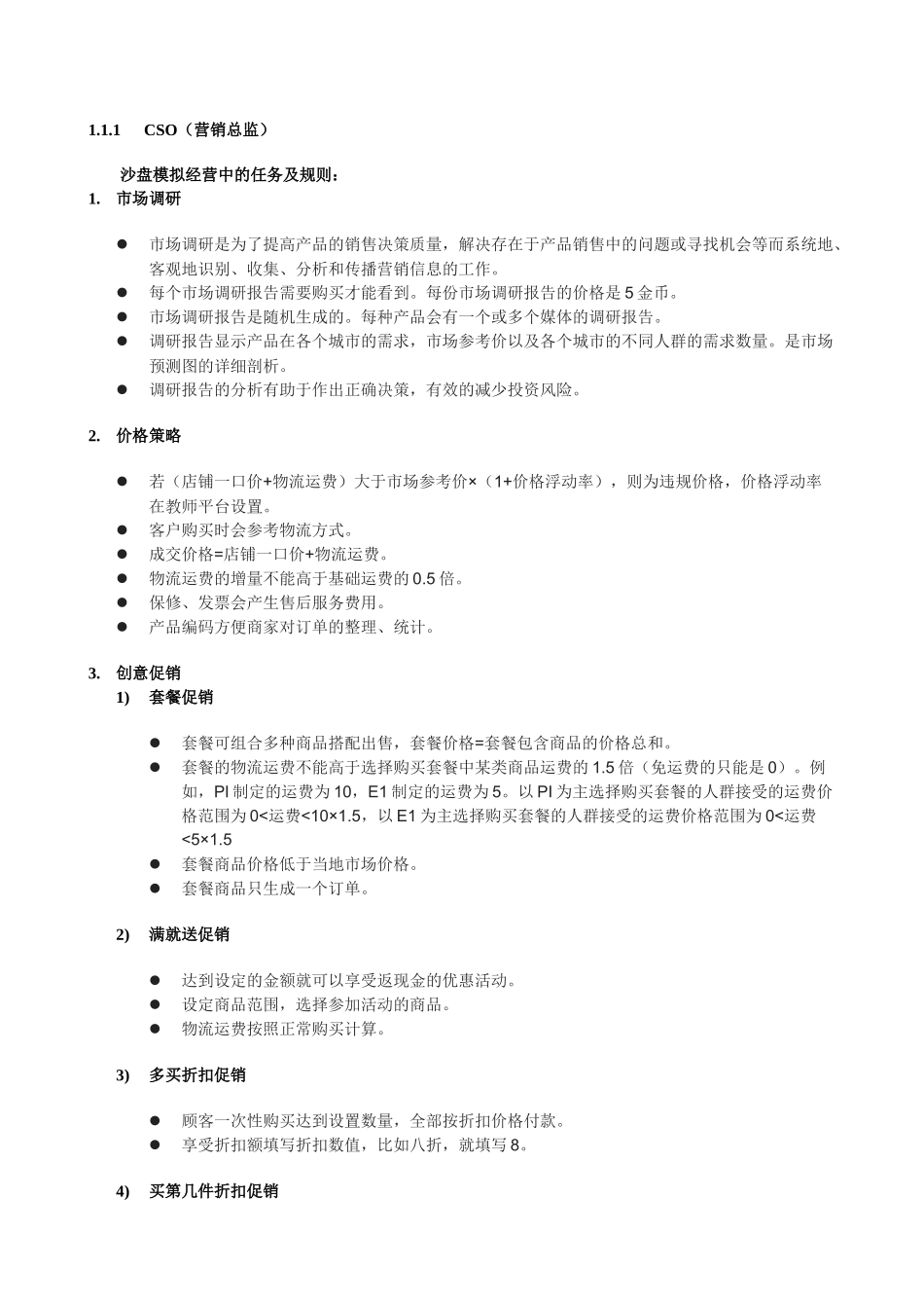
1.1.1CSO(营销总监)沙盘模拟经营中的任务及规则:1.市场调研市场调研是为了提高产品的销售决策质量,解决存在于产品销售中的问题或寻找机会等而系统地、客观地识别、收集、分析和传播营销信息的工作。每个市场调研报告需要购买才能看到。每份市场调研报告的价格是5金币。市场调研报告是随机生成的。每种产品会有一个或多个媒体的调研报告。调研报告显示产品在各个城市的需求,市场参考价以及各个城市的不同人群的需求数量。是市场预测图的详细剖析。调研报告的分析有助于作出正确决策,有效的减少投资风险。2.价格策略若(店铺一口价+物流运费)大于市场参考价×(1+价格浮动率),则为违规价格,价格浮动率在教师平台设置。客户购买时会参考物流方式。成交价格=店铺一口价+物流运费。物流运费的增量不能高于基础运费的0.5倍。保修、发票会产生售后服务费用。产品编码方便商家对订单的整理、统计。3.创意促销1)套餐促销套餐可组合多种商品搭配出售,套餐价格=套餐包含商品的价格总和。套餐的物流运费不能高于选择购买套餐中某类商品运费的1.5倍(免运费的只能是0)。例如,PI制定的运费为10,E1制定的运费为5。以PI为主选择购买套餐的人群接受的运费价格范围为0<运费<10×1.5,以E1为主选择购买套餐的人群接受的运费价格范围为0<运费<5×1.5套餐商品价格低于当地市场价格。套餐商品只生成一个订单。2)满就送促销达到设定的金额就可以享受返现金的优惠活动。设定商品范围,选择参加活动的商品。物流运费按照正常购买计算。3)多买折扣促销顾客一次性购买达到设置数量,全部按折扣价格付款。享受折扣额填写折扣数值,比如八折,就填写8。4)买第几件折扣促销一次性购买达到一定数量后,此数量后的商品按照折扣价购买。比如第3件5折,即为前两件按一口价,第三件之后(包含第三件)打五折。折扣额直接填写折扣数,如8折就填写8。5)团购若(店铺一口价+物流运费)大于【当地市场价×(1+团购价格浮动)】,则为违规价格。成交价格的计算公式是:店铺一口价×团购折扣+物流运费。物流运费按照正常购买计算。4.销售渠道(媒体)一、模拟购买指标计算方式品牌指数:这里的品牌指数就是媒体影响力。媒体影响力是指一种产品在某个媒体的影响下所获得该媒体影响力指数。影响范围:该媒体需求下的人群。低价需求指数:在低于当地市场价的情况下,谁的价格低购买谁家产品的人群需求。影响范围:该媒体影响下的低价需求人群。综合评价指数计算方式:企业信誉度/本班级总企业信誉度×100+企业上季度销售额/本班级上季度总销售额×100+店铺总人气/本班店铺总人气×100+企业总的媒体影响力/本班总媒体影响力×100+社会慈善/本班社会总慈善×100+店铺积分/本班店铺总积分×100+订单量/本班总订单量×100+店铺视觉值/本班店铺总视觉值×100+IEC模式(20)+ISO9000完成(10)+ISO14000完成(20)+办公场所所在地影响力值+员工经验值+员工业务能力犹豫不定需求人群:促销低价格需求人群,没有促销和低价该人群不会购买。二、人群需求概述(1)套餐条件:套餐可组合多种商品搭配出售,套餐价格=套餐包含商品的价格总和。套餐的物流运费不能高于选择购买商品运费的0.5倍(免运费的只能是0)。套餐商品价格低于当地市场价格。套餐商品只生成一个订单.收益:获得人气2。对象:所有人群。(2)秒杀条件:若(店铺一口价+物流运费)大于【当地市场价×(1+秒杀价格浮动)】,则为违规价格。物流运费的增量不能高于起初运费的0.5倍。收益:获得人气4。对象:所有人群。(3)团购条件:若(店铺一口价+物流运费)大于【当地市场价×(1+团购价格浮动)】,则为违规价格。物流运费按照正常购买计算。收益:获得人气2。顾客购买判断顺序:走低价需求人群判断方式。成功团购:必须到达店铺设定的团购数量才会成团购买成功。对象:所有人群。(4)其他促销条件:确定购买该店铺的一种商品;成交价格的判断是:店铺一口价+物流运费-促销优惠。收益:获得人气2。对象:所有购买人群。三、订单模拟购买(1)品牌需求人群条件:若(店铺一口价+物流运费...

1、当您付费下载文档后,您只拥有了使用权限,并不意味着购买了版权,文档只能用于自身使用,不得用于其他商业用途(如 [转卖]进行直接盈利或[编辑后售卖]进行间接盈利)。
2、本站所有内容均由合作方或网友上传,本站不对文档的完整性、权威性及其观点立场正确性做任何保证或承诺!文档内容仅供研究参考,付费前请自行鉴别。
3、如文档内容存在违规,或者侵犯商业秘密、侵犯著作权等,请点击“违规举报”。

碎片内容

浅析电子商务规则

确认删除?
VIP
微信客服
  • 扫码咨询
会员Q群
  • 会员专属群点击这里加入QQ群
客服邮箱
回到顶部