电脑桌面
添加小米粒文库到电脑桌面
安装后可以在桌面快捷访问

第三章 电子商务交易B2CVIP免费

第三章 电子商务交易B2C_第1页
1/7
第三章 电子商务交易B2C_第2页
2/7
第三章 电子商务交易B2C_第3页
3/7
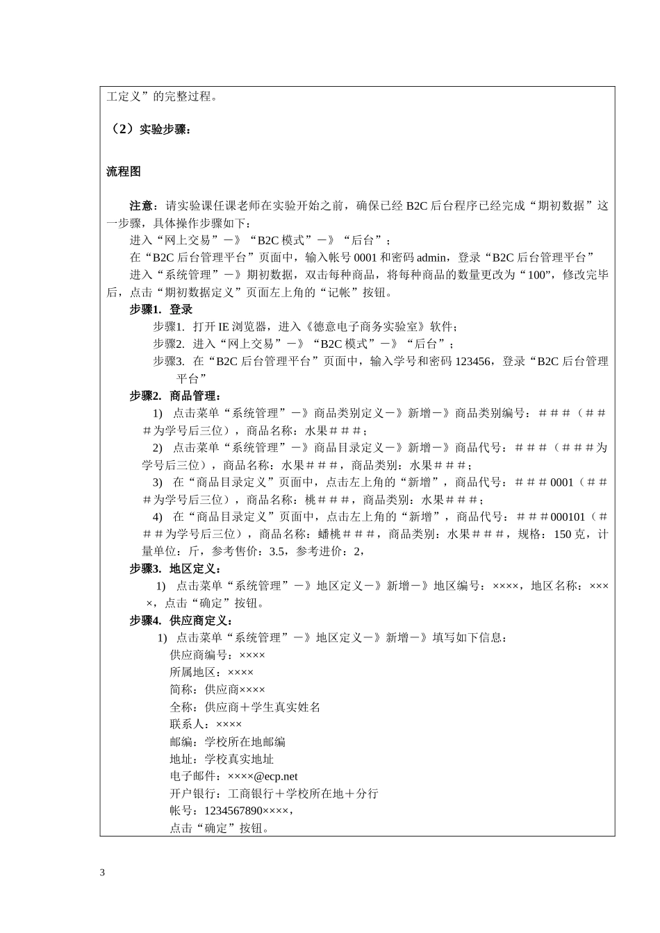
网上交易查询和选择购买商品查询和选择购买商品开始返回结束章节篇目(课题)第三章电子商务交易B2C计划课时4课型(理论课或实操课)理论实操相结合授课时间(周次)第六周教学目标知识目标:通过前台操作,能够熟练完成会员注册、客户管理。熟悉浏览新品上架、精品推荐、特价专区、促销活动、购物车、定单查询、信息反馈、购物指南等功能。能够熟练完成后台的操作,完成调拨单、其他出入库单、销售订金、销售订单、采购订单、采购入库单、库存、销售单、发货确认、采购退货、生成盘点表、盘点录入、盘点报告、销售退货、网上客户订单等各个环节的操作。能力目标:掌握B2C商场购物及后台管理重点难点德意系统进行B2C前后台操作B2C后台管理操作教学媒体多媒体教学方法讲授法教学过程及内容实验1.消费者网上购物(1)实验内容:熟悉电子商务网站的结构功能;查询和选择购买商品;注册成为新会员;会员信息修改;网上支付结算货款;查询定货状态;购物信息反馈等内容。(2)实验步骤:流程图步骤1.查询和选择购买商品1)打开IE浏览器,进入《德意电子商务实验室》软件;2)进入“网上交易”-》“B2C模式”-》“前台”;3)在“商品热买“页面中,点击“亨氏超值婴儿营养米粉”右侧的“立即购买”,4)在“购物车”页面中,将购买数量改为2,然后点击“重新计价”按钮。然后点击“到收银台”5)在进入“收银台”页面前,必须以会员身份登录B2C商城。如果已经是该商城会员(因为可以在选购之前先注册为会员),直接登录,进入结算页面。如果是非会员请先注册会员:6)在“会员登录”页面的下方:在输入会员名“××××”和密码“123456”后,点击1“新会员注册”按钮,进入“新客户注册”页面,输入信息如下图所示,然后点击“确认输入”按钮:购买方式:个人购买:所属地区:学生所在的真实省份联系人:学生真实姓名送货地址:学生所在学校的真实地址邮编:学生所在学校的真实邮编电话号码:学生寝室电话号码电子邮件:学生在本软件的“网络营销”模块中申请的电子邮件地址7)软件提示“感谢您成为本超市的会员!请放心,我们保证:您的资料仅用于处理你的定货事务,绝对保密,不会外泄。”然后点击“继续结算”按钮。8)在“结算页面”中,检查页面上方的“采购清单”和“客户信息”无误后,选择“购买方式”为“网上在线支付”,“送货方式”为“送货上门”。点击“确定”按钮。9)在“完成选购”页面中,选择“网上银行借记卡支付”。10)在“网上银行网上支付”中,输入网上银行个人服务帐号为“*****”,PIN码为“123456”。点击“登录”按钮。软件提示“虚拟银行网上支付信息”:确认无误后,点击“确定”按钮。11)软件提示“虚拟银行网上支付结果,尊敬的××××用户,以下是您此次交易的结果信息。定单号:###(代表软件生成的订单号);交易总计:¥24.60;帐户余额:¥9,999,999,974.40,此次交易已经成功完成!您可以在网上银行网站中,查到此次交易的信息。”步骤2.查询定货状态;购物信息反馈1)返回“B2C”商城首页,在页面左侧的“会员登录”下方,输入“会员”××××和密码“123456”,点击“确定”按钮。进入“会员专区”。2)在“会员专区”页面中,点击页面上方的“购物统计”链接,即出现“购物统计信息”;3)点击页面上方的“修改会员信息”链接,即出现自己注册的“会员信息”,在其中修改某项信息,点击“确认修改”按钮,即可修改自己的注册信息。4)点击页面上方的“查询定单”链接,即可按照“按日期及定单状态查询”或者“按定单号查询”订单,选择下方的“按定单号查询”,输入定单号为“2”,点击“开始查询按钮”,即可查询订单的详细信息。(3)注意事项:在每次更改数量后一定点击“重新计价”,否则付款时购物车的数量没有改变。在注册会员时填写的“电子邮件”地址必须为在本软件“网络营销”模块中申请的。实验2.B2C后台数据初始化(1)实验目的:通过本实验,让同学们熟悉一个商店由“期初数据”至“商品管理”,到“地区定义”、“员2工定义”的完整过程。(2)实验步骤:流程图注意:请实验课任课老师在实验开始之前,确保已经B2C后台程序已经完成“期...

1、当您付费下载文档后,您只拥有了使用权限,并不意味着购买了版权,文档只能用于自身使用,不得用于其他商业用途(如 [转卖]进行直接盈利或[编辑后售卖]进行间接盈利)。
2、本站所有内容均由合作方或网友上传,本站不对文档的完整性、权威性及其观点立场正确性做任何保证或承诺!文档内容仅供研究参考,付费前请自行鉴别。
3、如文档内容存在违规,或者侵犯商业秘密、侵犯著作权等,请点击“违规举报”。

碎片内容

第三章 电子商务交易B2C

状元书阁+ 关注
实名认证
内容提供者

爱好英语教学和互联网行业,热爱教育事业,兢兢业业

确认删除?
VIP
微信客服
  • 扫码咨询
会员Q群
  • 会员专属群点击这里加入QQ群
客服邮箱
回到顶部