电脑桌面
添加小米粒文库到电脑桌面
安装后可以在桌面快捷访问

投资基金经营战略管理探析VIP免费

投资基金经营战略管理探析_第1页
1/14
投资基金经营战略管理探析_第2页
2/14
投资基金经营战略管理探析_第3页
3/14
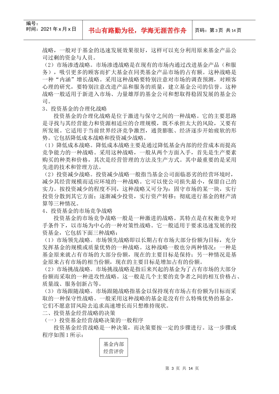
第1页共14页编号:时间:2021年x月x日书山有路勤为径,学海无涯苦作舟页码:第1页共14页投资基金经营战略管理探析王红英杨强一、投资基金经营战略概述(一)投资基金经营战略的一般特征投资基金的经营战略是指涉及基金资产的经营规模或方向的长期性、全局性、决定性的方案在组织与外部环境之间进行的决策。投资基金的资产经营与管理必须以经营战略为核心,投资基金的经营战略对于基金经理的日常经营决策起着规范和导向作用。它具有以下特征:(1)长期性。一些短期的适应性决策不属于投资基金经营战略的范畴。(2)全局性。一些专业部门的决策及基金公司内部某一局部的决策不属于基金经营战略决策的范畴。基金经营战略必须是关于基金总体发展规模或方向的决策。(3)决定性。基金的经营战略必须是有关基金生存和发展关键性问题的决策。有些决策即使是有关基金总体的,但如果对基金影响不大,也不属于基金经营战略范畴。(4)选择性。基金经营战略作为一种决策必须有若干方案可供选择,否则就无所谓决策。(5)对外性。基金经营战略必须是在基金组织与环境之间进行的决策,必须是面对基金外部环境的。对于基金内部战略性问题的决策不属于基金经营战略的范畴,而属于基金组织战略的范畴。研究基金经营战略就是研究基金经营战略的制定与实施,就是要研究如何实现基金的各种资源在不同环境下的最优组合。在制定基金经营战略时,不但要熟悉各种经营战略的特点,还必须认真地分析影响基金经营战略选择的因素。其中包括基金内部经营效益的判断和基金经营环境的评估。在实施基金经营战略时,首先要熟悉基金经营战略的决策过程,找出影响基金经营战略实施的各种因素,以便对症下药采取相应的对策措施。商品指数基金主要是通过投资与商品相联系的衍生金融工具,如商品期货、期权和商品互换等,进而实现对商品市场的投资,其不直接投资现货商品。其采取的投资策略是根据所跟踪的商品指数包含的一篮子商品期货中不同品种的权重买入并持有商品期货。目前,投资商品期货期权可以获得三方面收益:价差收益、展期收益(商品期货滚动持有存在换期获利机会)、抵押品收益(由于保证金机制,假定非保证金部分的价值投资于国债可以获得无风险收益),同时,指数基金对于不同商品品种的投资策略也不尽相同:对于已经从高位大幅回落,相对来说较为“便宜”的商品,如大豆、玉米等农产品,指数基金采取更为主动的投资策略,大举买入试图依托美元贬值获得商品的通货膨胀价差收益,截至2008年4月1日,商品指数基金多头总持仓数为1885911手,较2007年9月4日的1452081手增加约30%;而对于已经处于高位的能源及金属商品,指数基金则采取的是被动投资策略,买入较远期合约不动等待换月,截至2008年4月1日,纽约原油期货的持仓量也增至100万手水平,而3年前,该指标仅为现在的一半水平,其所看重的是由于牛市基差(近月合约高远月合约低)而带来的展期收益。摩根士丹利称,过去35年内,商品的年展期收益率已达到1.79%。目第2页共14页第1页共14页编号:时间:2021年x月x日书山有路勤为径,学海无涯苦作舟页码:第2页共14页前,国际商品指数基金主要跟踪的商品指数有高盛商品指数(GSCI),路透-Jefferies商品研究局指数(Reuters/JefferiesCRBIndex),道琼斯—美国国际集团商品指数(DJ-AIG)。未来中国商品指数基金的发展壮大需要自己的经营战略加以指导,不仅基金的日常经营管理决策离不开经营战略的指导,而且在面对千变万化的市场和对手竞争的时候,尤其需要科学地制定有利于自己长远发展的战略规划。(二)投资基金经营战略的类型由于研究问题的角度不同,对投资基金经营战略便有不同的划分标准与方法。投资基金经营战略是由投资基金经营的长期目标决定的。投资基金的长期目标包括利润目标、市场开发目标,产出增长目标、风险回避目标以及生存目标。投资基金的经营战略大致可以划分为以下几种:1、风险回避战略产品市场战略投多种经营战略资收购与兼并战略基2、产出增长战略地域拓展战略金市场渗透战略经3、合理化战略降低成本战略营投资减少战略战4、市场竞争战略市场领先战略略市场挑战战略市场跟随战略1、投资基金的风险回避...

1、当您付费下载文档后,您只拥有了使用权限,并不意味着购买了版权,文档只能用于自身使用,不得用于其他商业用途(如 [转卖]进行直接盈利或[编辑后售卖]进行间接盈利)。
2、本站所有内容均由合作方或网友上传,本站不对文档的完整性、权威性及其观点立场正确性做任何保证或承诺!文档内容仅供研究参考,付费前请自行鉴别。
3、如文档内容存在违规,或者侵犯商业秘密、侵犯著作权等,请点击“违规举报”。

碎片内容

投资基金经营战略管理探析

您可能关注的文档

确认删除?
VIP
微信客服
  • 扫码咨询
会员Q群
  • 会员专属群点击这里加入QQ群
客服邮箱
回到顶部