电脑桌面
添加小米粒文库到电脑桌面
安装后可以在桌面快捷访问

专案管理作业标准书VIP免费

专案管理作业标准书_第1页
1/9
专案管理作业标准书_第2页
2/9
专案管理作业标准书_第3页
3/9
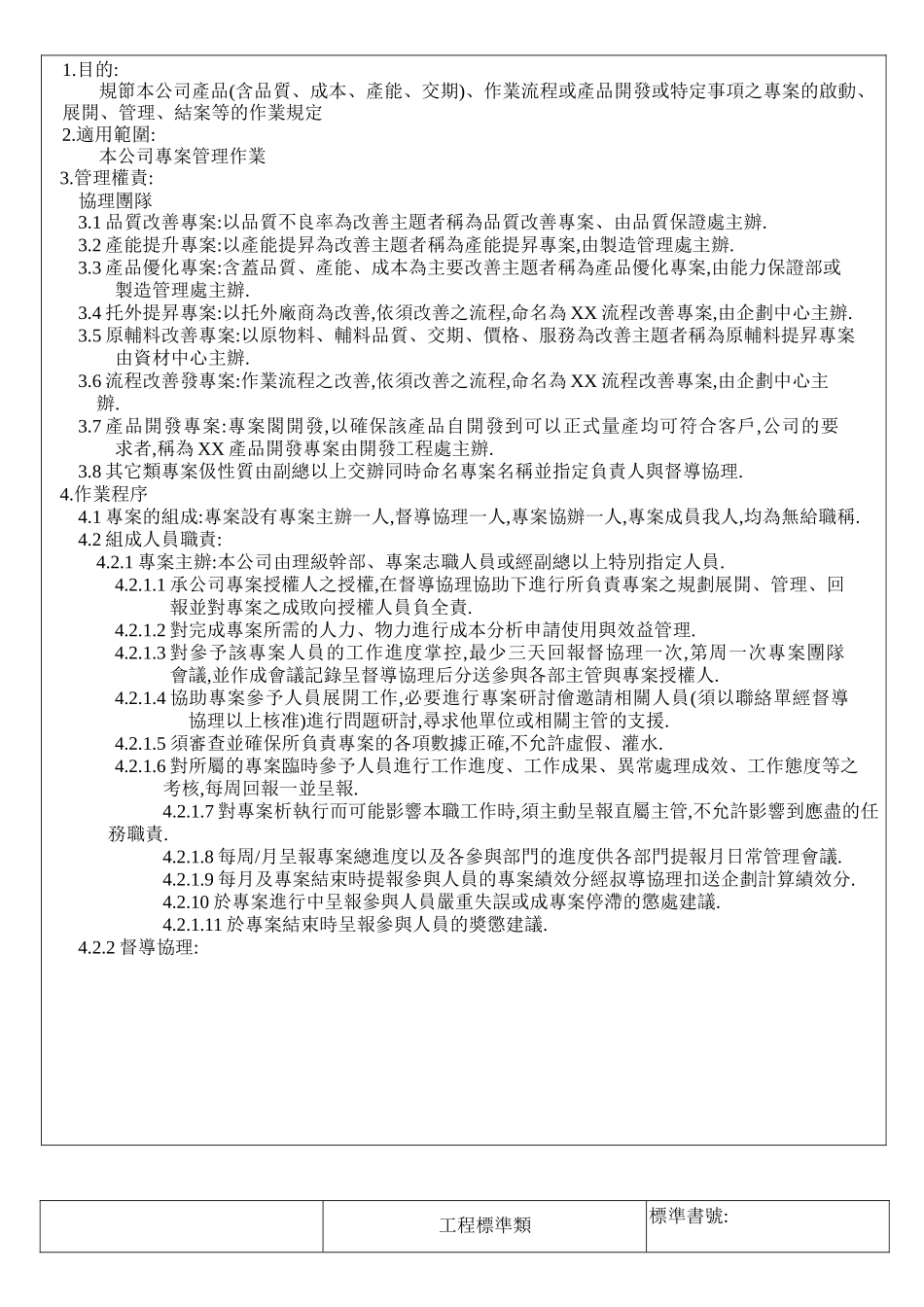
主辦單位:總管理處工程標準類標準書號:版次:第0版,頁次1/3生效日期:年月日專案管理作業標準書工程標準類標準書號:1.目的:規節本公司產品(含品質、成本、產能、交期)、作業流程或產品開發或特定事項之專案的啟動、展開、管理、結案等的作業規定2.適用範圍:本公司專案管理作業3.管理權責:協理團隊3.1品質改善專案:以品質不良率為改善主題者稱為品質改善專案、由品質保證處主辦.3.2產能提升專案:以產能提昇為改善主題者稱為產能提昇專案,由製造管理處主辦.3.3產品優化專案:含蓋品質、產能、成本為主要改善主題者稱為產品優化專案,由能力保證部或製造管理處主辦.3.4托外提昇專案:以托外廠商為改善,依須改善之流程,命名為XX流程改善專案,由企劃中心主辦.3.5原輔料改善專案:以原物料、輔料品質、交期、價格、服務為改善主題者稱為原輔料提昇專案由資材中心主辦.3.6流程改善發專案:作業流程之改善,依須改善之流程,命名為XX流程改善專案,由企劃中心主辦.3.7產品開發專案:專案閣開發,以確保該產品自開發到可以正式量產均可符合客戶,公司的要求者,稱為XX產品開發專案由開發工程處主辦.3.8其它類專案伋性質由副總以上交辦同時命名專案名稱並指定負責人與督導協理.4.作業程序4.1專案的組成:專案設有專案主辦一人,督導協理一人,專案協辦一人,專案成員我人,均為無給職稱.4.2組成人員職責:4.2.1專案主辦:本公司由理級幹部、專案志職人員或經副總以上特別指定人員.4.2.1.1承公司專案授權人之授權,在督導協理協助下進行所負責專案之規劃展開、管理、回報並對專案之成敗向授權人員負全責.4.2.1.2對完成專案所需的人力、物力進行成本分析申請使用與效益管理.4.2.1.3對參予該專案人員的工作進度掌控,最少三天回報督協理一次,第周一次專案團隊會議,並作成會議記錄呈督導協理后分送參與各部主管與專案授權人.4.2.1.4協助專案參予人員展開工作,必要進行專案研討儈邀請相關人員(須以聯絡單經督導協理以上核准)進行問題研討,尋求他單位或相關主管的支援.4.2.1.5須審查並確保所負責專案的各項數據正確,不允許虛假、灌水.4.2.1.6對所屬的專案臨時參予人員進行工作進度、工作成果、異常處理成效、工作態度等之考核,每周回報一並呈報.4.2.1.7對專案析執行而可能影響本職工作時,須主動呈報直屬主管,不允許影響到應盡的任務職責.4.2.1.8每周/月呈報專案總進度以及各參與部門的進度供各部門提報月日常管理會議.4.2.1.9每月及專案結束時提報參與人員的專案績效分經叔導協理扣送企劃計算績效分.4.2.10於專案進行中呈報參與人員嚴重失誤或成專案停滯的懲處建議.4.2.1.11於專案結束時呈報參與人員的獎懲建議.4.2.2督導協理:主辦單位:總管理處版次:第0版,頁次2/3生效日期:年月日專案管理作業標準書4.2.2.1督導與協且專案主辦進行各項工作.4.2.3專案協辦:4.2.3.1協助專寧主辦處理專案各項工作.4.2.3.2文字輸入、每日數據統計與分析.4.2.3.3每日現場查核.4.2.3.4專案投影片之製作.4.2.3.5專案主辦或督導協理其它工作交辦.4.2.4專案成員:4.2.4.1依專案主辦之申請,經直屬主管的指定,參與專案作業,並對該專案所分配的權責負責,且在該專案所需的工作該專案主辦的管理.4.2.4.2依專案主辦之指定主動回報專案主辦.4.2.4.3每周依指定參加專案管理會議,對所負責項目進行工作匯報,有異常時進行異常分析並確保改善得以完成.4.2.4.4專案項目執行中若有困難時,主動向專案主辦提報,尋求支援,必要時亦向直屬主管尋求支援.4.2.4.5確保所呈報的專案資料、報告、查檢表、統計表等正確、不虛假、不灌水.4.2.4.6因專的執行而可能影響本職工作時,須主動呈報直屬主管,不允許影響到專案項目應盡的任務職責.4.3專案工作步驟:4.3.1專案願景宣告.4.3.1.1協理或以上人員指定成立專案后,由專案主辦負責收集數據,確定本專案之基准、目標與專案完成日期.(專案主辦確定的基準與目標需得到專案授權人的同意)4.3.1.2專案主辦依專案願景宣告表之內容提報“專安愿景宣告表”經督導協理審核、專案授權人核准.4.3.1.3“專案願景宣告表”須說明專案成立的原由、企圖、希望產的貢獻、專案基準、目標、完成期限等內容.4.3.2人力物力之申請:“專案願景宣告表”核准后,...

1、当您付费下载文档后,您只拥有了使用权限,并不意味着购买了版权,文档只能用于自身使用,不得用于其他商业用途(如 [转卖]进行直接盈利或[编辑后售卖]进行间接盈利)。
2、本站所有内容均由合作方或网友上传,本站不对文档的完整性、权威性及其观点立场正确性做任何保证或承诺!文档内容仅供研究参考,付费前请自行鉴别。
3、如文档内容存在违规,或者侵犯商业秘密、侵犯著作权等,请点击“违规举报”。

碎片内容

专案管理作业标准书

确认删除?
VIP
微信客服
  • 扫码咨询
会员Q群
  • 会员专属群点击这里加入QQ群
客服邮箱
回到顶部