电脑桌面
添加小米粒文库到电脑桌面
安装后可以在桌面快捷访问

生产企业出口退税VIP免费

生产企业出口退税_第1页
1/31
生产企业出口退税_第2页
2/31
生产企业出口退税_第3页
3/31
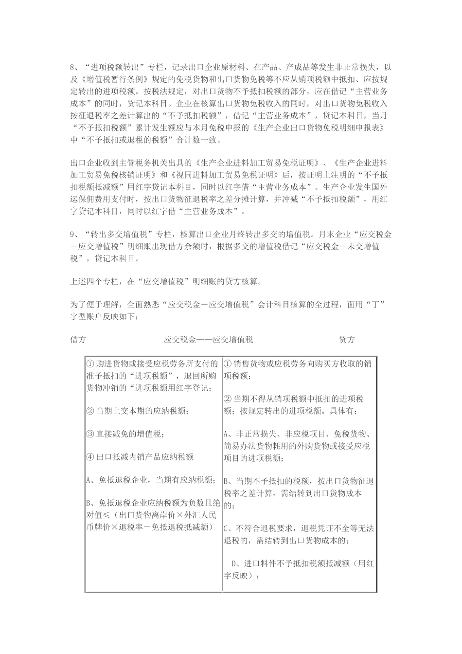
一、出口货物销售收入的确认出口货物销售收入的确认包括入账时间和入账金额两个方面,其确认正确与否将直接影响到出口退税的所属期和退税额计算的准确性,从而对出口退税管理工作成果产生重要影响。1、出口销售额确认出口企业出口货物的销售额,以出口发票计算的离岸价为准,生产企业出口货物,必须以出口发票上的离岸价为计税依据计算“免抵退”税额,若出口货物采用离岸价以外价格成交并记账的,当期支付的国外运费、保险费、佣金要冲减当期出口销售额。生产企业出口货物的销售额以人民币计算,以外汇结算出口额的,应当按外汇市场价格折合成人民币。其销售额的人民币折合率可以选择销售发生的当天或当月1日的国家外汇牌价(原则上为中间价)。生产企业应当事先确定采用何种折合率,确定后一年内不得变更。2、入账时间及依据。(1)生产企业自营出口,不论是海、陆、空、邮出口,均以取得运单并向银行办理交单后作为出口销售收入的实现。销售收入的入账金额一律以离岸价(FOB价)为基础,以离岸价以外价格条件成交的出口货物,其发生的国外运输、保险及佣金等费用支出,均应作冲减销售收入处理。(2)委托外贸企业代理出口,应以收到外贸企业代办的运单和向银行交单后作为收入的实现。入账金额与自营出口相同,支付给外贸企业的代理费应作为出口产品销售费用处理,不得冲减销售收入。(3)来料加工复出口,以收到成品出运运单和向银行交单后作为收入的实现,入账金额与自营出口相同。按外商来料的原辅料是否作价,在核算来料加工复出口货物销售收入时,对不作价的,按工缴费收入入账;作价的,按合约规定的原辅料款及工缴费入账。对外商投资企业委托其它生产企业加工收回后复出口的,按现行出口货物退(免)税规定,委托企业可向主管出口退税的税务机关申请出具来料加工免税证明,由受托企业在收取委托企业加工费时据以免征增值税。(4)国内深加工结转,也称间接出口,是国内企业以进料加工贸易方式进口原材料加工货物后报关结转销售给境内加工企业,由国内企业深加工后再复出口的一种贸易方式。其销售收入的确认与内销大致相同。二、免抵退税会计科目的设置生产企业免抵退税的会计核算,根据业务流程主要可分:免税出口销售收入的核算、不予抵扣税额的核算、应交税金的核算、不予抵扣税额抵减额的核算、出口货物免抵税额和退税额的核算,以及免抵退税调整的核算。根据现行会计制度的规定,对出口货物免抵退税的核算,主要涉及到“应交税金-应交增值税”、“应交税金-未交增值税”、“应交税金-增值税检查调整”和“应收补贴款”会计科目。(一)“应交税金-应交增值税”科目的核算内容。出口企业(仅指增值税一般纳税人,下同)应在“应交税金”科目下设置“应交增值税”明细科目,借方发生额,反映出口企业购进货物或接受应税劳务支付的进项税额和实际支付已缴纳的增值税;贷方发生额,反映出口企业销货物或提供应税劳务应缴纳的增值税额、出口货物退税、转出已支付或应分担的增值税;期末借方余额、反映企业多交或尚未抵扣的增值税;期末贷方余额,反映企业尚未缴纳的增值税。出口企业在“应交增值税”明细账中,应设置“进项税额”、“已交税金”、“减免税金”、“出口抵减内销产品应纳税金”、“销项税额”、“出口退税”、“进项税额转出”等专栏。1、“进项税额”专栏,记录出口企业购进货物或接受应税劳务而支付的准予从销项税额中抵扣的增值税。出口企业购进货物或接受应税劳务支付的进项税额,用蓝字登记;退回所购货物应冲销的进项税额,用红字登记。2、“已交税金”专栏,核算出口企业当月上交本月的增值税额。企业交纳当期增值税时借记本科目,贷记“银行存款”。3、“减免税金”专栏,反映出口企业按规定直接减免的增值税税额。企业按规定直接减免的增值税额借记本科目,贷记“补贴收入”等科目。4、“出口抵减内销产品应纳税额”专栏,反映出口企业销售出口货物后,向税务机关办理免抵退税申报,按取得国税机关《生产企业出口货物免抵退税审批通知单》批准的免抵税额,借记本科目,贷记“应交税金-应交增值税(出口退税)”。按规定计算的应免抵税额,借记本科目,...

1、当您付费下载文档后,您只拥有了使用权限,并不意味着购买了版权,文档只能用于自身使用,不得用于其他商业用途(如 [转卖]进行直接盈利或[编辑后售卖]进行间接盈利)。
2、本站所有内容均由合作方或网友上传,本站不对文档的完整性、权威性及其观点立场正确性做任何保证或承诺!文档内容仅供研究参考,付费前请自行鉴别。
3、如文档内容存在违规,或者侵犯商业秘密、侵犯著作权等,请点击“违规举报”。

碎片内容

生产企业出口退税

您可能关注的文档

确认删除?
VIP
微信客服
  • 扫码咨询
会员Q群
  • 会员专属群点击这里加入QQ群
客服邮箱
回到顶部