电脑桌面
添加小米粒文库到电脑桌面
安装后可以在桌面快捷访问

施工监控计算VIP免费

施工监控计算_第1页
1/35
施工监控计算_第2页
2/35
施工监控计算_第3页
3/35
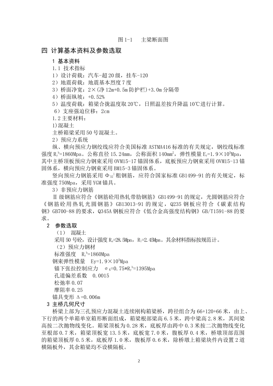
第一章工程概况一工程概述1.桥型布置姬家庄特大桥是国道主干线(GZ40)二连浩特~河口公路禹门口~阎良段高速公路上的一座特大型桥梁,该桥起点桩号K86+299.92,终点桩号左半幅为K86+560.80,桥梁跨径为66+120+66米预应力混凝土连续刚构,桥梁总长:260.16米。2.桥址区自然地理概况2.1地形、地貌姬家庄特大桥位于合阳县姬家庄村,桥梁跨越无名氏黄土冲沟,沟底距设计标高差为80米,两岸坡度较陡,冲沟发育。桥址区地貌单元为黄土台塬地质,上层10米左右为黄土坡积物,含有少量砂石,胶质较差。2.2气候桥址区地处内陆,为典型大陆性季风气候,属暖温带半干旱半湿润气候区,冬季寒冷干燥,夏季炎热多雨,春季少雨,秋季湿润。其气象特征如下:(1)年最大日降水量:89.7mm(2)最大积雪深度:1.5mm(3)最大冻土深度:42cm(4)地面平均温度:29.8℃(5)极端最高气温:42.6℃(6)极端最低气温:-14.8℃(7)多年平均气温:-1.2℃(1月),26.3℃(7月)二.设计规范与标准(1)交通部部颁《公路桥涵设计规范》合订本(2)交通部部颁《公路工程抗震设计规范》(JTJ004-89)(3)交通部部颁《公路桥涵施工技术规范》(JTJ041-2000)(4)《泵送混凝土施工技术规程》(YBJ20-90)三上部结构计算理论与方法根据主梁一般横断面(见图1-1),将桥梁按照空间实用理论简化为平面杆系,主梁简化后结构离散图见图2。采用桥梁专用程序进行桥梁施工阶段、成桥状态的恒载、活载、预应力、混凝土收缩徐变、支座位移、风荷载、温度变化等荷载作用下的分析计算。成桥后,上部为66+120+66米共孔变截面预应力混凝土连续箱梁,计算跨径:L=65.5+120+65.5米。全桥采用横向、纵向及竖向三向预应力体系。1图1-1主梁断面图四计算基本资料及参数选取1基本资料1.1技术指标1)设计荷载:汽车-超20级,挂车-1202)地震荷载:地震基本烈度7度3)桥面净宽:2×(净12m+0.5m防护栏)+3.0m分隔带4)桥面纵坡:+0.52%5)温度荷载:箱梁合拢温度取20℃,日照温差按升降温10℃进行计算。6)支座强迫位移:2cm1.2主要材料:1)混凝土主桥箱梁采用50号混凝土。2)预应力系统纵、横向预应力钢绞线应符合美国标准ASTMA416标准的有关规定,钢绞线标准强度Ryb=1860Mpa。公称直径15.24mm,公称面积140mm2,弹性模量Ey=1.9×105Mpa,其中主桥顶板预应力钢束采用OVM15-17锚固体系,底板预应力钢束采用OVM15-13锚固体系,横向预应力钢束采用BM15-3锚固体系。竖向预应力钢筋采用Φ32l粗钢筋,应符合国家标准GB1499-91的有关规定,标准强度750Mpa,采用YGM锚具。3)非预应力钢筋Ⅱ级钢筋应符合《钢筋砼用热轧带肋钢筋》GB1499-91的规定,光圆钢筋应符合《钢筋砼用热轧光圆钢筋》GB13013-91的规定,Q235钢板应符合《碳素结构钢》GB700-88的要求,Q345A钢板应符合《低合金高强度结构钢》GB/T1591-88的要求。2参数选取(1)混凝土采用50号砼,设计强度Ra=28.5Mpa,Rl=2.45Mpa。其余材料指标按规范计。(2)预应力钢材标准强度Ryb=1860Mpa钢束弹性模量Ey=1.9×105Mpa锚下张拉控制应力σK=0.75*Ryb=1395Mpa孔道偏差系数0.0015松弛率0.07摩阻率0.25锚具变形Δ=0.006m3主桥几何尺寸桥梁上部为三孔预应力混凝土连续刚构箱梁桥,跨径组合为66+120+66米,由上、下行的两个单箱单室箱形断面组成,箱梁根部梁高6.5米,跨中梁高2.8米,其间梁高按二次抛物线变化。箱梁顶板为0.28米,底板厚由跨中0.3米按二次抛物线变化至根部0.7米,箱梁顶板宽13.5米,底板宽7.0米,腹板厚0.4米,桥墩顶部范围的箱梁顶板厚0.5米,底板厚1.0米,腹板厚0.6米,除桥墩上箱梁块件内设置2道横隔板外,其余箱梁均不设横隔板。24施工阶段的划分主桥施工共分58个阶段,阶段划分根据施工进度和施工顺序安排,用桥梁专用程序进行分析计算。5主要参数计算(1)桥面铺装:桥面铺装采用6cm厚沥青混凝土铺装+9cm水泥混凝土铺装。q1=0.09×25×13.5+0.06×25.5×12=48.74kn/m(2)防撞护栏盖板:q2=0.231×25.5×2=11.78kn/m(3)荷载横向分布系数计算汽车荷载横向分布系数:3×0.8×1.15=2.76挂车荷载横向分布系数:1.156预应力布置边跨跨中:14×(13φj15.24)=182股中跨跨中:32×(13φj15.24...

1、当您付费下载文档后,您只拥有了使用权限,并不意味着购买了版权,文档只能用于自身使用,不得用于其他商业用途(如 [转卖]进行直接盈利或[编辑后售卖]进行间接盈利)。
2、本站所有内容均由合作方或网友上传,本站不对文档的完整性、权威性及其观点立场正确性做任何保证或承诺!文档内容仅供研究参考,付费前请自行鉴别。
3、如文档内容存在违规,或者侵犯商业秘密、侵犯著作权等,请点击“违规举报”。

碎片内容

施工监控计算

确认删除?
VIP
微信客服
  • 扫码咨询
会员Q群
  • 会员专属群点击这里加入QQ群
客服邮箱
回到顶部