电脑桌面
添加小米粒文库到电脑桌面
安装后可以在桌面快捷访问

光纤光缆生产工艺流程(43页)VIP免费

光纤光缆生产工艺流程(43页)_第1页
1/40
光纤光缆生产工艺流程(43页)_第2页
2/40
光纤光缆生产工艺流程(43页)_第3页
3/40
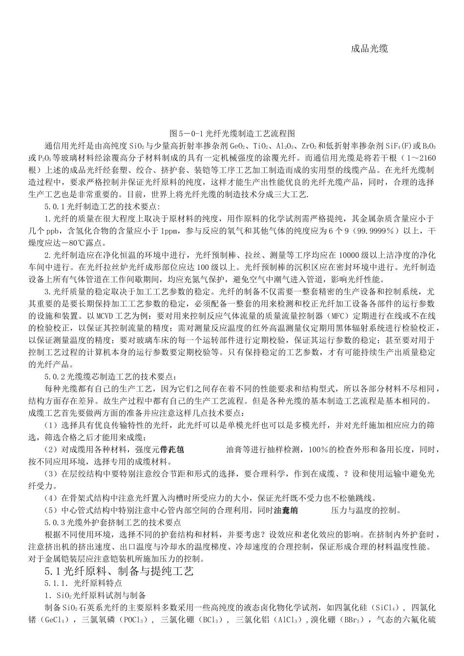
光纤光缆制造工艺及设备重点内容:原料提纯工艺、预制棒汽相沉积工艺、拉丝工艺、套塑工艺、余长形成、松套水冷、绞合工艺、层绞工艺难点:汽相沉积工艺参数确定、拉丝环境保护、余长的控制、梯度水冷的控制、绞合参数的选择主要内容:(1)光纤制造工艺(2)缆芯制造工艺(成缆工艺)二次套塑缆芯(3)护套挤制工艺光纤原料制备及提纯质量检测与控制光纤预制棒熔炼及表面处理合格光纤拉丝及一次涂覆工艺二次涂覆工艺光纤张力筛选及着色工艺中心管式单元带状光纤紧套光纤松套光纤层绞式单元加强件张力筛选合格一次着色光纤性能检测骨架式缆芯单元光纤防水油膏光纤防水石油膏绞合机光缆油膏阻水带包扎带填充绳光纤防水油膏性能检测合格的缆芯检验光缆油膏内护套装铠外护套打印标记检验加强件阻水带包扎带填充绳护套胶成品光缆图5-0-1光纤光缆制造工艺流程图通信用光纤是由高纯度SiO2与少量高折射率掺杂剂GeO2、TiO2、Al2O3、ZrO2和低折射率掺杂剂SiF4(F)或B2O3或P2O5等玻璃材料经涂覆高分子材料制成的具有一定机械强度的涂覆光纤。而通信用光缆是将若干根(1~2160根)上述的成品光纤经套塑、绞合、挤护套、装铠等工序工艺加工制造而成的实用型的线缆产品。在光纤光缆制造过程中,要求严格控制并保证光纤原料的纯度,这样才能生产出性能优良的光纤光缆产品,同时,合理的选择生产工艺也是非常重要的。目前,世界上将光纤光缆的制造技术分成三大工艺.5.0.1光纤制造工艺的技术要点:1.光纤的质量在很大程度上取决于原材料的纯度,用作原料的化学试剂需严格提纯,其金属杂质含量应小于几个ppb,含氢化合物的含量应小于1ppm,参与反应的氧气和其他气体的纯度应为6个9(99.9999%)以上,干燥度应达-80℃露点。2.光纤制造应在净化恒温的环境中进行,光纤预制棒、拉丝、测量等工序均应在10000级以上洁净度的净化车间中进行。在光纤拉丝炉光纤成形部位应达100级以上。光纤预制棒的沉积区应在密封环境中进行。光纤制造设备上所有气体管道在工作间歇期间,均应充氮气保护,避免空气中潮气进入管道,影响光纤性能。3.光纤质量的稳定取决于加工工艺参数的稳定。光纤的制备不仅需要一整套精密的生产设备和控制系统,尤其重要的是要长期保持加工工艺参数的稳定,必须配备一整套的用来检测和校正光纤加工设备各部件的运行参数的设施和装置。以MCVD工艺为例:要对用来控制反应气体流量的质量流量控制器(MFC)定期进行在线或不在线的检验校正,以保证其控制流量的精度;需对测量反应温度的红外高温测量仪定期用黑体辐射系统进行检验校正,以保证测量温度的精度;要对玻璃车床的每一个运转部件进行定期校验,保证其运行参数的稳定;甚至要对用于控制工艺过程的计算机本身的运行参数要定期校验等。只有保持稳定的工艺参数,才有可能持续生产出质量稳定的光纤产品。5.0.2光缆缆芯制造工艺的技术要点:每种光缆都有自己的生产工艺,因为它们之间存在着不同的性能要求和结构型式,所以各部分材料不尽相同,结构方面存在差异。故生产过程中都有自己的生产工艺流程。但是各种光缆的基本制造工艺流程是基本相同的。成缆工艺首先要做两方面的准备并应注意这样几点技术要点:(1)选择具有优良传输特性的光纤,此光纤可以是单模光纤也可以是多模光纤,并对光纤施加相应应力的筛选,筛选合格之后才能用来成缆;(2)对成缆用各种材料,强度元件,包扎带,填充油膏等进行抽样检测,100%的检查外形和备用长度,同时,按不同应用环境,选择专用的成缆材料。(3)在层绞结构中要特别注意绞合节距和形式的选择,要合理科学,作到在成缆、?设和使用运输中避免光纤受力。(4)在骨架式结构中注意光纤置入沟槽时所受应力的大小,保证光纤既不受力也不松驰跳线。(5)中心管式结构中特别注意中心管内部空间的合理利用,同时注意填充油膏的压力与温度的控制。5.0.3光缆外护套挤制工艺的技术要点根据不同使用环境,选择不同的护套结构和材料,并要考虑?设效应和老化效应的影响。在挤制内外护套时,注意挤出机的挤出速度、出口温度与冷却水的温度梯度、冷却速度的合理控制,保证形成合理的材料温度性能。对于金属铠装层应注意...

1、当您付费下载文档后,您只拥有了使用权限,并不意味着购买了版权,文档只能用于自身使用,不得用于其他商业用途(如 [转卖]进行直接盈利或[编辑后售卖]进行间接盈利)。
2、本站所有内容均由合作方或网友上传,本站不对文档的完整性、权威性及其观点立场正确性做任何保证或承诺!文档内容仅供研究参考,付费前请自行鉴别。
3、如文档内容存在违规,或者侵犯商业秘密、侵犯著作权等,请点击“违规举报”。

碎片内容

光纤光缆生产工艺流程(43页)

您可能关注的文档

确认删除?
VIP
微信客服
  • 扫码咨询
会员Q群
  • 会员专属群点击这里加入QQ群
客服邮箱
回到顶部