电脑桌面
添加小米粒文库到电脑桌面
安装后可以在桌面快捷访问

生产二车间各岗位应知应会汇总VIP免费

生产二车间各岗位应知应会汇总_第1页
1/38
生产二车间各岗位应知应会汇总_第2页
2/38
生产二车间各岗位应知应会汇总_第3页
3/38
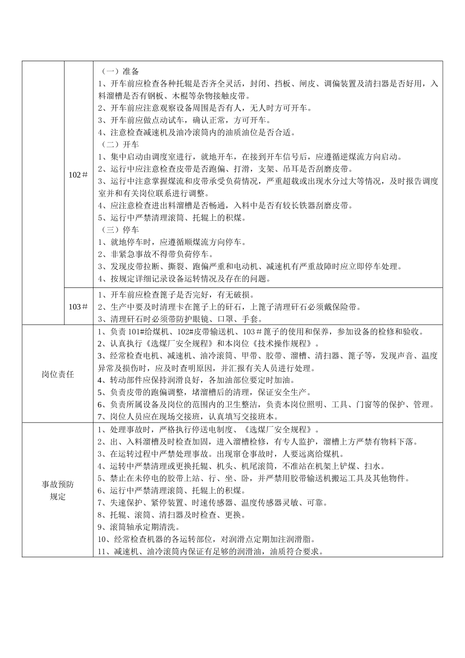
一、原煤系统101#岗位应知应会项目执行标准与要求岗位设备名称101#给煤机、102#皮带输送机、103#篦子主要参数控制标准101#运输能力:2000t/h102#运输能力:1220t/h,运输长度:41.4m,速度:2.5m/s,B=1400mm,角度:17°岗位操作要求101#(一)准备1、开车前应检查托辊是否齐全灵活,甲带是否跑偏,传动链条是否正常,根据生产需要实际加减量(顺势针加量,逆势针减量)注每加减一圈大约90吨左右,入料溜槽是否有钢板、木棍等杂物接触甲带。2、注意检查减速机油质油位是否合适。(二)开车1、在接到调度通知开车后,应遵循逆煤流方向启动。2、运行中应注意检查甲带是否跑偏、打滑。3、运行中注意掌握煤质情况,合理给量。出现水分过大等情况,及时报告调度室并和有关岗位联系进行调整。4、应注意检查进出料溜槽是否畅通,入料中是否有较长铁器刮磨皮带。5、运行中严禁清理甲带、托辊上的积煤。(三)停车1、非紧急事故不得带负荷停车。2、发现窜仓时应立即停车并汇报处理。3、发现甲带拉断、撕裂、跑偏严重和电动机、减速机有严重故障时应立即停车处理。4、按规定详细记录设备运转情况及存在的问题。102#(一)准备1、开车前应检查各种托辊是否齐全灵活,封闭、挡板、闸皮、调偏装置及清扫器是否好用,入料溜槽是否有钢板、木棍等杂物接触皮带。2、开车前应注意观察设备周围是否有人,无人时方可开车。3、开车前应做点动试车,确认正常,方可开车。4、注意检查减速机及油冷滚筒内的油质油位是否合适。(二)开车1、集中启动由调度室进行,就地开车,在接到开车信号后,应遵循逆煤流方向启动。2、运行中应注意检查皮带是否跑偏、打滑,支架、吊耳是否刮磨皮带。3、运行中注意掌握煤流和皮带承受负荷情况,严重超载或出现水分过大等情况,及时报告调度室并和有关岗位联系进行调整。4、应注意检查进出料溜槽是否畅通,入料中是否有较长铁器刮磨皮带。5、运行中严禁清理滚筒、托辊上的积煤。(三)停车1、就地停车时,应遵循顺煤流方向停车。2、非紧急事故不得带负荷停车。3、发现皮带拉断、撕裂、跑偏严重和电动机、减速机有严重故障时应立即停车处理。4、按规定详细记录设备运转情况及存在的问题。103#1、开车前应检查篦子是否完好,有无破损。2、生产中要及时清理卡在篦子上的矸石,上篦子清理矸石必须戴保险带。3、清理矸石时必须带防护眼镜、口罩、手套。岗位责任1、负责101#给煤机、102#皮带输送机、103#篦子的使用和保养,参加设备的检修和验收。2、认真执行《选煤厂安全规程》和本岗位《技术操作规程》。3、经常检查电机、减速机、油冷滚筒、甲带、胶带、溜槽、清扫器、篦子等,发现声音、温度异常及损伤时,应及时查明原因,并汇报有关人员进行处理。4、转动部件应保持润滑良好,各加油部位要定时加油。5、负责皮带的跑偏调整,堵溜槽后的清理,保证安全生产。6、负责所属设备及岗位的范围内的卫生整洁,负责本岗位照明、工具、门窗等的保护、管理。7、岗位人员应在现场交接班,认真填写交接班本。事故预防规定1、处理事故时,严格执行停送电制度、《选煤厂安全规程》。2、出、入料溜槽及时检查加固,进入溜槽检修,有专人监护,溜槽上方严禁有物料下落。3、在运转过程中严禁处理事故。出现窜仓事故时,人要远离给煤机。4、运转中严禁清理或更换托辊、机头、机尾滚筒,不准站在机架上铲煤、扫水。5、禁止在未停电的胶带上站、行、坐、卧,并严禁用胶带输送机搬运工具及其他物件。6、运行中严禁清理滚筒、托辊上的积煤。7、失速保护、紧停装置、时速传感器、温度传感器灵敏、可靠。8、托辊、滚筒、清扫器及时检查、更换。9、滚筒轴承定期清洗。10、经常检查机器的各运转部位,对润滑点定期加注润滑脂。11、减速机、油冷滚筒内保证有足够的润滑油,油质符合要求。201#岗位应知应会项目执行标准与要求岗位设备名称201#皮带输送机、202#除铁器主要参数控制标准201#运输能力:1220t/h,运输长度:69.5m,速度:2.5m/s,B=1400mm,角度:16.8°岗位操作要求201#(一)准备1、开车前应检查各种托辊是否齐全灵活,封闭、挡板、闸皮、调偏装置及清扫器是否好用,入料溜槽是否有钢...

1、当您付费下载文档后,您只拥有了使用权限,并不意味着购买了版权,文档只能用于自身使用,不得用于其他商业用途(如 [转卖]进行直接盈利或[编辑后售卖]进行间接盈利)。
2、本站所有内容均由合作方或网友上传,本站不对文档的完整性、权威性及其观点立场正确性做任何保证或承诺!文档内容仅供研究参考,付费前请自行鉴别。
3、如文档内容存在违规,或者侵犯商业秘密、侵犯著作权等,请点击“违规举报”。

碎片内容

生产二车间各岗位应知应会汇总

黄金书屋+ 关注
实名认证
内容提供者

爱好英语教学和互联网行业,热爱教育事业,兢兢业业

确认删除?
VIP
微信客服
  • 扫码咨询
会员Q群
  • 会员专属群点击这里加入QQ群
客服邮箱
回到顶部