电脑桌面
添加小米粒文库到电脑桌面
安装后可以在桌面快捷访问

日常清洁和固定清洁工程项目计划书(案例)VIP专享VIP免费

日常清洁和固定清洁工程项目计划书(案例)_第1页
1/3
日常清洁和固定清洁工程项目计划书(案例)_第2页
2/3
日常清洁和固定清洁工程项目计划书(案例)_第3页
3/3
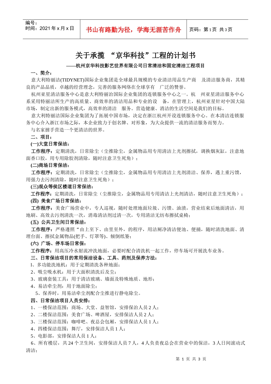
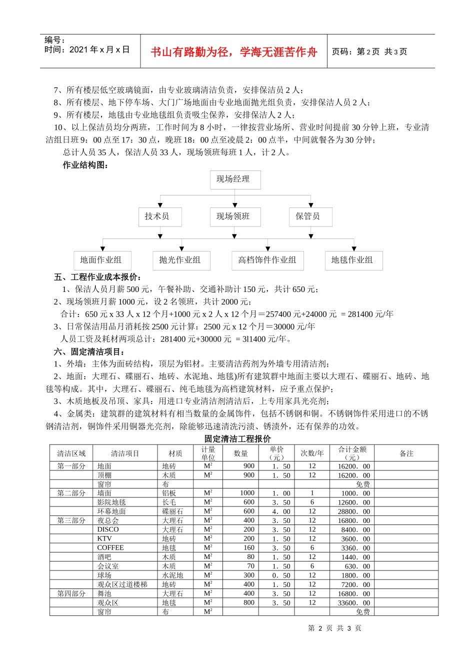
第1页共3页编号:时间:2021年x月x日书山有路勤为径,学海无涯苦作舟页码:第1页共3页关于承揽“京华科技”工程的计划书——杭州京华科技影艺世界有限公司日常清洁和固定清洁工程项目一、简介:意大利特丽洁(TIDYNET)国际企业集团是全球最具规模的专业清洁用品生产商及清洁服务商,其精良的产品品质,卓越的经营理念,完善的服务网络在全球享有广泛的赞誉。杭州亚星清洁服务中心是意大利特丽治国际企业集团的连锁服务中心之一。杭州亚星清洁服务中心系采用特丽洁所生产的高质量、商效率的清洁用品和专业的设备,在管理上,杭州亚星针对中国大陆市场,制定出新的服务模式,高效率的清洁服务。营造健康、消洁的生活空间是我们的目标。意大利特丽洁国际企业集团为了拓展中国市场,决定在浙江杭州开设连锁服务中心。在本清洁连锁服务中心介入浙江市场之际,本企业致力于创名牌、对形象,为大众提供一流的清洁服务而努力。与名家掳手营造一个更清洁的世界。二、项目:(一)大堂日常保洁:工作程序:定期清洗,日常除尘(尘推除尘,金属物品用专用清洁上光剂擦拭,调换烟灰缸,注意地面香口胶,用专用除胶剂清除,随时注意卫生死角);(二)商场日常保洁:工作程序:定期清洗,日常除尘(尘推除尘,金属物品用专用清洁上光剂清洁、保养,遇上重污馈,用强力去污剂清除,随时注意卫生死角);(三)观众等侯区楼道日常保洁:工作程序:定期清洗,日常除尘(尘推除尘,金属物品用专用清洁上光剂清洁,随时注意卫生死角);(四)美食广场日常保洁:工作程序:美食广场营业中,专人巡视,随时处理地面垃圾、污馈、油渍,营业结束后地面清洁,用地刷、高效去污剂清洗一次,消毒清洁剂过清一次,专用清洁无纺布擦拭桌椅;(五)公共卫生间日常保洁:工作程序:严格遵照“由上至下、由里至外,的程序,用洁厕净清洁便池、便捅,随时清洗地面、清理台面、擦拭金属物品(把手、灯罩等)、倾倒纸篓;(六)广场、停车场日常保:工作程序:用高压冷水射流冲洗地面,必要时配合清洗机一起工作,停车场可开展洗车业务。三、日常保洁项目的常用保洁设备、工具、药剂及保养方法:l、多功能洗地机:用于定期清洗各种地面;2、吸尘吸水机:用于大面积清洗后及尘;3、玻璃套装工具:用于清洁玻璃、墙面及特殊地质、地形;4、易洁牵尘剂:用于地面除尘;5、保养时,用易洁牵尘剂配合尘推进行静电除尘。四、日常保洁项目人员安排:1、一楼保洁范围:商场、大堂、益智馆,安排保治人员2人;2、二楼保洁范围:美食广场、啤酒屋,安排保洁人员2人;3、三楼保洁范围:咖啡吧、夜总会包厢,安排保洁人员1人;4、四楼保洁范围;舞厅,安排保洁人员1人;5、电影部,安排保洁人员1人;6、所有楼层,共24个卫生间,安排保洁人员7人,4人负责夜总会在营业中的保洁,3人日间滚动式清洁;第2页共3页第1页共3页编号:时间:2021年x月x日书山有路勤为径,学海无涯苦作舟页码:第2页共3页7、所有楼层低空玻璃镜面,由专业玻璃清洁负责,安排保洁员2人;8、所有楼层、地下停车场、大门广场地面由专业地面抛光组负责,安排保洁人员2人;9、所有楼层,地毯由专业地毯组负责吸尘保养,安排保洁人2人;10、以上保洁员均分两班,工作时间为8小时,一律按营业场所、营业时间提前30分钟上班,专业清洁组日班9:00点至17:30点,晚班18:00点至凌晨2:00点半,中间就餐各为30分钟;总计人员35人,保洁人员33人,现场领班每班1人,计2人。作业结构图:五、工程作业成本报价:1、保洁人员月薪500元,午餐补助、交通补助计150元,共计650元;2、现场领班月薪1000元,设2名领班,共计2000元;合计:650元x33人x12个月+1000元x2人x12个月=257400元+24000元=281400元/年3、日常保洁用品月消耗按2500元计算:2500元x12个月=30000元/年人员工资及耗材两项总计:281400元+30000元=3l1400元/年。六、固定清洁项目:1、外墙:主体为面砖结构,顶层为铝材。主要清洁药剂为外墙专用清洁剂;2、地面:大理石、碟丽石、地砖、水泥地、地毯)所有建筑群中地面主要以大理石、碟丽石、地砖、地毯等构成。其中,大理石、碟丽石、纯毛地毯为高档建筑材料,应予重点保...

1、当您付费下载文档后,您只拥有了使用权限,并不意味着购买了版权,文档只能用于自身使用,不得用于其他商业用途(如 [转卖]进行直接盈利或[编辑后售卖]进行间接盈利)。
2、本站所有内容均由合作方或网友上传,本站不对文档的完整性、权威性及其观点立场正确性做任何保证或承诺!文档内容仅供研究参考,付费前请自行鉴别。
3、如文档内容存在违规,或者侵犯商业秘密、侵犯著作权等,请点击“违规举报”。

碎片内容

日常清洁和固定清洁工程项目计划书(案例)

确认删除?
VIP
微信客服
  • 扫码咨询
会员Q群
  • 会员专属群点击这里加入QQ群
客服邮箱
回到顶部