电脑桌面
添加小米粒文库到电脑桌面
安装后可以在桌面快捷访问

施工图设计要求VIP免费

施工图设计要求_第1页
1/6
施工图设计要求_第2页
2/6
施工图设计要求_第3页
3/6
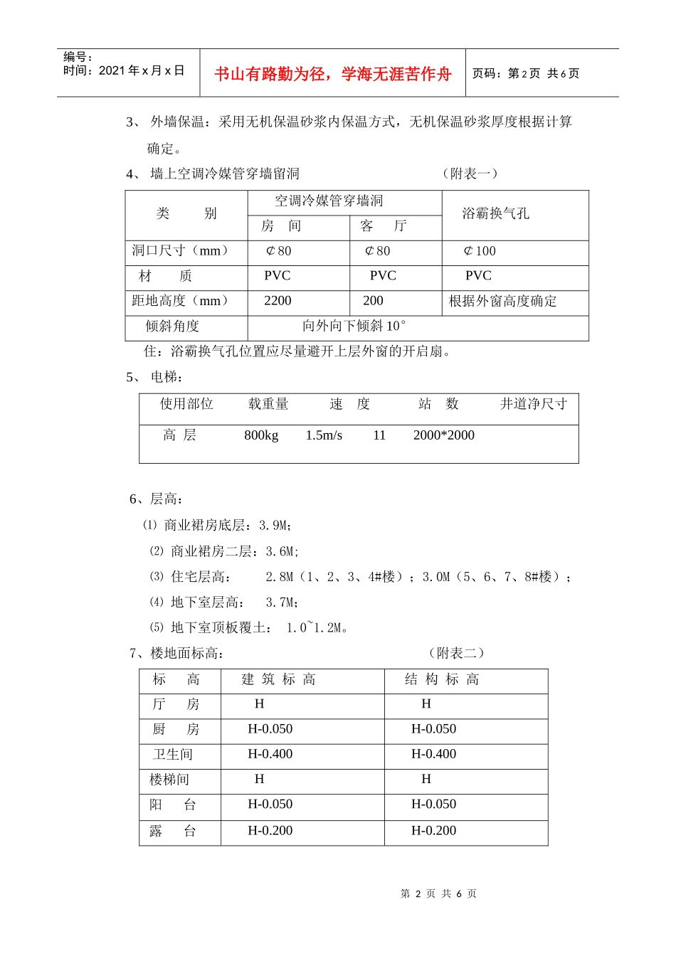
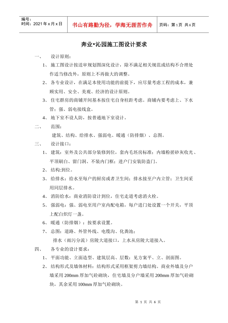
第1页共6页编号:时间:2021年x月x日书山有路勤为径,学海无涯苦作舟页码:第1页共6页奔业•沁园施工图设计要求一、设计原则:1、施工图设计按送审规划图深化设计,除不满足相关规范或结构不合理处作适当修改外,原则上不再做大的调整。2、各专业设计,在满足本使用功能的前提下,应尽量考虑工程的成本,兼顾实用、安全、美观、经济的设计原则。3、住宅群房的商铺开间基本按住宅自身柱距考虑。商铺内要考虑上、下水管;强、弱电接线盒。4、地下室不设人防,按普通地下室设计。二、范围:建筑、结构、给排水、强弱电、暖通(防排烟)、总图。三、设计接口:1、建筑:室外及公共部分装修到位,套内毛坯房标准;内墙粉搓砂灰收光、平顶刷白、留门洞、不装内门框;进户门安装防盗门。2、结构:到位。3、给排水:给水至每户的厨房或者卫生间;排水接至户内立管;卫生间采用同层排水。4、消防给水:商业消防设计到位,住宅走道考虑消火栓。5、强弱电:强、弱电至用户室内配电箱,每户进门处设置一个开关,平顶上配白炽灯一盏。6、暖通(防排烟):按要求设置。7、总图:道路、外管外线、电缆沟、化粪池;排水(雨污分流)房陵大道接口,上水从房陵大道接入。四、各专业的设计要求:1、平面功能、立面造型、建筑层高、层数:见方案平、立、剖面图。2、结构形式及墙体材料:结构形式采用框架剪力墙结构。商业外墙及分户墙采用200mm厚加气砼砌块,住宅墙及分户墙采用200mm厚加气砼砌块,其余采用100mm厚加气砼砌块。第2页共6页第1页共6页编号:时间:2021年x月x日书山有路勤为径,学海无涯苦作舟页码:第2页共6页3、外墙保温:采用无机保温砂浆内保温方式,无机保温砂浆厚度根据计算确定。4、墙上空调冷媒管穿墙留洞(附表一)类别空调冷媒管穿墙洞浴霸换气孔房间客厅洞口尺寸(mm)¢80¢80¢100材质PVCPVCPVC距地高度(mm)2200200根据外窗高度确定倾斜角度向外向下倾斜10°住:浴霸换气孔位置应尽量避开上层外窗的开启扇。5、电梯:使用部位载重量速度站数井道净尺寸高层800kg1.5m/s112000*20006、层高:⑴商业裙房底层:3.9M;⑵商业裙房二层:3.6M;⑶住宅层高:2.8M(1、2、3、4#楼);3.0M(5、6、7、8#楼);⑷地下室层高:3.7M;⑸地下室顶板覆土:1.0~1.2M。7、楼地面标高:(附表二)标高建筑标高结构标高厅房HH厨房H-0.050H-0.050卫生间H-0.400H-0.400楼梯间HH阳台H-0.050H-0.050露台H-0.200H-0.200第3页共6页第2页共6页编号:时间:2021年x月x日书山有路勤为径,学海无涯苦作舟页码:第3页共6页8、门窗:⑴材料:入户门:钢制成品防盗保温门兼防火门(传热系数k≤3.0)外墙门窗:彩色铝合金门窗(含商业裙房)玻璃一般为6+6A+6双层玻璃,特殊部位以节能计算为准;防火门:成品木质防火门;套内房门:留洞口。⑵门洞尺寸(mm):入户门:1000ⅹ2150;卧室门:900ⅹ2150;厨房门:800ⅹ2150(平开)、1600ⅹ2150(推拉);卫生间门:800ⅹ2150;露台门:900ⅹ2150;客厅在出阳台开间为3600mm的宽度为1800mm,开间在3900-4200mm之间的宽度为2100mm,特殊做法应详图标注。⑶窗洞尺寸:相同类型房间窗洞尺寸尽量统一,开间在3600-3900mm之间的窗洞口尺寸不大于1800mm;开间在3000-3600mm之间的窗洞口尺寸不大于1500mm;厨房窗洞口尺寸不宜小于900mm;卫生间窗洞口尺寸不小于600mm;楼梯间窗洞口尺寸1200mm;厨房出阳台的门连窗宽度不小于1200mm;其中门宽800mm;窗台统一高度为950mm。9、厨房不设地漏,设置变压式排烟管道。10、饰面材料:⑴外墙饰面:住宅部分以面砖为主,局部涂料;商业部分以石材干挂为主,局部涂料;⑵内墙饰面:公共门厅、电梯前室、走廊、楼梯间、均为混合砂浆面刷乳胶漆;卫生间水泥砂浆搓毛;其余房间混合砂浆搓毛、收光;⑶楼地面:卫生间、厨房、阳台、露台要考虑做防水。A、商业:第4页共6页第3页共6页编号:时间:2021年x月x日书山有路勤为径,学海无涯苦作舟页码:第4页共6页入口平台、台阶:毛面花岗石;商业外廊道:毛面花岗石;商铺地面:水泥砂浆搓毛。B、住宅:入口平台、台阶:玻化砖地面;公共门厅、电梯间:玻化砖地面;楼梯:水泥砂浆抹光;户内...

1、当您付费下载文档后,您只拥有了使用权限,并不意味着购买了版权,文档只能用于自身使用,不得用于其他商业用途(如 [转卖]进行直接盈利或[编辑后售卖]进行间接盈利)。
2、本站所有内容均由合作方或网友上传,本站不对文档的完整性、权威性及其观点立场正确性做任何保证或承诺!文档内容仅供研究参考,付费前请自行鉴别。
3、如文档内容存在违规,或者侵犯商业秘密、侵犯著作权等,请点击“违规举报”。

碎片内容

施工图设计要求

确认删除?
VIP
微信客服
  • 扫码咨询
会员Q群
  • 会员专属群点击这里加入QQ群
客服邮箱
回到顶部