电脑桌面
添加小米粒文库到电脑桌面
安装后可以在桌面快捷访问

某公司木门联合采购协议书VIP免费

某公司木门联合采购协议书_第1页
1/40
某公司木门联合采购协议书_第2页
2/40
某公司木门联合采购协议书_第3页
3/40
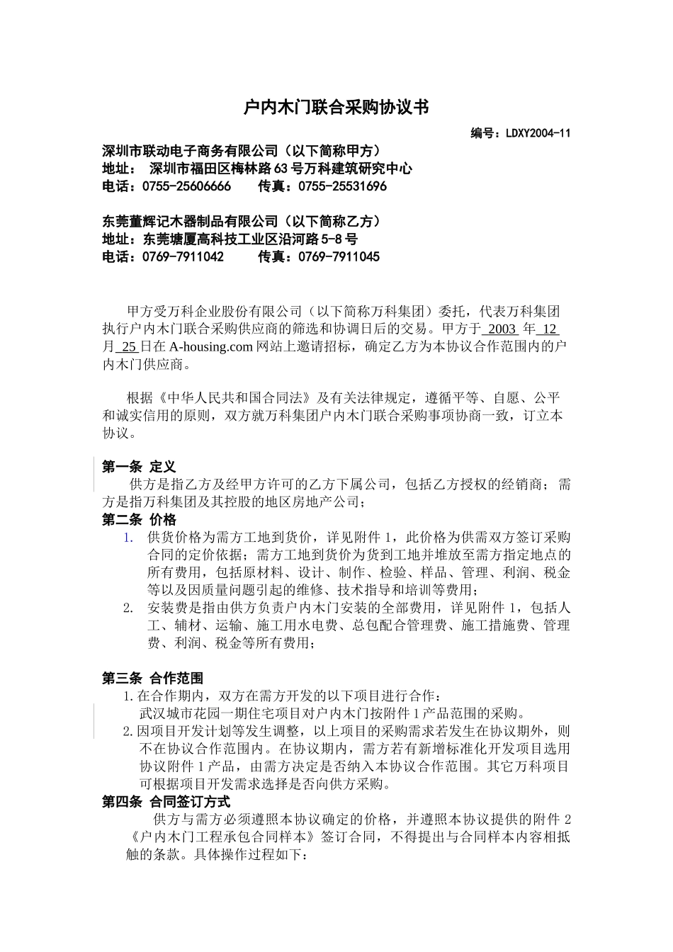
户内木门联合采购协议书编号:LDXY2004-11深圳市联动电子商务有限公司(以下简称甲方)地址:深圳市福田区梅林路63号万科建筑研究中心电话:0755-25606666传真:0755-25531696东莞董辉记木器制品有限公司(以下简称乙方)地址:东莞塘厦高科技工业区沿河路5-8号电话:0769-7911042传真:0769-7911045甲方受万科企业股份有限公司(以下简称万科集团)委托,代表万科集团执行户内木门联合采购供应商的筛选和协调日后的交易。甲方于2003年12月25日在A-housing.com网站上邀请招标,确定乙方为本协议合作范围内的户内木门供应商。根据《中华人民共和国合同法》及有关法律规定,遵循平等、自愿、公平和诚实信用的原则,双方就万科集团户内木门联合采购事项协商一致,订立本协议。第一条定义供方是指乙方及经甲方许可的乙方下属公司,包括乙方授权的经销商;需方是指万科集团及其控股的地区房地产公司;第二条价格1.供货价格为需方工地到货价,详见附件1,此价格为供需双方签订采购合同的定价依据;需方工地到货价为货到工地并堆放至需方指定地点的所有费用,包括原材料、设计、制作、检验、样品、管理、利润、税金等以及因质量问题引起的维修、技术指导和培训等费用;2.安装费是指由供方负责户内木门安装的全部费用,详见附件1,包括人工、辅材、运输、施工用水电费、总包配合管理费、施工措施费、管理费、利润、税金等所有费用;第三条合作范围1.在合作期内,双方在需方开发的以下项目进行合作:武汉城市花园一期住宅项目对户内木门按附件1产品范围的采购。2.因项目开发计划等发生调整,以上项目的采购需求若发生在协议期外,则不在协议合作范围内。在协议期内,需方若有新增标准化开发项目选用协议附件1产品,由需方决定是否纳入本协议合作范围。其它万科项目可根据项目开发需求选择是否向供方采购。第四条合同签订方式供方与需方必须遵照本协议确定的价格,并遵照本协议提供的附件2《户内木门工程承包合同样本》签订合同,不得提出与合同样本内容相抵触的条款。具体操作过程如下:1.需方根据工程进展情况,及时按照本协议书附件2《户内木门工程承包合同样本》形成待签合同;2.需方及时以电话、传真或电子邮件的形式通知供方就待签合同进行确认,双方均无异议后,由需方将待签合同送至甲方审核,审核通过后即可由供需双方签订采购/供货安装合同书;3.合同签订后,需方对采购产品规格、型号、数量等发生的变更通过订单方式发送给供方。第五条甲方权利与义务1.在法律和政策及政府有关部门、行业许可范围内,甲方保证在由需方直接采购的本协议合作范围内的工程项目中使用本协议书确定的供方产品;2.甲方有义务对乙方的价格体系进行保密,不得向需方以外的第三方泄漏;3.甲方有义务监督需方合同的执行情况;4.甲方有义务知会乙方与供货所必需的项目状况;5.如需方需要采购的材料在乙方经营范围内,而本协议书没有规定或没有确定价格,甲方或需方有权利视乙方报价决定是否采用乙方产品;6.甲方有权利不定期组织需方人员对供方进行参观考察;7.甲方有义务及时通知乙方需方联系方式的变动。第六条乙方权利与义务1.乙方应设立配合甲方的客户服务专员,统一协调供方的操作,并每月30日向甲方提交一份报告,该报告应体现当月发生的交易、配合情况、各项目跟进情况、发生的问题、相关问题的解决措施等内容;2.乙方有义务保证满足需方开发项目的需要,对需方提出的开发项目(包括随时可能增加的新开发项目)都有按照本协议书及附件规定的供货及施工的能力;3.乙方有义务在签订合同之前向需方提供乙方产品的详细资料,包括产品性能介绍、检验报告、样板等;4.乙方有义务确保供方交付的产品质量符合合同约定的标准以及相关国家、地方与行业标准;存在多个标准的,应同时符合所有标准;5.在乙方负责安装时,乙方应确保所负责安装的工程质量满足规范要求,并能一次通过所有相关部门对该分项工程的验收;6.乙方必须具备项目所在城市政府部门规定的施工资质或准用许可,乙方有义务按照当地政府有关规定办理供货及施工所需的手续,并缴纳税款;乙方如委托当地合作伙伴进行安装,则该合作伙伴必须具备相应的...

1、当您付费下载文档后,您只拥有了使用权限,并不意味着购买了版权,文档只能用于自身使用,不得用于其他商业用途(如 [转卖]进行直接盈利或[编辑后售卖]进行间接盈利)。
2、本站所有内容均由合作方或网友上传,本站不对文档的完整性、权威性及其观点立场正确性做任何保证或承诺!文档内容仅供研究参考,付费前请自行鉴别。
3、如文档内容存在违规,或者侵犯商业秘密、侵犯著作权等,请点击“违规举报”。

碎片内容

某公司木门联合采购协议书

确认删除?
VIP
微信客服
  • 扫码咨询
会员Q群
  • 会员专属群点击这里加入QQ群
客服邮箱
回到顶部