电脑桌面
添加小米粒文库到电脑桌面
安装后可以在桌面快捷访问

某公司集团三大管理办法VIP免费

某公司集团三大管理办法_第1页
1/46
某公司集团三大管理办法_第2页
2/46
某公司集团三大管理办法_第3页
3/46
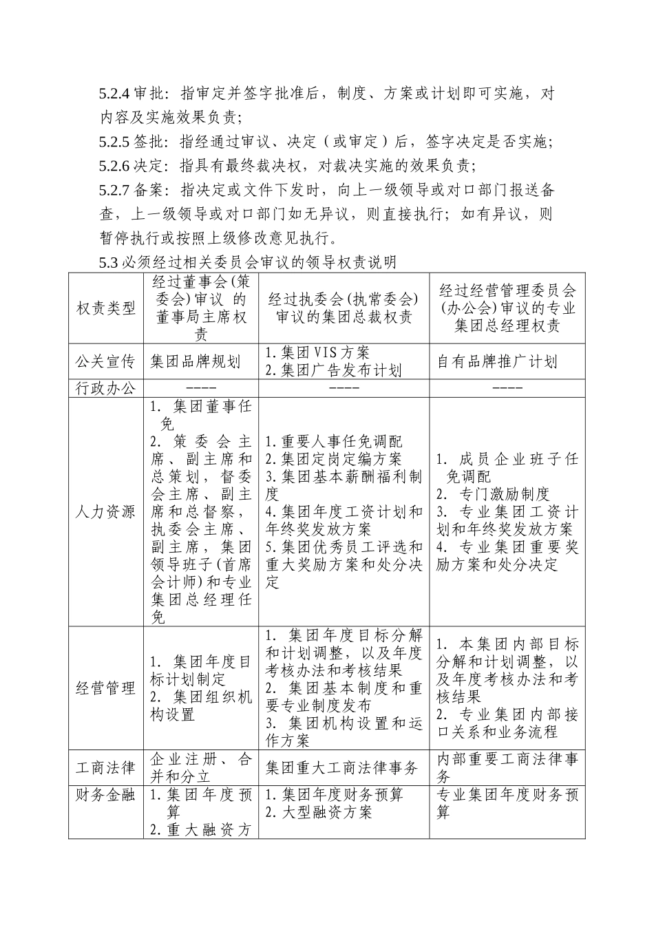
协信集团三大管理层主要权责划分办法(试行)1总则1.1为深化专业管理,适应集团组织机构调整和持续快速发展的需要,明确集团三大管理层主要领导和部门分权范围和责任边界,规范管理秩序,共享信息资源,保证集团整体有序运作,根据《2002年××集团组织机构调整方案》和《××企业纲领》有关内容要求,特制订本办法。1.2本办法发放范围为集团领导、专业集团总经理和成员企业总经理;集团总部各单位、专业集团各部门以及成员企业各部门须掌握与本部门有关的权责范围和工作流程。2集团三大管理层主要权责范围界定集团三大管理层主要权责是指管理主线贯穿集团总部、专业集团和成员企业三个层次,三大管理层有相应领导或部门履行的权责;仅限于集团总部的专项权责(如督查审计、证券金融投资等)或仅限于专业集团内部的专项权责(如工程管理、市场管理等),某一管理层内部的横向协调事宜或例外接受指令履行的权责不在此列。3三大管理层权责划分的假设前提是集团总部对各专业集团、专业集团对各成员企业的管理方式方法一致,遵循原则为:(1)战略、投资和高层人事任免决策权责集中,日常经营管理类决策权责下放;(2)财务、信息、文化权责集中,其他经营管理权责下放:(3)履行期限长的权责集中,履行期限短或需要快速决策的权责下放;(4)能共享集团资源、有利降低成本且能提高效率的权责集中不能共享集团资源、具有行业特点的权责下放;(5)计划外事项处理权责集中,计划内事项处理权责下放。4三大管理层在各项专业管理方面的各自权责见表1-9。5相关说明5.1不同类型权责对应主管、支持部门(领导)说明权责类型集团总部支持部门(领导)专业集团职能部门(领导)成员企业主办部门(领导)公关宣传文化行政中心(首席文化艺术师)行政/营销部门(副总经理)行政/市场部门(副总经理)行政办公文化行政中心人事行政部办公室人力资源人力资本中心人事行政部人力资源管理部门经营管理经营管理中心(首席经济师)经营管理部(总经济师)综合办公/计统部门工商法律经营管理中心(首席律师)人事行政部综合办公部门财务金融财务金融中心(首席会计师)财务部(总会计师)财务部门技术质量技术委员会(首席工程师)技术质量部门(总工程师)技术质量部门安全安委会办公室(副总裁)安全部门(总工程师/副总)安全部门战略、投资策略委员会基建办公室(总裁助理)人事行政/经营管理部门----5.2权限解释5.2.1制订:指负责制度、方案或计划的起草并按要求修改完善;5.2.2审核:对制度、方案或计划从内容、形式上进行核实,但有待后一环节决定;5.2.3审定:对制度、方案或计划正确与否把关,但是否实施有待后一环节决定:5.2.4审批:指审定并签字批准后,制度、方案或计划即可实施,对内容及实施效果负责;5.2.5签批:指经通过审议、决定(或审定)后,签字决定是否实施;5.2.6决定:指具有最终裁决权,对裁决实施的效果负责;5.2.7备案:指决定或文件下发时,向上一级领导或对口部门报送备查,上一级领导或对口部门如无异议,则直接执行;如有异议,则暂停执行或按照上级修改意见执行。5.3必须经过相关委员会审议的领导权责说明权责类型经过董事会(策委会)审议的董事局主席权责经过执委会(执常委会)审议的集团总裁权责经过经营管理委员会(办公会)审议的专业集团总经理权责公关宣传集团品牌规划1.集团VIS方案2.集团广告发布计划自有品牌推广计划行政办公------------人力资源1.集团董事任免2.策委会主席、副主席和总策划,督委会主席、副主席和总督察,执委会主席、副主席,集团领导班子(首席会计师)和专业集团总经理任免1.重要人事任免调配2.集团定岗定编方案3.集团基本薪酬福利制度4.集团年度工资计划和年终奖发放方案5.集团优秀员工评选和重大奖励方案和处分决定1.成员企业班子任免调配2.专门激励制度3.专业集团工资计划和年终奖发放方案4.专业集团重要奖励方案和处分决定经营管理1.集团年度目标计划制定2.集团组织机构设置1.集团年度目标分解和计划调整,以及年度考核办法和考核结果2.集团基本制度和重要专业制度发布3.集团机构设置和运作方案1.本集团内部目标分解和计划调整,以及年度考核办法和考核结果2....

1、当您付费下载文档后,您只拥有了使用权限,并不意味着购买了版权,文档只能用于自身使用,不得用于其他商业用途(如 [转卖]进行直接盈利或[编辑后售卖]进行间接盈利)。
2、本站所有内容均由合作方或网友上传,本站不对文档的完整性、权威性及其观点立场正确性做任何保证或承诺!文档内容仅供研究参考,付费前请自行鉴别。
3、如文档内容存在违规,或者侵犯商业秘密、侵犯著作权等,请点击“违规举报”。

碎片内容

某公司集团三大管理办法

您可能关注的文档

确认删除?
VIP
微信客服
  • 扫码咨询
会员Q群
  • 会员专属群点击这里加入QQ群
客服邮箱
回到顶部