电脑桌面
添加小米粒文库到电脑桌面
安装后可以在桌面快捷访问

某公寓通风防排烟系统施工组织设计_secret8249413176VIP免费

某公寓通风防排烟系统施工组织设计_secret8249413176_第1页
1/20
某公寓通风防排烟系统施工组织设计_secret8249413176_第2页
2/20
某公寓通风防排烟系统施工组织设计_secret8249413176_第3页
3/20
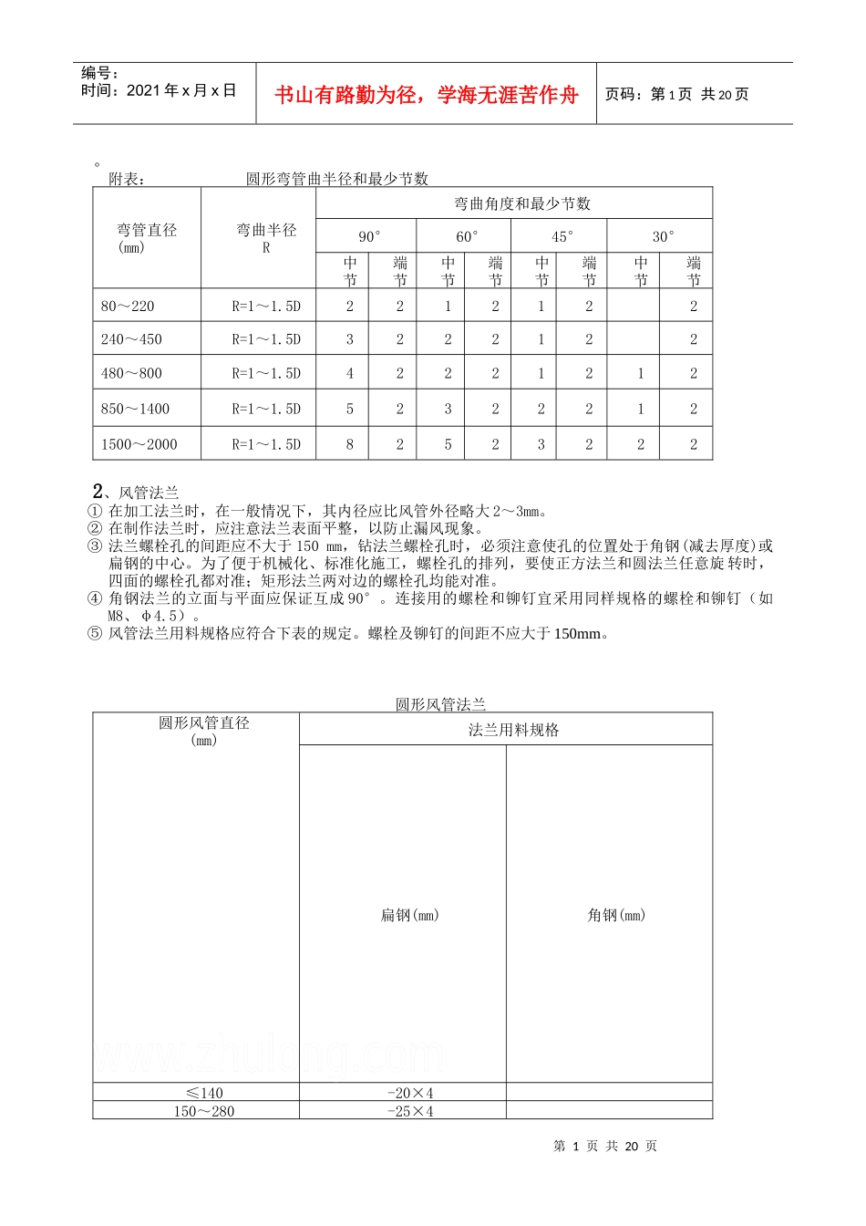
第0页共20页编号:时间:2021年x月x日书山有路勤为径,学海无涯苦作舟页码:第0页共20页施工方案一、主要施工方法通风防排烟系统:施工技术标准及验收规范:(1)《通风与空调工程施工及验收规范》(GB50243-2002)(2)《工业金属管道工程施工及验收规范》GB50235—97(3)《工业设备及管道绝热工程施工及验收规范》GBJ126—89(4)《机械设备安装工程施工及验收通用规范》GB50231—98(5)《采暖通风与空气调节器设计规范》GBJ19—87(6)《建筑工程施工质量验收统一标准》GB50300-20011、风管制作与安装(1)风管制作安装按照《通风空调工程制作安装规范》(GBJ243-82)施工。风管采用镀锌钢板制作,矩形风管厚度严格执行图纸要求及规范规定。(2)制作风管前,首先要检查采用的材料是否符合质量要求,是否有出厂合格证书或质量鉴定文件。若无上述证明文件则应进行外观检查,并应符合下列要求:①板材表面应平整,厚度应均匀,无凸凹及明明的压力伤现象,并不得有裂纹、砂眼\结疤及刺边和锈蚀情况;②型钢应该等型、均匀,不应有裂纹、气泡、窝穴及其他影响质量的缺陷;③其他材料不能因具有缺陷导致成品强度的降低或影响其使用效能。(3)风管与部件、法兰的制作,纵横向接缝、咬口形式、风管的平整度、几何尺寸误差等都要符合规范要求的标准。(4)风管与部件制作下料前应对原材料进行检查与清洗。使用的板材和风管附件、风阀等都应是合格产品,且镀锌板不得有损伤和锈蚀的痕迹。(5)风管和配件表面应平整、圆弧均匀、纵向接缝应错开;咬口缝应紧密,宽度均匀。焊缝应作外观检查,不应有气孔、砂眼、夹渣、裂纹等缺陷,焊接后钢板的变形应矫正。(6)制作金属风管及配件,外径或外边长的允许偏差:小于或等于300mm为-1mm;大于300mm为-2mm。其中制作法兰,圆形法兰内径或矩形法兰内边尺寸允许偏差为+2mm,不平度不应大于2mm。(7)为尽可能保持风管制作过程中的洁净,风管与部件、法兰、风阀等应尽可能在洁净的加工场内分段完成装配,对于已装配成形的管段应采用密封措施避免风管内壁的二次染。(8)矩形弯管的弯曲半径应符合要求。(9)风管各管段的连接应采用可拆卸的形式。管段长度宜为1.8~4.0m。(10)支吊架的制作安装。支吊架的型式应符合设计,安装方式满足现场温度要求,支吊架应安装牢固,支架上的螺孔必须用机械加工不得采用气割。(11)支、吊架间距要求为:水平安装时,直径或长边小于400mm的风管,支吊架间距不大于4m,直径或长边大于400mm的风管,支架间距不大于3m,垂直安装时间距不得大于4m,且每根主管固定件不得少于2个。(12)风管法兰间的必须用专用的橡皮胶条密封,法兰连接螺栓紧固。(13)多叶阀、防火阀在安装前应检查其动作灵活、可靠,其安装位置应处于便于操作的地方,防火阀的方向应正确,易熔件应迎着气流方向安装后应作动作试验。(14)圆形弯管的弯曲半径(以中心线计)和最少节数应符合附表规定。(15)圆形风管的三通或四通,其夹角宜为15°~16°,夹角的允许偏差应小于3°第1页共20页第0页共20页编号:时间:2021年x月x日书山有路勤为径,学海无涯苦作舟页码:第1页共20页。附表:圆形弯管曲半径和最少节数弯管直径(mm)弯曲半径R弯曲角度和最少节数90°60°45°30°中节端节中节端节中节端节中节端节80~220R=1~1.5D2212122240~450R=1~1.5D3222122480~800R=1~1.5D42221212850~1400R=1~1.5D523222121500~2000R=1~1.5D825232222、风管法兰①在加工法兰时,在一般情况下,其内径应比风管外径略大2~3mm。②在制作法兰时,应注意法兰表面平整,以防止漏风现象。③法兰螺栓孔的间距应不大于150mm,钻法兰螺栓孔时,必须注意使孔的位置处于角钢(减去厚度)或扁钢的中心。为了便于机械化、标准化施工,螺栓孔的排列,要使正方法兰和圆法兰任意旋转时,四面的螺栓孔都对准;矩形法兰两对边的螺栓孔均能对准。④角钢法兰的立面与平面应保证互成90°。连接用的螺栓和铆钉宜采用同样规格的螺栓和铆钉(如M8、φ4.5)。⑤风管法兰用料规格应符合下表的规定。螺栓及铆钉的间距不应大于150mm。圆形风管法兰圆形风管直径(mm)法兰用料规格扁钢(m...

1、当您付费下载文档后,您只拥有了使用权限,并不意味着购买了版权,文档只能用于自身使用,不得用于其他商业用途(如 [转卖]进行直接盈利或[编辑后售卖]进行间接盈利)。
2、本站所有内容均由合作方或网友上传,本站不对文档的完整性、权威性及其观点立场正确性做任何保证或承诺!文档内容仅供研究参考,付费前请自行鉴别。
3、如文档内容存在违规,或者侵犯商业秘密、侵犯著作权等,请点击“违规举报”。

碎片内容

某公寓通风防排烟系统施工组织设计_secret8249413176

您可能关注的文档

确认删除?
VIP
微信客服
  • 扫码咨询
会员Q群
  • 会员专属群点击这里加入QQ群
客服邮箱
回到顶部