电脑桌面
添加小米粒文库到电脑桌面
安装后可以在桌面快捷访问

八年级物理压强与浮力单元测试题及答案VIP免费

八年级物理压强与浮力单元测试题及答案_第1页
1/7
八年级物理压强与浮力单元测试题及答案_第2页
2/7
八年级物理压强与浮力单元测试题及答案_第3页
3/7
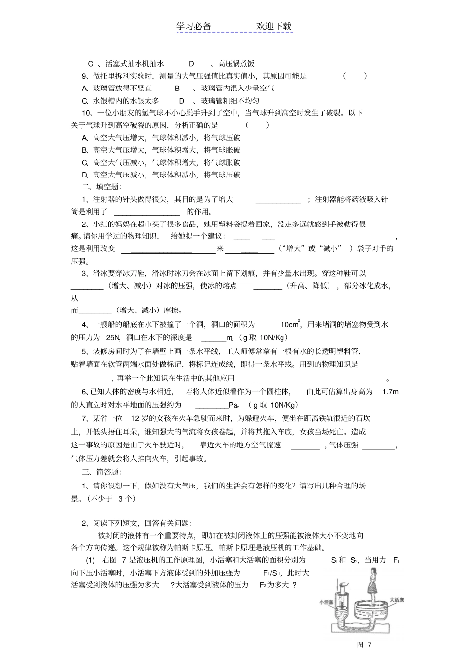
学习必备欢迎下载图2滑雪细线分割肥皂螺丝连接工件拖拉机螺母、垫片ABCD图1初二物理压强和浮力测试题A组(1—4节)一、选择题:1、如图1展示了日常生活或生产技术中的四种情境,其中哪种情境运用了增大压强的知识()2、如图2,两个形状、大小、材料完全相同的实心物体1和2,放在水平桌面上,它们对桌面产生的压力F或压强p的大小关系正确的是()A、F1>F2,p1>p2B、F1<F2,p1<p2C、F1=F2,p1<p2D、F1=F2,p1=p23、很多动物为了适应自身生存的环境,进化出了符合一定物理规律的身体部位,对此,从物理学的角度给出的解释中不正确的是()A、骆驼的脚很大,可以减小压力,从而使其在沙漠中自如行走B、啄木鸟的嘴很尖细,可以增大压强,从而凿开树干,捉到虫子C、壁虎的脚掌上有许多“吸盘”,从而利用大气压使其在天花板上也不会掉下来D、深水里的海鱼捕到岸上时会死掉,主要原因是水面上的压强比深水处小得多4、如图3,甲乙两个实心圆柱体放在水平地面上,它们对地面的压强相等,则()A、甲的密度大,甲的重力小B、甲的密度小,甲的重力小C、甲的密度小,甲的重力大D、甲的密度大,甲的重力大5、如图4所示,两容器中都盛有水,容器底部受到水的压强()A、甲大B、乙大C、一样大D、无法确定6、如图5所示,是甲、乙两种液体内部的压强与深度关系的图象,设液体甲的密度为ρ甲、液体乙的密度为ρ乙,则ρ甲、ρ乙的关系是()A、ρ甲=ρ乙B、ρ甲<ρ乙C、ρ甲>ρ乙D、无法确定7、如图6所示,在水平的两支筷子中间放上两只乒乓球,通过空心塑料管向两球间用力吹气,会发现两只乒乓球()A、相互靠近B、相互远离C、静止不动D、向同一方向运动8、下列现象中,不属于利用大气压强的是()A、自来水笔吸墨水B、用吸管吸饮料学习必备欢迎下载图7C、活塞式抽水机抽水D、高压锅煮饭9、做托里拆利实验时,测量的大气压强值比真实值小,其原因可能是()A、玻璃管放得不竖直B、玻璃管内混入少量空气C、水银槽内的水银太多D、玻璃管粗细不均匀10、一位小朋友的氢气球不小心脱手升到了空中,当气球升到高空时发生了破裂。以下关于气球升到高空破裂的原因,分析正确的是()A、高空大气压增大,气球体积减小,将气球压破B、高空大气压增大,气球体积增大,将气球胀破C、高空大气压减小,气球体积增大,将气球胀破D、高空大气压减小,气球体积减小,将气球压破二、填空题:1、注射器的针头做得很尖,其目的是为了增大___________;注射器能将药液吸入针筒是利用了________________的作用。2、小红的妈妈在超市买了很多食品,她用塑料袋提着回家,没走多远就感到手被勒得很痛。请你用学过的物理知识,给她提一个建议:_______,这是利用改变_______________来____(“增大”或“减小”)袋子对手的压强。3、滑冰要穿冰刀鞋,滑冰时冰刀会在冰面上留下划痕,并有少量水出现。穿这种鞋可以________(增大、减小)对冰的压强,使冰的熔点_______(升高、降低),部分冰化成水,从而________(增大、减小)摩擦。4、一艘船的船底在水下被撞了一个洞,洞口的面积为10cm2,用来堵洞的堵塞物受到水的压力为25N,洞口在水下的深度是______m。(g取10N/Kg)5、装修房间时为了在墙壁上画一条水平线,工人师傅常拿有一根有水的长透明塑料管,贴着墙面在软管两端水面处做标记,将标记连成线,即得一条水平线。用到的物理知识是__________,再举一个此知识在生活中的其他应用_________________________________。6、已知人体的密度与水相近,若将人体近似看作为一个圆柱体,由此可估算出身高为1.7m的人直立时对水平地面的压强约为________Pa。(g取10N/Kg)7、某省一位12岁的女孩在火车急驶而来时,为躲避火车,便坐在距离铁轨很近的石坎上,并低头捂住耳朵,谁知强大的气流将女孩卷起,并将其拖入车底,女孩当场死亡。造成这一事故的原因是由于火车驶近时,靠近火车的地方空气流速,气体压强,气体压力差就会将人推向火车,引起事故。三、简答题:1、请你设想一下,假如没有大气压,我们的生活会有怎样的变化?请写出几种合理的场景。(不少于3个)2、阅读下列短文,回答有关问题:被封闭的液体有一个重要特点...

1、当您付费下载文档后,您只拥有了使用权限,并不意味着购买了版权,文档只能用于自身使用,不得用于其他商业用途(如 [转卖]进行直接盈利或[编辑后售卖]进行间接盈利)。
2、本站所有内容均由合作方或网友上传,本站不对文档的完整性、权威性及其观点立场正确性做任何保证或承诺!文档内容仅供研究参考,付费前请自行鉴别。
3、如文档内容存在违规,或者侵犯商业秘密、侵犯著作权等,请点击“违规举报”。

碎片内容

八年级物理压强与浮力单元测试题及答案

爱的疯狂+ 关注
实名认证
内容提供者

该用户很懒,什么也没介绍

相关文档

确认删除?
VIP
微信客服
  • 扫码咨询
会员Q群
  • 会员专属群点击这里加入QQ群
客服邮箱
回到顶部