电脑桌面
添加小米粒文库到电脑桌面
安装后可以在桌面快捷访问

某楼施工组织设计VIP免费

某楼施工组织设计_第1页
1/119
某楼施工组织设计_第2页
2/119
某楼施工组织设计_第3页
3/119
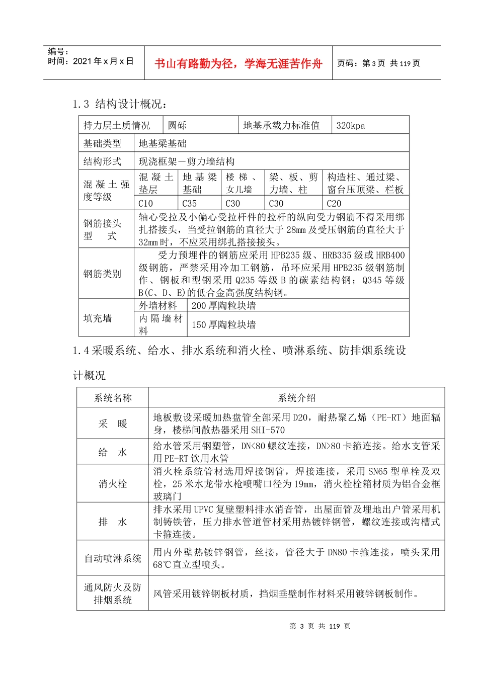
第一章工程概况1.1工程简介:序项目内容1工程名称绿晨花园小区3#楼4#楼2工程业主新疆额敏县绿晨房地产开发有限责任公司3层数地上十七层,地下一层4建筑面积32400.45m25建筑高度3#楼56.3m,4#楼54.85m5工程地点额敏县农九师上户路6质量目标合格7结构形式框架-剪力墙结构8开竣工日期开工:2012年4月10日,竣工:2013年10月30日1.2建筑设计概况:序项目内容1功能商户两用2屋面非上人屋面、开敞阳台楼面、彩色水泥瓦屋面3外墙面干挂大理石饰面、外墙防石乳胶漆饰面4内墙面涂料墙面、乳胶漆墙面5顶棚涂料天棚6地面水泥地面、橡胶地面、铺地砖地面7门窗塑料门窗中空玻璃5+12A+5窗8防水室内厕浴间采用1.5厚聚合物防水涂料屋面SBS防水卷材第2页共119页编号:时间:2021年x月x日书山有路勤为径,学海无涯苦作舟页码:第2页共119页9节能保温外墙采用XPS板80厚、屋面采用EPS板保温。第3页共119页第2页共119页编号:时间:2021年x月x日书山有路勤为径,学海无涯苦作舟页码:第3页共119页1.3结构设计概况:持力层土质情况圆砾地基承载力标准值320kpa基础类型地基梁基础结构形式现浇框架-剪力墙结构混凝土强度等级混凝土垫层地基梁基础楼梯、女儿墙梁、板、剪力墙、柱构造柱、通过梁、窗台压顶梁、栏板C10C35C30C30C20钢筋接头型式轴心受拉及小偏心受拉杆件的拉杆的纵向受力钢筋不得采用绑扎搭接头,当受拉钢筋的直径大于28mm及受压钢筋的直径大于32mm时,不应采用绑扎搭接接头。钢筋类别受力预埋件的钢筋应采用HPB235级、HRB335级或HRB400级钢筋,严禁采用冷加工钢筋,吊环应采用HPB235级钢筋制作、钢板和型钢采用Q235等级B的碳素结构钢;Q345等级B(C、D、E)的低合金高强度结构钢。填充墙外墙材料200厚陶粒块墙内隔墙材料150厚陶粒块墙1.4采暖系统、给水、排水系统和消火栓、喷淋系统、防排烟系统设计概况系统名称系统介绍采暖地板敷设采暖加热盘管全部采用D20,耐热聚乙烯(PE-RT)地面辐身,楼梯间散热器采用SHI-570给水给水管采用钢塑管,DN<80螺纹连接,DN>80卡箍连接。给水支管采用PE-RT饮用水管消火栓消火栓系统管材选用焊接钢管,焊接连接,采用SN65型单栓及双栓,25米水龙带水枪喷嘴口径为19mm,消火栓栓箱材质为铝合金框玻璃门排水排水采用UPVC复壁塑料排水消音管,出屋面管及埋地出户管采用机制铸铁管,压力排水管道管材采用热镀锌钢管,螺纹连接或沟槽式卡箍连接。自动喷淋系统用内外壁热镀锌钢管,丝接,管径大于DN80卡箍连接,喷头采用68℃直立型喷头。通风防火及防排烟系统风管采用镀锌钢板材质,挡烟垂壁制作材料采用镀锌钢板制作。第4页共119页第3页共119页编号:时间:2021年x月x日书山有路勤为径,学海无涯苦作舟页码:第4页共119页1.5电气专业设计概况:序号项目系统介绍1供电电源由小区变配电室变压器低压母线段引来三路220/380V低压电源作为一级负荷的备用电源;实质性有一级负荷均在最末一级配电箱处双电源自投,以确保供电的可靠性。2供电方式采用树干式及放射式相结合的供电方式。3导线选择及敷设1、电源线选用ZRYJV22/YJV22-1KV铜芯电力电缆;2、照明、动力干线选用YJV-1KV铜芯电力电缆。支线为BV-0.5KV铜芯导线,控制回路为BV-0.5KV铜芯导线。3、消防干线选用XRYJV/NHYJV-1KV防火型铜芯电力电缆(阻燃B级),消防动力及应急照明支线为ZRBV-0.5JV阻燃型铜芯导线,控制回路为ZRBV-0.5KV阻燃型铜芯导线。4、照明/插座分别由不同支路供电、照明为单相三线,除应急照明采用ZRBV-1.5导线外,其余照明线路均为BV-1.5;4防雷接地在屋顶易受雷击部位位装设Φ12热镀锌圆钢环形避雷带作为接闪器,引下线利用柱内两根≥Φ16结构钢筋,引下线部在室外地坪冻土层下,焊出一根-40*4热镀锌扁钢,距外墙皮1.5米,以备外接人工接地极;建筑物四角的引下线,在距室外地面0.5m处设测试卡子。5火灾报警及联动系统在有关区域,住宅楼梯、电梯前室、电梯机房、设备机房、配电间、走廊等场所采用感烟探测器。在消防控制室,对消防泵、喷淋泵,加压送风机等各种消防设备可通过现场模块进行自动控制,也可在联动控制台上通过硬线手动直接控制,并有反馈信号。消防电话系统:采用直通对讲电话系...

1、当您付费下载文档后,您只拥有了使用权限,并不意味着购买了版权,文档只能用于自身使用,不得用于其他商业用途(如 [转卖]进行直接盈利或[编辑后售卖]进行间接盈利)。
2、本站所有内容均由合作方或网友上传,本站不对文档的完整性、权威性及其观点立场正确性做任何保证或承诺!文档内容仅供研究参考,付费前请自行鉴别。
3、如文档内容存在违规,或者侵犯商业秘密、侵犯著作权等,请点击“违规举报”。

碎片内容

某楼施工组织设计

确认删除?
VIP
微信客服
  • 扫码咨询
会员Q群
  • 会员专属群点击这里加入QQ群
客服邮箱
回到顶部