电脑桌面
添加小米粒文库到电脑桌面
安装后可以在桌面快捷访问

人事绩效考评制度VIP免费

人事绩效考评制度_第1页
1/9
人事绩效考评制度_第2页
2/9
人事绩效考评制度_第3页
3/9
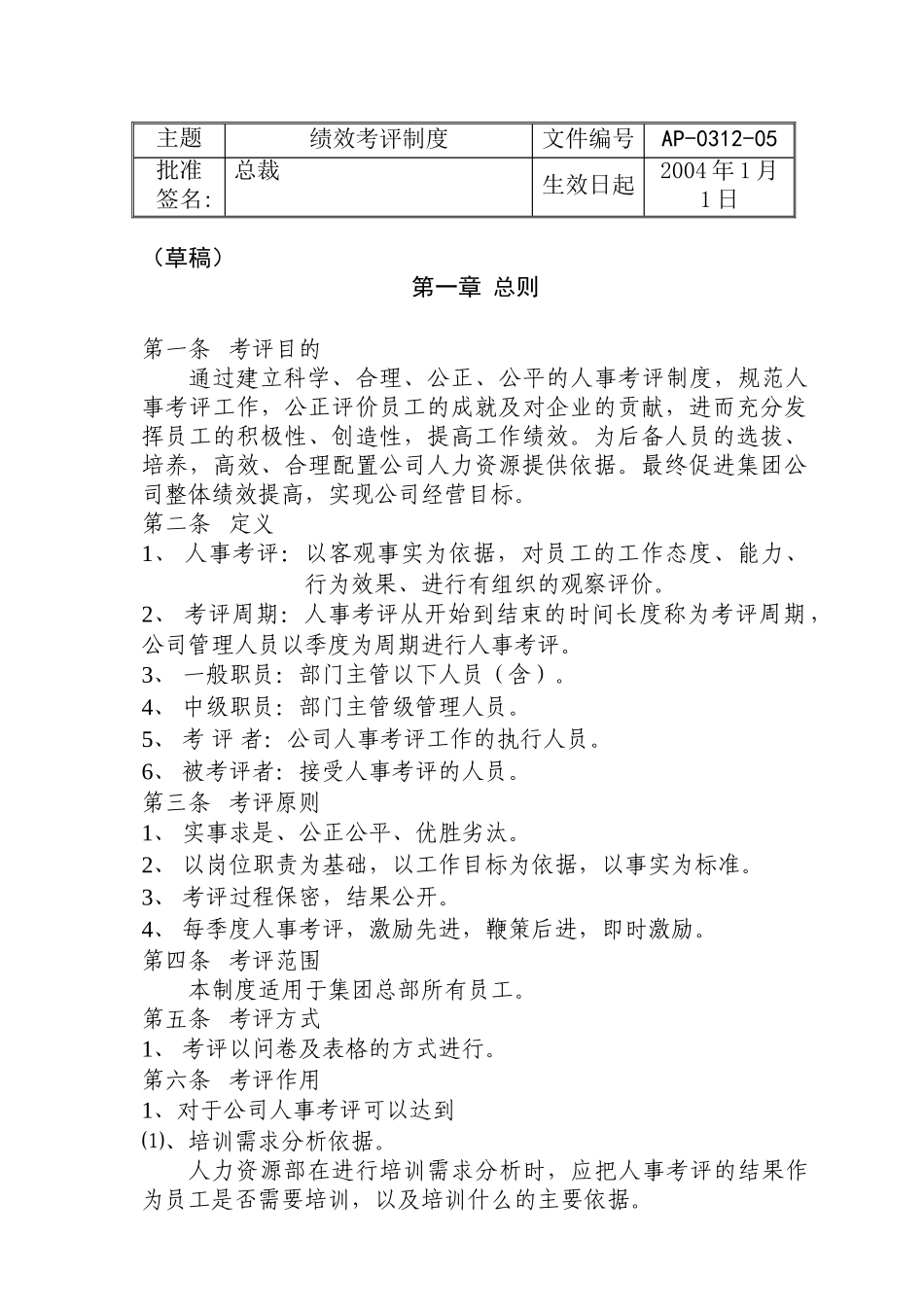
主题绩效考评制度文件编号AP-0312-05批准签名:总裁生效日起2004年1月1日(草稿)第一章总则第一条考评目的通过建立科学、合理、公正、公平的人事考评制度,规范人事考评工作,公正评价员工的成就及对企业的贡献,进而充分发挥员工的积极性、创造性,提高工作绩效。为后备人员的选拔、培养,高效、合理配置公司人力资源提供依据。最终促进集团公司整体绩效提高,实现公司经营目标。第二条定义1、人事考评:以客观事实为依据,对员工的工作态度、能力、行为效果、进行有组织的观察评价。2、考评周期:人事考评从开始到结束的时间长度称为考评周期,公司管理人员以季度为周期进行人事考评。3、一般职员:部门主管以下人员(含)。4、中级职员:部门主管级管理人员。5、考评者:公司人事考评工作的执行人员。6、被考评者:接受人事考评的人员。第三条考评原则1、实事求是、公正公平、优胜劣汰。2、以岗位职责为基础,以工作目标为依据,以事实为标准。3、考评过程保密,结果公开。4、每季度人事考评,激励先进,鞭策后进,即时激励。第四条考评范围本制度适用于集团总部所有员工。第五条考评方式1、考评以问卷及表格的方式进行。第六条考评作用1、对于公司人事考评可以达到⑴、培训需求分析依据。人力资源部在进行培训需求分析时,应把人事考评的结果作为员工是否需要培训,以及培训什么的主要依据。⑵、绩效改进的目的。科学分析人事考评的结果,利于绩效不良者制订绩效改进计划,能对员工实行有针对性的指导,改善和提高员工的工作绩效。⑶、激励依据。对考评结果优异者或突出者,给予奖励。人事调整依据。人事调整必须严格与人事考评的结果结合起来。⑷、薪资调整。人事考评结果是薪资调整的重要依据。薪资调整必须参考半年以内的工作绩效。⑸、人才选拔。将工作结果与目标比较,考察员工工作绩效如何。员工之间的绩效比较就能成为人才选拔的重要参考依据。2、对于部门主管人事考评可以达到:⑴、帮助下属建立职业工作关系;⑵、借以阐述主管对下属的期望;⑶、了解下属对其职责与目标任务的看法;⑷、取得下属对主管、对公司的看法和建议;⑸、提供主管与下属沟通,共同探讨的机会。3、对于员工,人事考评可以达到:⑴、更准确了解自己的职责和目标;⑵、工作中的成就和能力获得公司的认可;⑶、获得提出建议与意见的机会;⑷、了解与自己有关的各项政策的推行情况;⑸、科学、合理规划职业生涯发展;⑹、参与公司管理的机会。第七条考评要求1、必须严格遵守公司的各项规章制度。2、严禁以个人好恶参加考评。3、考评人员必须高度负责,严格按考评计划和要求进行考评。4、对考评结果如实反映,不得隐瞒、歪曲、包庇。5、考评者要严格做好保密工作,不得泄露考评内容。6、考评人员必须高度负责,严格按考评计划和要求进行考评第八条权责分工1、人力资源部负责考评制度的编写、解释、培训及考评工作的组织、指导、监督。2、部门经理负责对一般管理人员的考评工作的具体组织实施。3、中级以上人员考评由公司人力资源部直接进行。5、在考评期间,考评者原则由此制度规定人员完成,如果考评者遇到人事调动等情况不能完成。则由职务代理人完成。第二章人事考评分类第九条分类人事考评按时间可分为试用期考评、季度考评和年度考评按职务可分为:一般职员考评、中级职员考评。第十条试用期考评:1、试用期考评是指根据新进人员工作职责,工作目标或计划以试用期为周期对被考评者进行的人事考评。试用期人事考评常规项目有自我计划,自我考评,主管部门考评。2、试用期考评时间为试用期最后一周。3、试用期考评结束后符合公司用人标准的,转正成为正式员工并同时转为季度人事考评。4、试用期结束季为季度最后一季的,可不参加当季季度人事考评。第十一条季度人事考评季度人事考评是指根据工作职责,工作目标或计划以季度为周期对被考评者进行的人事考评。季度人事考评常规项目月自我计划,自我考评,主管部门考评。正式员工季度人事考评时间为:1、第一季度:4月1-10日2、第二季度:7月1-10日3、第三季度:10月1-10日4、第四季度:1月1-10日第三章考评内容第十二条考评内容主要分为:职业品德...

1、当您付费下载文档后,您只拥有了使用权限,并不意味着购买了版权,文档只能用于自身使用,不得用于其他商业用途(如 [转卖]进行直接盈利或[编辑后售卖]进行间接盈利)。
2、本站所有内容均由合作方或网友上传,本站不对文档的完整性、权威性及其观点立场正确性做任何保证或承诺!文档内容仅供研究参考,付费前请自行鉴别。
3、如文档内容存在违规,或者侵犯商业秘密、侵犯著作权等,请点击“违规举报”。

碎片内容

人事绩效考评制度

海纳百川+ 关注
实名认证
内容提供者

热爱教学事业,对互联网知识分享很感兴趣

确认删除?
VIP
微信客服
  • 扫码咨询
会员Q群
  • 会员专属群点击这里加入QQ群
客服邮箱
回到顶部