电脑桌面
添加小米粒文库到电脑桌面
安装后可以在桌面快捷访问

人力资源-001各部门职责汇编VIP免费

人力资源-001各部门职责汇编_第1页
1/5
人力资源-001各部门职责汇编_第2页
2/5
人力资源-001各部门职责汇编_第3页
3/5
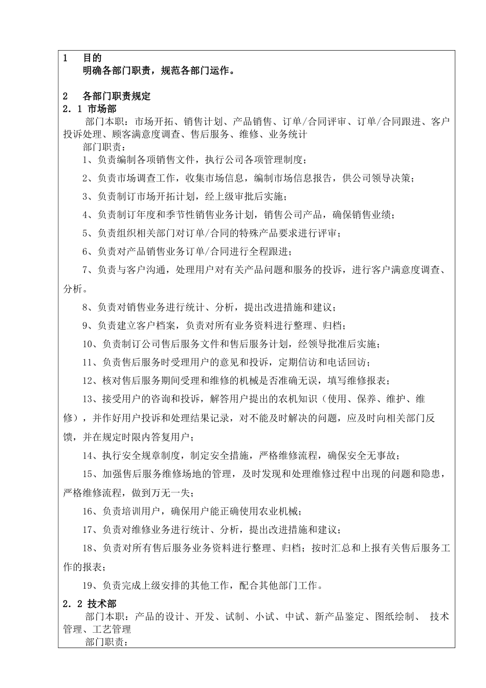
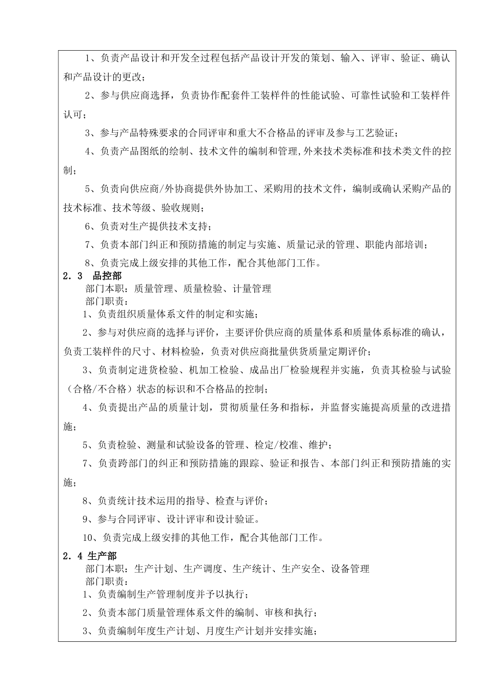
1目的明确各部门职责,规范各部门运作。2各部门职责规定2.1市场部部门本职:市场开拓、销售计划、产品销售、订单/合同评审、订单/合同跟进、客户投诉处理、顾客满意度调查、售后服务、维修、业务统计部门职责:1、负责编制各项销售文件,执行公司各项管理制度;2、负责市场调查工作,收集市场信息,编制市场信息报告,供公司领导决策;3、负责制订市场开拓计划,经上级审批后实施;4、负责制订年度和季节性销售业务计划,销售公司产品,确保销售业绩;5、负责组织相关部门对订单/合同的特殊产品要求进行评审;6、负责对产品销售业务订单/合同进行全程跟进;7、负责与客户沟通,处理用户对有关产品问题和服务的投诉,进行客户满意度调查、分析。8、负责对销售业务进行统计、分析,提出改进措施和建议;9、负责建立客户档案,负责对所有业务资料进行整理、归档;10、负责制订公司售后服务文件和售后服务计划,经领导批准后实施;11、负责售后服务时受理用户的意见和投诉,定期信访和电话回访;12、核对售后服务期间受理和维修的机械是否准确无误,填写维修报表;13、接受用户的咨询和投诉,解答用户提出的农机知识(使用、保养、维护、维修),并作好用户投诉和处理结果记录,对不能及时解决的问题,应及时向相关部门反馈,并在规定时限内答复用户;14、执行安全规章制度,制定安全措施,严格维修流程,确保安全无事故;15、加强售后服务维修场地的管理,及时发现和处理维修过程中出现的问题和隐患,严格维修流程,做到万无一失;16、负责培训用户,确保用户能正确使用农业机械;17、负责对维修业务进行统计、分析,提出改进措施和建议;18、负责对所有售后服务业务资料进行整理、归档;按时汇总和上报有关售后服务工作的报表;19、负责完成上级安排的其他工作,配合其他部门工作。2.2技术部部门本职:产品的设计、开发、试制、小试、中试、新产品鉴定、图纸绘制、技术管理、工艺管理部门职责:1、负责产品设计和开发全过程包括产品设计开发的策划、输入、评审、验证、确认和产品设计的更改;2、参与供应商选择,负责协作配套件工装样件的性能试验、可靠性试验和工装样件认可;3、参与产品特殊要求的合同评审和重大不合格品的评审及参与工艺验证;4、负责产品图纸的绘制、技术文件的编制和管理,外来技术类标准和技术类文件的控制;5、负责向供应商/外协商提供外协加工、采购用的技术文件,编制或确认采购产品的技术标准、技术等级、验收规则;6、负责对生产提供技术支持;7、负责本部门纠正和预防措施的制定与实施、质量记录的管理、职能内部培训;8、负责完成上级安排的其他工作,配合其他部门工作。2.3品控部部门本职:质量管理、质量检验、计量管理部门职责:1、负责组织质量体系文件的制定和实施;2、参与对供应商的选择与评价,主要评价供应商的质量体系和质量体系标准的确认,负责工装样件的尺寸、材料检验,负责对供应商批量供货质量定期评价;3、负责制定进货检验、机加工检验、成品出厂检验规程并实施,负责其检验与试验(合格/不合格)状态的标识和不合格品的控制;4、负责提出产品的质量计划,贯彻质量任务和指标,并监督实施提高质量的改进措施;5、负责检验、测量和试验设备的管理、检定/校准、维护;7、负责跨部门的纠正和预防措施的跟踪、验证和报告、本部门纠正和预防措施的实施;8、负责统计技术运用的指导、检查与评价;9、参与合同评审、设计评审和设计验证。10、负责完成上级安排的其他工作,配合其他部门工作。2.4生产部部门本职:生产计划、生产调度、生产统计、生产安全、设备管理部门职责:1、负责编制生产管理制度并予以执行;2、负责本部门质量管理体系文件的编制、审核和执行;3、负责编制年度生产计划、月度生产计划并安排实施;4、负责制定周生产排程表,并下发至各车间。5、负责管理《施工任务单》;6、进行生产跟踪,发现异常偏差及时纠正;7、负责生产调度工作,确保完成生产计划;8、掌握生产进度,对生产过程中发生的各种问题及时解决处理。9、负责生产安全管理,确保无安全事故发生;10、负责设备管理,制订年度设备维修计划,做好设备维修记...

1、当您付费下载文档后,您只拥有了使用权限,并不意味着购买了版权,文档只能用于自身使用,不得用于其他商业用途(如 [转卖]进行直接盈利或[编辑后售卖]进行间接盈利)。
2、本站所有内容均由合作方或网友上传,本站不对文档的完整性、权威性及其观点立场正确性做任何保证或承诺!文档内容仅供研究参考,付费前请自行鉴别。
3、如文档内容存在违规,或者侵犯商业秘密、侵犯著作权等,请点击“违规举报”。

碎片内容

人力资源-001各部门职责汇编

您可能关注的文档

确认删除?
VIP
微信客服
  • 扫码咨询
会员Q群
  • 会员专属群点击这里加入QQ群
客服邮箱
回到顶部