电脑桌面
添加小米粒文库到电脑桌面
安装后可以在桌面快捷访问

人力资源管理师第一讲组织设置与人力资源管理(10)VIP免费

人力资源管理师第一讲组织设置与人力资源管理(10)_第1页
1/9
人力资源管理师第一讲组织设置与人力资源管理(10)_第2页
2/9
人力资源管理师第一讲组织设置与人力资源管理(10)_第3页
3/9
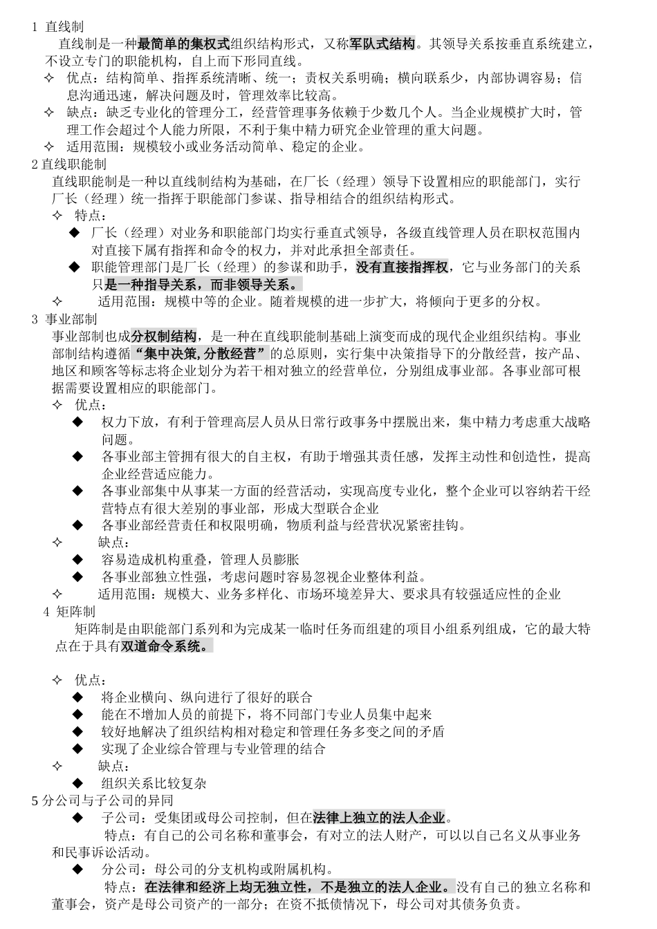
第一讲组织设置与人力资源规划第一部分、企业组织规划和设置一组织设计的原则和方法(一)组织设计的内容1)职能分析和工作岗位设计2)部门化和部门设计3)管理层次和管理幅度的分析和设计4)决策系统的设计5)横向协调和联系的设计6)组织行为规范的设计7)控制系统8)组织变革与组织发展的规划(二)组织设计时,需考虑和分析的权变因素影响和制约组织结构的因素有一下六个方面:1)信息沟通。2)技术特点。主要包括技术复杂程度和稳定性两个内容。技术复杂程度越低,稳定性越高,越适合采用机械式、相对集权的组织结构;反之,则适合采用有机式、相对分权的组织结构。3)经营战略。结构服从经营战略(参考经营战略与组织结构的关系部分)4)管理体制。5)企业规模。组织结构的规模和复杂性随企业规模的扩大而相应增长。6)环境变化。外部环境越不稳定,越要求分权型的组织。(三)西方管理学家提出组织设计基本原则管理学家厄威克比较系统地归纳了古典管理学派泰罗、法约尔、韦伯等人的观点1)目标原则5)相符原则2)职责原则6)组织阶层原则3)管理幅度原则7)专业化原则4)协调原则8)明确性原则管理学家孔茨,在继承古典管理学派的基础上,提出健全组织工作的15条基本原则1)目标一致的原则8)统一指挥的原则2)效率原则9)职权等级的原则3)管理幅度原则10)分工原则4)分级原则11)职能明确性原则5)授权原则12)检查职务与业务部门分设的原则6)职责的绝对性原则13)平衡的原则7)职权和职责对等的原则14)灵活性原则15)便于领导的原则我国企业在组织结构的改革实践中,也相应地提出了一些设计原则:1)任务与目标原则6)集权与分权相结合原则2)专业分工和协调原则7)稳定性和适应性相结合原则3)指挥统一原则8)执行和监督机构分设原则4)有效管理原则9)精简机构的原则5)责权利相协结合的原则二企业组织机构的设置(一)组织结构的种类及特点1直线制直线制是一种最简单的集权式组织结构形式,又称军队式结构。其领导关系按垂直系统建立,不设立专门的职能机构,自上而下形同直线。优点:结构简单、指挥系统清晰、统一;责权关系明确;横向联系少,内部协调容易;信息沟通迅速,解决问题及时,管理效率比较高。缺点:缺乏专业化的管理分工,经营管理事务依赖于少数几个人。当企业规模扩大时,管理工作会超过个人能力所限,不利于集中精力研究企业管理的重大问题。适用范围:规模较小或业务活动简单、稳定的企业。2直线职能制直线职能制是一种以直线制结构为基础,在厂长(经理)领导下设置相应的职能部门,实行厂长(经理)统一指挥于职能部门参谋、指导相结合的组织结构形式。特点:厂长(经理)对业务和职能部门均实行垂直式领导,各级直线管理人员在职权范围内对直接下属有指挥和命令的权力,并对此承担全部责任。职能管理部门是厂长(经理)的参谋和助手,没有直接指挥权,它与业务部门的关系只是一种指导关系,而非领导关系。适用范围:规模中等的企业。随着规模的进一步扩大,将倾向于更多的分权。3事业部制事业部制也成分权制结构,是一种在直线职能制基础上演变而成的现代企业组织结构。事业部制结构遵循“集中决策,分散经营”的总原则,实行集中决策指导下的分散经营,按产品、地区和顾客等标志将企业划分为若干相对独立的经营单位,分别组成事业部。各事业部可根据需要设置相应的职能部门。优点:权力下放,有利于管理高层人员从日常行政事务中摆脱出来,集中精力考虑重大战略问题。各事业部主管拥有很大的自主权,有助于增强其责任感,发挥主动性和创造性,提高企业经营适应能力。各事业部集中从事某一方面的经营活动,实现高度专业化,整个企业可以容纳若干经营特点有很大差别的事业部,形成大型联合企业各事业部经营责任和权限明确,物质利益与经营状况紧密挂钩。缺点:容易造成机构重叠,管理人员膨胀各事业部独立性强,考虑问题时容易忽视企业整体利益。适用范围:规模大、业务多样化、市场环境差异大、要求具有较强适应性的企业4矩阵制矩阵制是由职能部门系列和为完成某一临时任务而组建的项目小组系列组成,它的最大...

1、当您付费下载文档后,您只拥有了使用权限,并不意味着购买了版权,文档只能用于自身使用,不得用于其他商业用途(如 [转卖]进行直接盈利或[编辑后售卖]进行间接盈利)。
2、本站所有内容均由合作方或网友上传,本站不对文档的完整性、权威性及其观点立场正确性做任何保证或承诺!文档内容仅供研究参考,付费前请自行鉴别。
3、如文档内容存在违规,或者侵犯商业秘密、侵犯著作权等,请点击“违规举报”。

碎片内容

人力资源管理师第一讲组织设置与人力资源管理(10)

海纳百川+ 关注
实名认证
内容提供者

热爱教学事业,对互联网知识分享很感兴趣

确认删除?
VIP
微信客服
  • 扫码咨询
会员Q群
  • 会员专属群点击这里加入QQ群
客服邮箱
回到顶部