电脑桌面
添加小米粒文库到电脑桌面
安装后可以在桌面快捷访问

某百货商场营运流程VIP免费

某百货商场营运流程_第1页
1/16
某百货商场营运流程_第2页
2/16
某百货商场营运流程_第3页
3/16
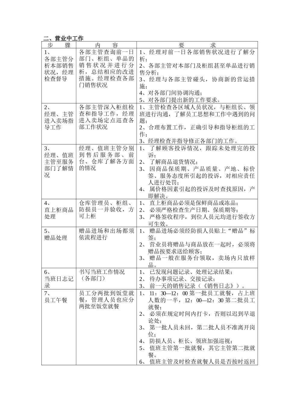
百货商场营运流程一、营业前工作:步骤内容要求1、7:25-7:30营业员进场值班主管同防损员站在员工通道打卡机位置,迎接员工列队打卡入场,检查工衣、工牌及仪容仪表保安防损主管检查各道门锁安全情况无异常后开启员工通道,并进入各自岗位;电工开启照明设备,空调设备并检查各项设备运转情况;值班主管及防损员按员工“仪容仪表规范”对员工进行检查,不符合要求者劝阻进场。2、7:35-7:45晨会召开各部门管理人员组织早晨例会,值班主管巡视各部晨会组织情况1、通报部门、柜组销售状况;2、总结目前工作中存在的问题及改正方法;3、安排当天工作并提出要求;4、传达上级指示,精神及促销信息等。3、7:45-8:00营业员进行开店前准备工作各柜组专柜营业员进入各自柜组、岗位检查商品情况、陈列状况,是否补货、货架及商品的卫生清理等等1、促销员参与柜组的卫生清洁工作;2、专柜营业员须对本专柜的货源进行补充、卫生进行清洁;3、各柜组营业员整理排面、堆头并准备补货;4、各区域人员不得喧哗、打闹、调笑、串岗或进入非所在服务区域;5、防损员严格照章检查,对违规违纪进行纠正处罚。4、7:45-8:00值班主管巡视检查值班主管巡视各楼层、各柜组工作状况并进行指导1、检查各柜组、各专柜在开门前的一切准备工作是否按要求进行。2、按商品陈列的要求检查各柜组、各专柜的商品陈列状况。3、检查专柜人员情况及其商品是否丰满,商品陈列是否合理,货源是否足够。4、检查收银机开启状况,收银台准备状况。5、8:00开启大门及电梯值班主管同保安开启大门,电工开启电动扶梯1、值班主管或防损部主管用对讲机与门外保安队员了解顾客情况;2、若大门外有异常情况暂不开门,立即抽调保安队员一道支援门外岗位、维持秩序,待秩序正常后方能开门。6、8:00-8:05迎接顾客进场1、播音室播放迎宾曲;2、值班主管、各楼口保安、迎宾小姐(收银员、前台人员)向顾客微笑致意1、巡宾曲声音略高于正常背景音乐声;2、临时抽调两台收银员作为迎宾小姐在大门口向当日首批顾客微笑致意,面带笑容,身体略向前倾10-15度,自然,如与顾客目光相遇时,可轻声致意:“欢迎光临”、“早止好”等问候语;3、前台人员及入口保安提醒顾客存包(有礼貌“您好,请您存下您的包好吗?谢谢”;4、顾客鱼贯进场,还原人员递购物车蓝。二、营业中工作步骤内容要求1、各部主管分析本部销售状况,经理检查督导各部主管查询前一日部门、柜组、单品的销售状况并进行分析,总结相应的改进措施。经理检查各部门销售状况1、经理对前一日各部销售状况进行了解分析;2、各部主管对本部门及柜组甚至单品进行销售分析;3、经理与各部主管碰头,协商新的营运措施;4、对各部门间协调沟通;5、对各部门提出新的工作要求。2、经理、主管进入卖场指导工作各部主管深入柜组检查和指导工作,经理进入卖场定点巡查各部工作状况1、主管检查各区域人员状况,与柜组长、领班进行沟通,了解员工思想和工作中遇到的问题;2、合理布置工作,正确引导和指导柜组的工作;3、经理检查并指导修正各部门的工作。3、经理、值班主管至服务部门了解情况经理、值班主管分别到售后服务部、前台、仓库了解各方面的情况1、了解顾客投诉情况,跟踪未处理完的投诉;2、了解商品退货情况;3、因商品保质期、产品质量、产地、标价签、服务态度所引起的投诉,对相应责任人进行处罚;4、属价格因素引起的投诉及时查找原因,产即解决。4、直上柜商品处理仓库管理员、柜组、防损员一并验收,方可上柜1、直上柜商品必须是保鲜商品或冻品;2、必须严格检查生产日期、保质期等;3、严格签收程序,到位人员元均进行签收方可生效。5、赠品处理赠品进场和出场都须依流程进行1、赠品进场必须经防损人员贴上“赠品”标签;2、营业员将赠品与商品放在一起时,必须将赠品按要求送给顾客;3、赠品一般在服务台领取,卖场内只放样品。6、当班日志记录书写当班工作情况(各部门)1、已发现问题记录、处理记录结果;2、待办事项记录、交接记录;3、前一天的销售记录(《销售日志》)。7、员工午餐员工分两批到饭堂就餐,管理人员也应分两批至饭堂就餐1、11:30—12:00第一批员工就餐,占上班...

1、当您付费下载文档后,您只拥有了使用权限,并不意味着购买了版权,文档只能用于自身使用,不得用于其他商业用途(如 [转卖]进行直接盈利或[编辑后售卖]进行间接盈利)。
2、本站所有内容均由合作方或网友上传,本站不对文档的完整性、权威性及其观点立场正确性做任何保证或承诺!文档内容仅供研究参考,付费前请自行鉴别。
3、如文档内容存在违规,或者侵犯商业秘密、侵犯著作权等,请点击“违规举报”。

碎片内容

某百货商场营运流程

确认删除?
VIP
微信客服
  • 扫码咨询
会员Q群
  • 会员专属群点击这里加入QQ群
客服邮箱
回到顶部