电脑桌面
添加小米粒文库到电脑桌面
安装后可以在桌面快捷访问

概预算项目表1VIP免费

概预算项目表1_第1页
1/58
概预算项目表1_第2页
2/58
概预算项目表1_第3页
3/58
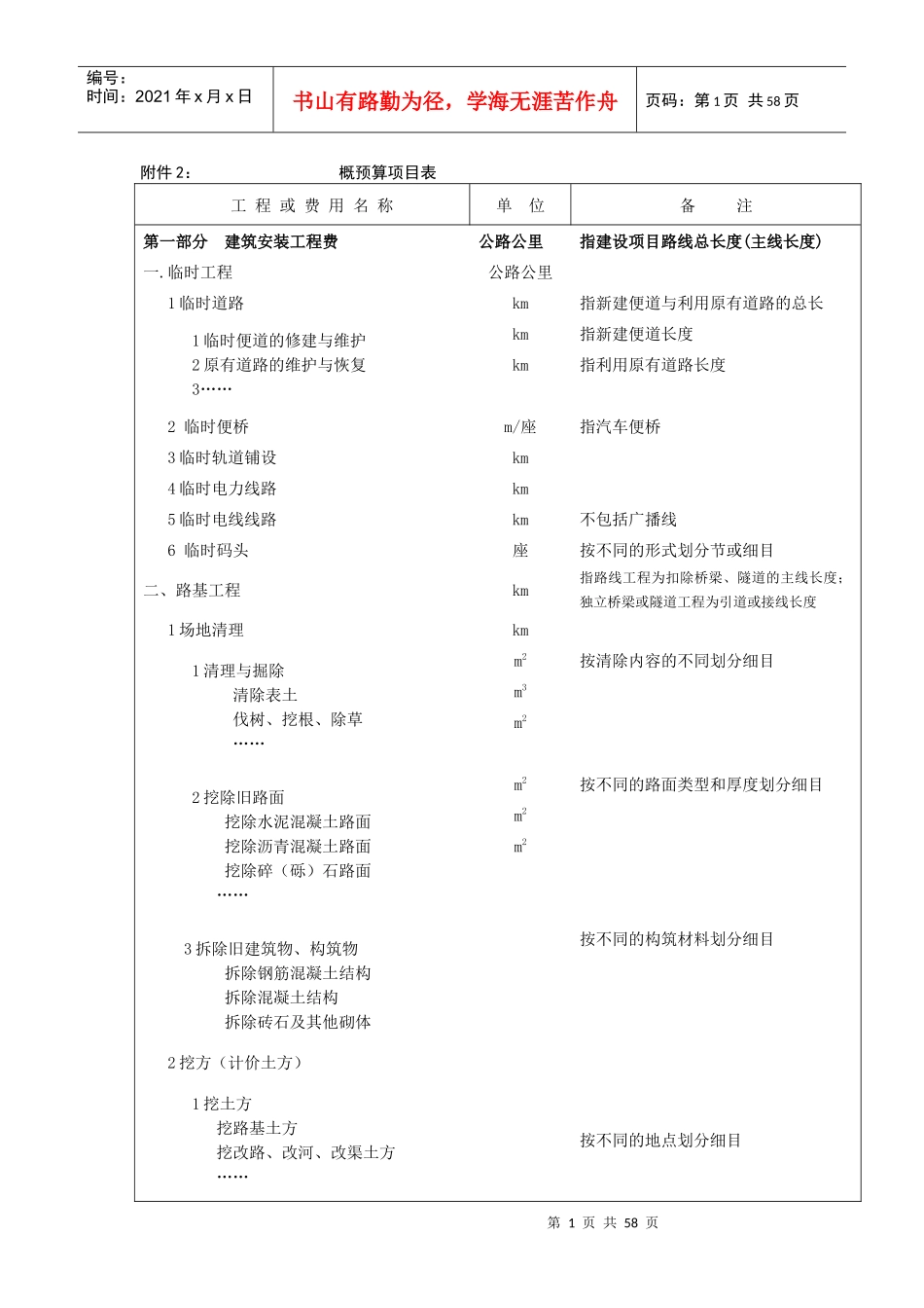
第1页共58页编号:时间:2021年x月x日书山有路勤为径,学海无涯苦作舟页码:第1页共58页附件2:概预算项目表工程或费用名称单位备注第一部分建筑安装工程费公路公里指建设项目路线总长度(主线长度)一.临时工程公路公里1临时道路km指新建便道与利用原有道路的总长1临时便道的修建与维护2原有道路的维护与恢复3……km指新建便道长度km指利用原有道路长度2临时便桥m/座指汽车便桥3临时轨道铺设km4临时电力线路km5临时电线线路km不包括广播线6临时码头座按不同的形式划分节或细目二、路基工程km指路线工程为扣除桥梁、隧道的主线长度;独立桥梁或隧道工程为引道或接线长度1场地清理km1清理与掘除清除表土伐树、挖根、除草……m2按清除内容的不同划分细目m3m22挖除旧路面挖除水泥混凝土路面挖除沥青混凝土路面挖除碎(砾)石路面……m2按不同的路面类型和厚度划分细目m2m23拆除旧建筑物、构筑物拆除钢筋混凝土结构拆除混凝土结构拆除砖石及其他砌体按不同的构筑材料划分细目2挖方(计价土方)1挖土方挖路基土方挖改路、改河、改渠土方……按不同的地点划分细目第2页共58页第1页共58页编号:时间:2021年x月x日书山有路勤为径,学海无涯苦作舟页码:第2页共58页2挖石方挖路基石方挖改路、改河、改渠石方3挖非适用材料按不同的地点划分细目4弃方运输3填方1路基填方换填土利用土方填筑借土方填筑利用石方填筑填砂路基粉煤灰及填石路基………2改路、改河、改渠填方利用土方填筑借土方填筑利用石方填筑………3结构物台背回填填碎石………4特殊路基处理1软土处理袋装砂井砂、砂砾垫层预压与超载预压抛石剂淤灰土垫层塑料排水板第3页共58页第2页共58页编号:时间:2021年x月x日书山有路勤为径,学海无涯苦作舟页码:第3页共58页续上表项目节细目工程或费用名称单位备注*K…+…~K…+…滑坡处理m2/m1卸载土石方m32…m×…mC…混凝土抗滑桩m33预应力锚索(束数及钢索规格)m4土工格栅m25M…浆砌片石边沟m3/m6M…浆砌片石截水沟m3/m7浆砌片石骨架护坡m3/m28播种草籽m2*……*K…+…~K…+…膨胀土处理km指处理路基长度,按不同的处理方法划分细目1改良土m32渗(盲)沟m3/m3M…浆砌片石边沟m3/m……*岩溶洞回填m3按不同的回填材料划分细目1C…混凝土m3……*黄土处理m3按黄土的不同特性划分细目1陷穴m32湿陷性黄土m2……*盐渍土处理m2按不同的厚度划分细目……第4页共58页第3页共58页编号:时间:2021年x月x日书山有路勤为径,学海无涯苦作舟页码:第4页共58页第5页共58页第4页共58页编号:时间:2021年x月x日书山有路勤为径,学海无涯苦作舟页码:第5页共58页续上表项目节细目工程或费用名称单位备注7排水工程km按不同的结构类型分节1边沟m3/m按不同的材料、尺寸划分细目1C…现浇混凝土边沟m3/m2C…混凝土预制块边沟m3/m3M…浆砌片石边沟m3/m4M…浆砌块石边沟m3/m……2排水沟m3/m按不同的材料、尺寸划分细目1C…现浇混凝土排水沟m3/m2C…混凝土预制块排水沟m3/m3M…浆砌片石排水沟m3/m4M…浆砌块石排水沟m3/m……3截水沟m3/m按不同的材料、尺寸划分细目1C…混凝土预制块截水沟m3/m2M…浆砌片石截水沟m3/m……4急流槽m3/m按不同的材料、尺寸划分细目1C…现浇混凝土急流槽m3/m2M…浆砌片石急流槽m3/m……5暗沟m3按不同的材料、尺寸划分细目……6渗(盲)沟m3/m按不同的材料、尺寸划分细目……7排水管m按不同的材料、尺寸划分细目……第6页共58页第5页共58页编号:时间:2021年x月x日书山有路勤为径,学海无涯苦作舟页码:第6页共58页8集水井m3/个按不同的材料、尺寸划分细目第7页共58页第6页共58页编号:时间:2021年x月x日书山有路勤为径,学海无涯苦作舟页码:第7页共58页续上表项目节细目工程或费用名称单位备注……7泄水槽m3/个按不同的材料、尺寸划分细目……6一般防护与加固工程km按不同的结构类型分节1坡面植物防护m2按不同的材料划分细目1播种草籽m22铺(植)草皮m23土工织物植草m24植生袋植草m25液压喷播植草m26客土喷播植草m2注明厚度7喷混植草m2……2坡面圬工防护m3/m2按不同的材料、形式划分细目1现浇混凝土护坡m3/m22预制块混凝土护坡m3/m23浆砌片石护坡m3/m24浆砌块石护坡m3/m25浆砌片石...

1、当您付费下载文档后,您只拥有了使用权限,并不意味着购买了版权,文档只能用于自身使用,不得用于其他商业用途(如 [转卖]进行直接盈利或[编辑后售卖]进行间接盈利)。
2、本站所有内容均由合作方或网友上传,本站不对文档的完整性、权威性及其观点立场正确性做任何保证或承诺!文档内容仅供研究参考,付费前请自行鉴别。
3、如文档内容存在违规,或者侵犯商业秘密、侵犯著作权等,请点击“违规举报”。

碎片内容

概预算项目表1

确认删除?
VIP
微信客服
  • 扫码咨询
会员Q群
  • 会员专属群点击这里加入QQ群
客服邮箱
回到顶部