电脑桌面
添加小米粒文库到电脑桌面
安装后可以在桌面快捷访问

焊接方法及设备 (杨峰)VIP免费

焊接方法及设备 (杨峰)_第1页
1/7
焊接方法及设备 (杨峰)_第2页
2/7
焊接方法及设备 (杨峰)_第3页
3/7
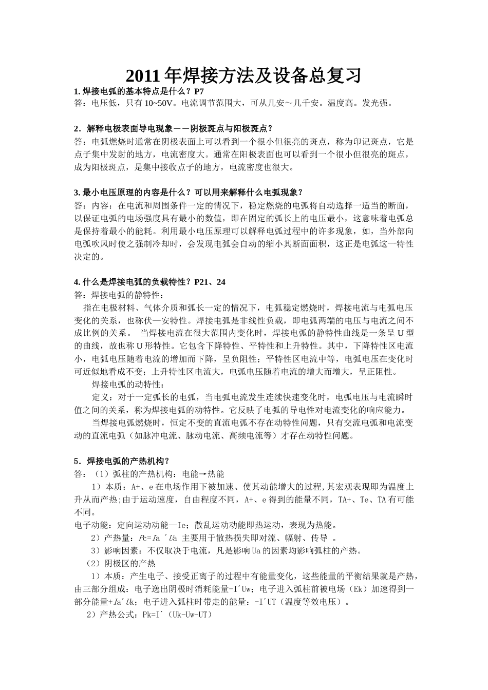
2011年焊接方法及设备总复习1.焊接电弧的基本特点是什么?P7答:电压低,只有10~50V。电流调节范围大,可从几安~几千安。温度高。发光强。2.解释电极表面导电现象――阴极斑点与阳极斑点?答:电弧燃烧时通常在阴极表面上可以看到一个很小但很亮的斑点,称为印记斑点,它是点子集中发射的地方,电流密度大。通常在阳极表面也可以看到一个很小但很亮的斑点,成为阳极斑点,是集中接收点子的地方,电流密度也很大。3.最小电压原理的内容是什么?可以用来解释什么电弧现象?答:内容:在电流和周围条件一定的情况下,稳定燃烧的电弧将自动选择一适当的断面,以保证电弧的电场强度具有最小的数值,即在固定的弧长上的电压最小,这意味着电弧总是保持着最小的能耗。利用最小电压原理可以解释电弧过程中的许多现象,如,当外部向电弧吹风时使之强制冷却时,会发现电弧会自动的缩小其断面面积,这正是电弧这一特性决定的。4.什么是焊接电弧的负载特性?P21、24答:焊接电弧的静特性:指在电极材料、气体介质和弧长一定的情况下,电弧稳定燃烧时,焊接电流与电弧电压变化的关系,也称伏—安特性。焊接电弧是非线性负载,即电弧两端的电压与电流之间不成比例的关系。当焊接电流在很大范围内变化时,焊接电弧的静特性曲线是一条呈U型的曲线,故也称U形特性。它包含下降特性、平特性和上升特性。其中,下降特性区电流小,电弧电压随着电流的增加而下降,呈负阻性;平特性区电流中等,电弧电压在变化时可近似地看成不变;上升特性区电流大,电弧电压随着电流的增大而增大,呈正阻性。焊接电弧的动特性:定义:对于一定弧长的电弧,当电弧电流发生连续快速变化时,电弧电压与电流瞬时值之间的关系,称为焊接电弧的动特性。它反映了电弧的导电性对电流变化的响应能力。当焊接电弧燃烧时,恒定不变的直流电弧不存在动特性问题,只有交流电弧和电流变动的直流电弧(如脉冲电流、脉动电流、高频电流等)才存在动特性问题。5.焊接电弧的产热机构?答:(1)弧柱的产热机构:电能→热能1)本质:A+、e在电场作用下被加速、使其动能增大的过程,其宏观表现即为温度上升从而产热;由于运动速度,自由程度不同,A+、e得到的能量不同,TA+、Te、TA有可能不同。电子动能:定向运动动能—Ie;散乱运动动能即热运动,表现为热能。2)产热量:Pc=Ia´Ua主要用于散热损失即对流、幅射、传导。3)影响因素:不仅取决于电流,凡是影响Ua的因素均影响弧柱的产热。(2)阴极区的产热1)本质:产生电子、接受正离子的过程中有能量变化,这些能量的平衡结果就是产热,由三部分组成:电子逸出阴极时消耗能量-I´Uw;电子进入弧柱前被电场(Ek)加速得到一部分能量+Ia´Uk;电子进入弧柱时带走的能量:-I´UT(温度等效电压)。2)产热公式:Pk=I´(Uk-Uw-UT)3)作用:用于加热阴极(3)阳极区的产热机构1)本质:接受电子、产生A+过程中伴随的能量转换,由三部分组成:e被UA加速所得到的能量+eUA;电子带来的逸出功+I´Uw;电子带来的相当于弧柱温度那部分能量+I´Uw。2)产热公式:PA=I´(UA+Uw+UT)3)作用:用于加热阳极6.焊接电弧中的作用力包括哪些?影响其的因素包括?答:焊接电弧中的作用力:电磁收缩力,等离子流力,斑点压力。影响因素:1)焊接电流和电弧电压焊接电流增大,电弧力增大,焊接电压升高,电弧力降低。2)焊丝直径焊接电流相同时,焊丝直径越小,电流密度越大,电弧电磁力越大,同时,造成电弧锥形越明显,等离子流力越大,使总的电弧力越大。3)电极的极性电极的极性对不同的焊接方法的电弧力影响不同,对于熔化极气体保护焊,当采用直流正接时,焊丝接负,产生的电弧力较小。对于钨极氩弧焊,采用正接时产生的电弧压力大。4)气体介质不同种类的气体介质热物理性能不同,对电弧力的影响也不同。导热性强的气体或分子是由多原子组成的气体,消耗的热量多,引起电弧的收缩,导致电弧力增加。当电弧空间气体压力增加或气体流量增加时,也会引起电弧收缩,导致电弧增加。5)钨极端部的几何形状当钨极端部的角度变化时,电弧力也发生变化,当角度为45°时具有最大的电弧压力。6)电流的脉动当...

1、当您付费下载文档后,您只拥有了使用权限,并不意味着购买了版权,文档只能用于自身使用,不得用于其他商业用途(如 [转卖]进行直接盈利或[编辑后售卖]进行间接盈利)。
2、本站所有内容均由合作方或网友上传,本站不对文档的完整性、权威性及其观点立场正确性做任何保证或承诺!文档内容仅供研究参考,付费前请自行鉴别。
3、如文档内容存在违规,或者侵犯商业秘密、侵犯著作权等,请点击“违规举报”。

碎片内容

焊接方法及设备 (杨峰)

您可能关注的文档

确认删除?
VIP
微信客服
  • 扫码咨询
会员Q群
  • 会员专属群点击这里加入QQ群
客服邮箱
回到顶部