电脑桌面
添加小米粒文库到电脑桌面
安装后可以在桌面快捷访问

加工设备的组装与调试修改版VIP专享VIP免费

加工设备的组装与调试修改版_第1页
1/7
加工设备的组装与调试修改版_第2页
2/7
加工设备的组装与调试修改版_第3页
3/7
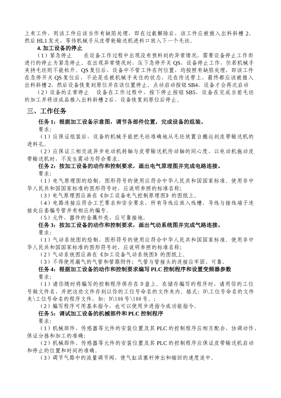
图1××加工设备示意图光电传感器毛坯放置台气手爪机械手手臂机械手悬臂旋转气缸漫射型光电传感器电感式接近开关电容式接近开关双出杆气缸B双出杆气缸A出料斜槽1出料斜槽2工作位置1工作位置2××加工设备的组装与调试一、××加工设备情况简介××加工设备(以下简称加工设备)是将毛坯(试件为金属件)用机械手搬运到加工传送带上,再由传送到各加工位置进行加工的设备。该加工设备由毛坯放置台,气动机械手,皮带输送机等部件组成,各部件和一些主要元件的名称、安装位置如图1所示。加工设备中各元、器件的作用如表1所示。序号元器件名称作用1双控电磁阀1机械手旋转气缸2双控电磁阀2机械手悬臂气缸3双控电磁阀3机械手手臂气缸4双控电磁阀4机械手手指气缸5单控电磁阀1双出杆气缸A6单控电磁阀2双出杆气缸B7按钮SB1代替过载保护装置触点8按钮SB4加工设备启动按钮9按钮SB5加工设备停止按钮10指示灯HL1皮带输送机等待指示11蜂鸣器过载报警12急停开关QS急停保护将需要加工的毛坯放在毛坯放置台上,由机械手搬运,通过皮带输送机的进料孔放上传送带,由皮带输送机将毛坯传送到工作位置1时停止,进行第一道工序的加工。再由皮带输送机将工件(毛坯经加工但还没有完成加工的物件,称做工件)传送到工作位置2,进行第二道工序的加工。然后皮带输送机反向运转,将工件传送回位置1,进行第三道工序的加工。毛坯经三道工序加工(三道工序加工的具体内容选手不需要考虑),成为产品,由气缸A活塞杆伸出,将产品推入出料斜槽1。加工设备完成一个产品的加工后,紧接着进行下一个产品的加工。二、加工设备的动作和控制要求接通加工设备的电源前,应将动作过的保护元件的触点复位,并使机械手处于左极限位置和各气缸活塞杆处于缩回的位置。1.毛坯完好(试件为金属件)时,加工设备的动作接通电源后,若保护元件触点的状态、机械手和各气缸活塞杆的位置正确,按下SB4,指示灯HL1亮,设备开始工作。在毛坯放置台的光电传感器检测到有毛坯时,气动机械手悬臂伸出→手臂下降→气爪将工件夹紧。夹紧1s后,手臂上升→悬臂缩回→转动至右侧极限位置→然后悬臂伸出→手臂下降→气爪放松,通过进料孔将工件放到皮带输送机的传送带上。机械手放下夹持的工件1s后,手臂上升→悬臂缩回→转动至左侧极限位置停止。当皮带输送机进料孔位置的漫射型光电传感器检测到工件后,指示灯HL1熄灭,拖动皮带输送机的交流电动机以25Hz的频率起动,皮带输送机中速运转传送毛坯。当毛坯运行到工作位置1时,皮带输送机停止3s,进行第一道工序的加工。完成毛坯第一道工序的加工,拖动皮带输送机的交流电动机以15Hz的频率起动,皮带输送机低速运转传送被加工过的毛坯——工件到工作位置2时,停止3s,进行第二道工序的加工。完成后,拖动皮带输送机的交流电动机以25Hz的频率起动,皮带输送机中速运转传送工件返回工作位置1,停止3s,进行第三道工序的加工,使工件变为成品。工件变为成品后,由气缸A的活塞杆伸出→将成品推入出料斜槽1→气缸A的活塞杆缩回。气缸A的活塞杆缩回后,指示灯HL1亮,表示设备准备又一次进行将毛坯变为成品的加工。为了保证设备的工作,只允许一个工件在皮带输送机上传送与加工,因此必须保证只有在皮带输送机停机等待(指示灯HL1亮)的期间,机械手才能向通过进料孔向传送带放毛坯。但若传送带停机等待时间超过10s,指示灯HL1由亮变为每秒闪1次,提示尽快将毛坯搬运到皮带输送机,直到皮带输送机位置B的漫射型光电传感器检测到毛坯后指示灯HL1自动熄灭。2.当毛坯有缺陷(试件为塑料件)时,加工设备的动作毛坯放置台上的毛坯有缺陷(试件为塑料件),则机械手将有缺陷的毛坯(试件为塑料件)搬运到传送带上后,由皮带输送机将有缺陷的毛坯传送到工作位置2时停止,由气缸B活塞杆伸出→将有缺陷的毛坯推入出料斜槽2→气缸B活塞杆缩回。气缸A活塞杆缩回后,指示灯HL1亮,等待机械手下料。3.加工设备的保护装置(1)原位保护系统工作前,必须确保各器件在原点位置,当不符合原点位置要求时,按下SB4系统也不能起动。原点位置要求:①过载保护装置的触点(按钮SB1常开触点断开)复位;②机械手气爪松开,机械...

1、当您付费下载文档后,您只拥有了使用权限,并不意味着购买了版权,文档只能用于自身使用,不得用于其他商业用途(如 [转卖]进行直接盈利或[编辑后售卖]进行间接盈利)。
2、本站所有内容均由合作方或网友上传,本站不对文档的完整性、权威性及其观点立场正确性做任何保证或承诺!文档内容仅供研究参考,付费前请自行鉴别。
3、如文档内容存在违规,或者侵犯商业秘密、侵犯著作权等,请点击“违规举报”。

碎片内容

加工设备的组装与调试修改版

墨香书阁+ 关注
实名认证
内容提供者

热爱教学事业,对互联网知识分享很感兴趣

确认删除?
VIP
微信客服
  • 扫码咨询
会员Q群
  • 会员专属群点击这里加入QQ群
客服邮箱
回到顶部