电脑桌面
添加小米粒文库到电脑桌面
安装后可以在桌面快捷访问

商品住宅集中交付作业指引VIP免费

商品住宅集中交付作业指引_第1页
1/17
商品住宅集中交付作业指引_第2页
2/17
商品住宅集中交付作业指引_第3页
3/17
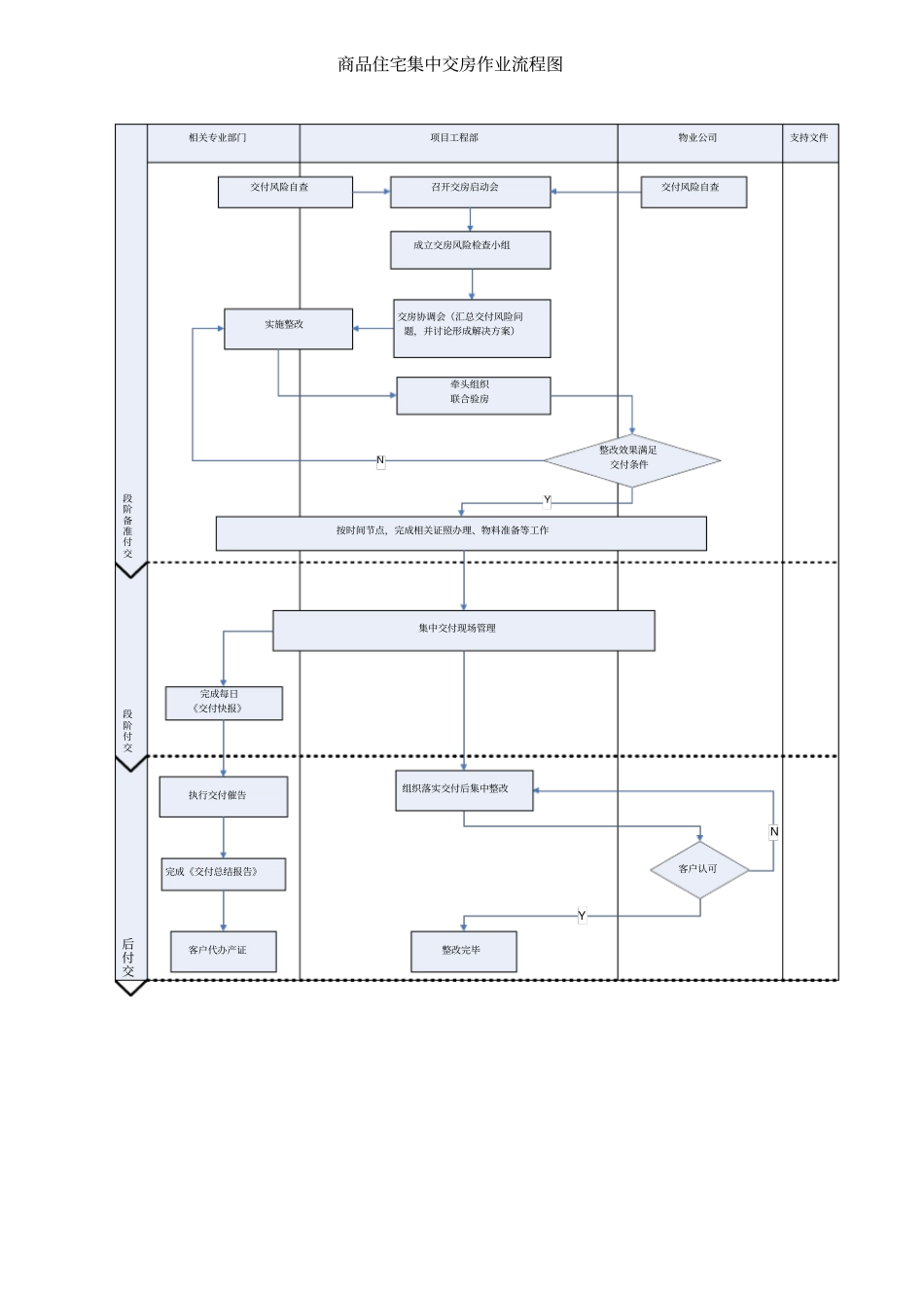
阳光城商品住宅集中交房作业指引规章制度管理文件发布部门集团工程管理中心版本号页数9生效日期2013-9-1商品住宅集中交房作业流程图交付准备阶段交付阶段交付后项目工程部物业公司支持文件相关专业部门交付风险自查召开交房启动会交房协调会(汇总交付风险问题,并讨论形成解决方案)成立交房风险检查小组实施整改按时间节点,完成相关证照办理、物料准备等工作整改效果满足交付条件Y集中交付现场管理执行交付催告完成《交付总结报告》客户代办产证YN交付风险自查牵头组织联合验房N组织落实交付后集中整改客户认可整改完毕完成每日《交付快报》1.目的组织相关资源,完成交房准备,使房屋交房工作顺利进行,并提高客户在此环节的感受和体验,持续提高交房满意度。2.适用范围适用于阳光城集团开发并负责集中交付的商品住宅项目交房前3个月至交房后6个月。3.术语和定义3.1.交房:本指引中的“交房”是指开发商把已竣工,并通过政府相关部门验收的,符合《预售/出售合同》中约定的交房条件的房屋,通过合同约定的形式,交给业主使用。3.2.催告:指对已符合交房条件但无正当理由而未及时办理交房手续的业主,再次发出交房通知的过程。4.职责5.项目交房牵头人为项目第一负责人,负责组织安排项目交房全过程。项目工程部、相关专业部门、物业公司,具体职责如下:4.1.项目工程部4.1.1.进行交房风险自查,汇总工程类交房风险问题,制定并实施整改措施,并对整改效果负责;4.1.2.负责召集交房启动会议,牵头组织交房前风险检查;4.1.3.负责形成《交房工作计划表》;4.1.4.牵头组织联合验房;4.1.5.负责电梯轿厢的保护和装饰,电梯厅地面的保护;负责交房现场的装修;4.1.6.工程资料移交给物业公司;4.1.7.交房现场参与客户答疑;4.1.8.组织并管理交房现场的紧急维修队伍;4.1.9.组织落实交房后的集中整改工作;4.1.10.交房前负责形成《项目交房风险自评估报告》,报送集团、公司相关部门。4.2.设计管理部4.2.1.进行交房风险自查,汇总设计类交房风险问题,并制定整改措施;4.2.2.两书附图:住宅建筑平面示意图,水、电线路布置示意图;示意图必须根据竣工图绘制,并提交项目工程部审核通过;4.2.3.交房现场参与客户答疑;4.2.4.物业收费面积确认。4.3.营销管理部4.3.1.进行交房风险自查,汇总销售类交房风险问题,并制定整改措施;4.3.2.负责编制客户《面积补差明细表》;4.3.3.交房“统一说辞”编写和总体汇编;4.3.4.组织交房前相关人员的培训;4.3.5.负责制作《房屋质量保证书》、《房屋使用说明书》;两书购买、填写、会签、盖章,贴图(住宅建筑平面及水、电线路),负责《物业服务手册》相关内容的审核和印刷;4.3.6.交房使用表单的汇总整理,将客户资料移交给物业公司;4.3.7.负责向客户寄发《入伙通知书》;4.3.8.负责交房场地布置;4.3.9.交房问题预案汇总,交房现场负责解答客户的疑问,处理客户投诉;4.3.10.交房流程演练,交房问题的协调跟进;4.3.11.对业主反映问题汇总、反馈、跟踪;4.3.12.交房期间完成每日《交房快报》,交房后完成《交付总结报告》并报送项目第一负责人;4.3.13.负责对未如期前来办理交房手续的客户寄发《催告函》;4.3.14.完成公建维修基金个人部分的代缴(仅对委托代办产证),代客户办理房产证。4.4.财务管理部4.4.1.负责面积补差费用明细表;4.4.2.房款全部到位情况确认以及部分单元尾款的收取,负责准备客户房屋面积补差款发票。4.5.项目发展部4.5.1.确定给水、排污、配电等市政工程到位时间;4.5.2.明确相关证照办理时间节点,并按时取得;4.5.3.负责协调业主市政临时停车处。4.6.人力资源及行政部4.6.1.确认突发事件处理小组成员名单、受理地点;4.6.2.负责交房人员统一着装,配挂工作牌。4.7.物业公司4.7.1.负责编制物业类费用明细表,并负责汇总物业所有费用(物业管理费,垃圾清运费,垃圾短驳费),形成最终的费用明细表;4.7.2.进行交房风险自查,汇总物业类交房风险问题,并制定整改措施;4.7.3.负责核对客户信息;4.7.4.负责准备物业类相关发票;4.7.5.负责编撰《物业服务手册》,承担由地产营销管理部统一印刷的费用;4.7.6.负责交房前的开荒...

1、当您付费下载文档后,您只拥有了使用权限,并不意味着购买了版权,文档只能用于自身使用,不得用于其他商业用途(如 [转卖]进行直接盈利或[编辑后售卖]进行间接盈利)。
2、本站所有内容均由合作方或网友上传,本站不对文档的完整性、权威性及其观点立场正确性做任何保证或承诺!文档内容仅供研究参考,付费前请自行鉴别。
3、如文档内容存在违规,或者侵犯商业秘密、侵犯著作权等,请点击“违规举报”。

碎片内容

商品住宅集中交付作业指引

您可能关注的文档

确认删除?
VIP
微信客服
  • 扫码咨询
会员Q群
  • 会员专属群点击这里加入QQ群
客服邮箱
回到顶部