电脑桌面
添加小米粒文库到电脑桌面
安装后可以在桌面快捷访问

破坏性地震应急预案VIP免费

破坏性地震应急预案_第1页
1/7
破坏性地震应急预案_第2页
2/7
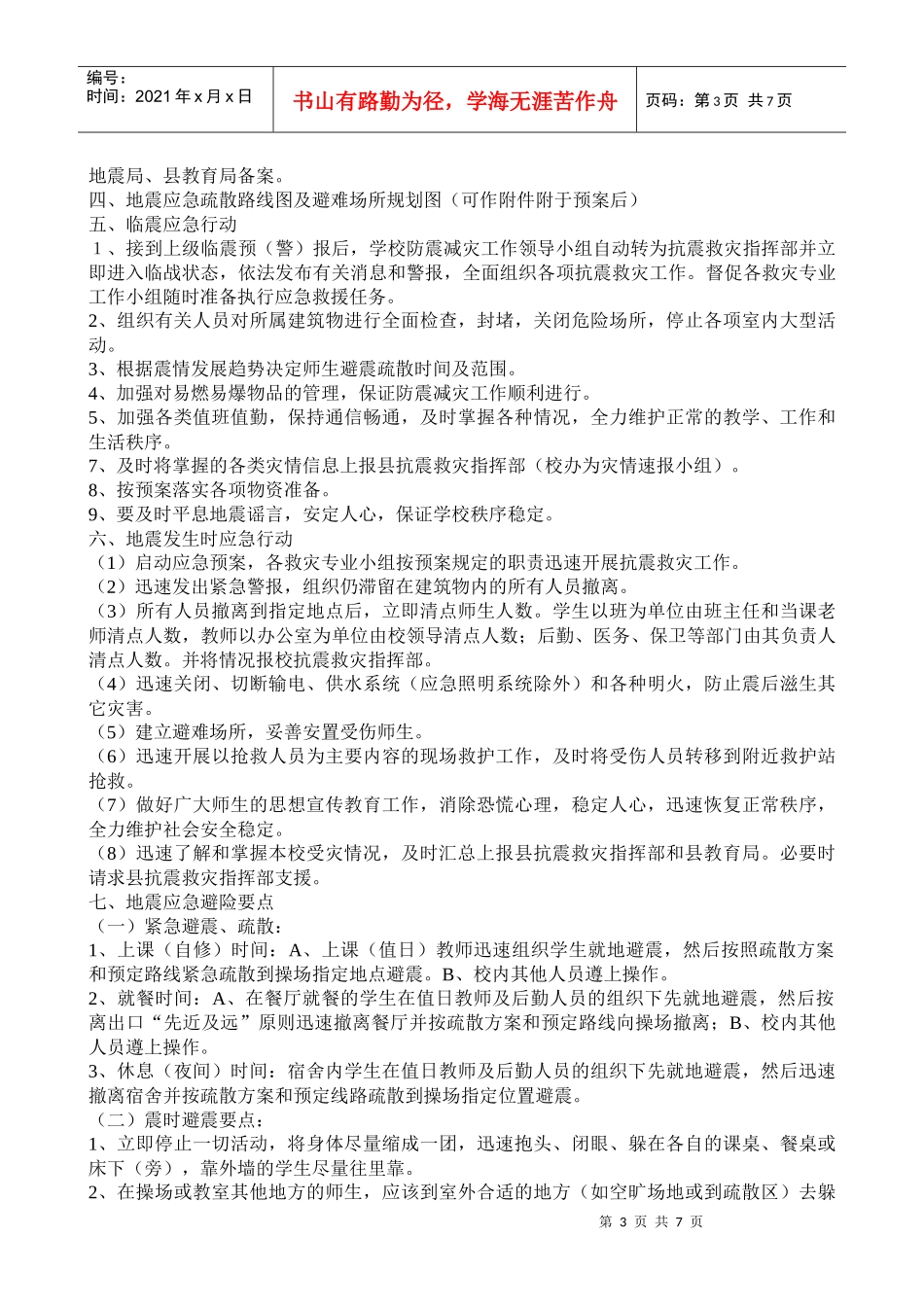
破坏性地震应急预案_第3页
3/7
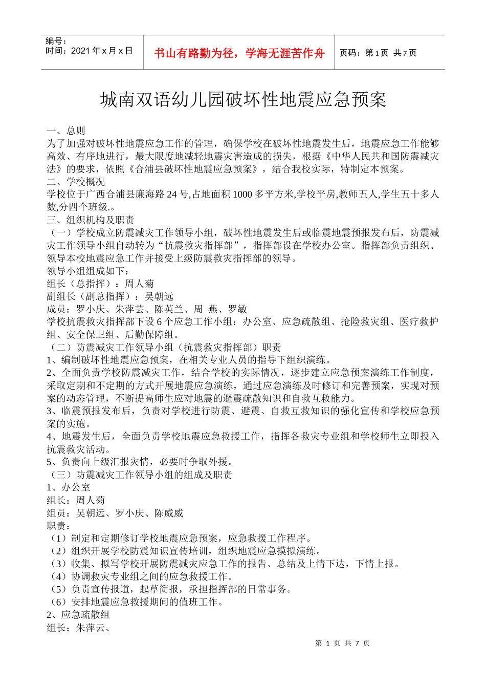
第1页共7页编号:时间:2021年x月x日书山有路勤为径,学海无涯苦作舟页码:第1页共7页城南双语幼儿园破坏性地震应急预案一、总则为了加强对破坏性地震应急工作的管理,确保学校在破坏性地震发生后,地震应急工作能够高效、有序地进行,最大限度地减轻地震灾害造成的损失,根据《中华人民共和国防震减灾法》的要求,依照《合浦县破坏性地震应急预案》,结合我校实际,特制定本预案。二、学校概况学校位于广西合浦县廉海路24号,占地面积1000多平方米,学校平房,教师五人,学生五十多人数,分四个班级.。三、组织机构及职责(一)学校成立防震减灾工作领导小组,破坏性地震发生后或临震地震预报发布后,防震减灾工作领导小组自动转为“抗震救灾指挥部”,指挥部设在学校办公室。指挥部负责组织、领导本校地震应急工作并接受上级防震救灾指挥部的领导。领导小组组成如下:组长(总指挥):周人菊副组长(副总指挥):吴朝远成员:罗小庆、朱萍芸、陈英兰、周燕、罗敏学校抗震救灾指挥部下设6个应急工作小组:办公室、应急疏散组、抢险救灾组、医疗救护组、安全保卫组、后勤保障组。(二)防震减灾工作领导小组(抗震救灾指挥部)职责1、编制破坏性地震应急预案,在相关专业人员的指导下组织演练。2、全面负责学校防震减灾工作,结合学校的实际情况,逐步建立应急预案演练工作制度,采取定期和不定期的方式开展地震应急演练,通过应急演练及时修订和完善预案,实现对预案的动态管理,不断提高师生应对地震的避震疏散知识和自救互救能力。3、临震预报发布后,负责对学校进行防震、避震、自救互救知识的强化宣传和学校应急预案的实施。4、地震发生后,全面负责学校地震应急救援工作,指挥各救灾专业组和学校师生立即投入抗震救灾活动。5、负责向上级汇报灾情,必要时争取外援。(三)防震减灾工作领导小组的组成及职责1、办公室组长:周人菊组员:吴朝远、罗小庆、陈威威职责:(1)制定和定期修订学校地震应急预案,应急救援工作程序。(2)组织开展学校防震知识宣传培训,组织地震应急摸拟演练。(3)收集、拟写学校开展防震减灾应急工作的报告、总结及上情下达,下情上报。(4)协调救灾专业组之间的应急救援工作。(5)负责宣传报道,起草简报,承担指挥部的日常事务。(6)安排地震应急救援期间的值班工作。2、应急疏散组组长:朱萍云、第2页共7页第1页共7页编号:时间:2021年x月x日书山有路勤为径,学海无涯苦作舟页码:第2页共7页组员:陈英兰、周燕、罗敏职责:(1)有计划地对师生进行防震知识的宣传、教育和培训,使其掌握地震的基本知识及防震避震的基本方法和技能,要给学生讲清楚,地震撤离时不能跳楼,不能“一窝蜂”地往外挤,防止发生踩踏事故。(2)根据本校教学班额大小、教学班级分布状况、楼层高矮、安全出口疏散通道的多少等实际情况规划、制定地震应急疏散路线图,随时保持疏散通道畅通,并设立醒目的安全疏散路线图和疏散标志(夜间,所有疏散通道的照明设施设备必须完好无损,通夜照明)等,并组织师生应急摸似演练。同时确定避震安全场所并指定各班学生集结的具体位置。(3)接到上级临震预报(或地震发生),学校领导和有关人员迅速奔赴现场,组织师生就近避震、紧急疏散。疏散过程中,要对各层楼道、楼梯口安排专人负责,以便撤离疏散时井然有序不拥挤,迅速安全撤离至预定安全地带,同时报告当地党委、政府和市教育局,视情况请求上级援助。3、抢险救灾组组长:周人菊组员:朱萍云、陈英兰、周燕、罗敏、罗小庆、陈威威职责:(1)组织指挥全校师生迅速进行自救互救,转移受伤人员、抢救被埋压人员。(2)组织抢救重要财产、档案等。(3)协调相关部门尽快恢复被破坏的供水、供电、通讯等设施。(4)负责可能发生的火灾等次生灾害进行预防和扑救。(5)做好灾情调查、统计、上报工作。4、医疗救护组:组长:吴朝远组员:罗小庆、陈威威职责:(1)在指定地点建立医疗救护点,准备好必要药品、救护器具和帐篷等。(2)将受伤师生进行简单救治后送往就近医院,并通知其监护人,确保及时救治。(3)负责联系120、110等抢救重伤员。5、安全保卫组组长:吴...

1、当您付费下载文档后,您只拥有了使用权限,并不意味着购买了版权,文档只能用于自身使用,不得用于其他商业用途(如 [转卖]进行直接盈利或[编辑后售卖]进行间接盈利)。
2、本站所有内容均由合作方或网友上传,本站不对文档的完整性、权威性及其观点立场正确性做任何保证或承诺!文档内容仅供研究参考,付费前请自行鉴别。
3、如文档内容存在违规,或者侵犯商业秘密、侵犯著作权等,请点击“违规举报”。

碎片内容

破坏性地震应急预案

中小学文库+ 关注
实名认证
内容提供者

精品资料应用尽有

确认删除?
VIP
微信客服
  • 扫码咨询
会员Q群
  • 会员专属群点击这里加入QQ群
客服邮箱
回到顶部