电脑桌面
添加小米粒文库到电脑桌面
安装后可以在桌面快捷访问

电脑主板故障诊断卡代码大全VIP免费

电脑主板故障诊断卡代码大全_第1页
1/7
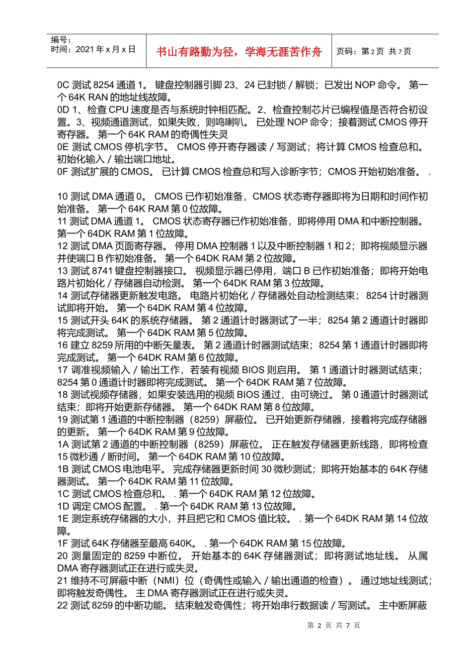
电脑主板故障诊断卡代码大全_第2页
2/7
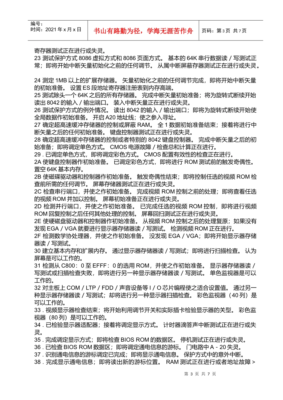
电脑主板故障诊断卡代码大全_第3页
3/7
第1页共7页编号:时间:2021年x月x日书山有路勤为径,学海无涯苦作舟页码:第1页共7页电脑主板故障诊断卡代码对照表00.已显示系统的配置;即将控制INI19引导装入。.01处理器测试1,处理器状态核实,如果测试失败,循环是无限的。处理器寄存器的测试即将开始,不可屏蔽中断即将停用。CPU寄存器测试正在进行或者失败。02确定诊断的类型(正常或者制造)。如果键盘缓冲器含有数据就会失效。停用不可屏蔽中断;通过延迟开始。CMOS写入/读出正在进行或者失灵。03清除8042键盘控制器,发出TESTKBRD命令(AAH)通电延迟已完成。ROMBIOS检查部件正在进行或失灵。04使8042键盘控制器复位,核实TESTKBRD。键盘控制器软复位/通电测试。可编程间隔计时器的测试正在进行或失灵。05如果不断重复制造测试1至5,可获得8042控制状态。已确定软复位/通电;即将启动ROM。DMA初如准备正在进行或者失灵。06使电路片作初始准备,停用视频、奇偶性、DMA电路片,以及清除DMA电路片,所有页面寄存器和CMOS停机字节。已启动ROM计算ROMBIOS检查总和,以及检查键盘缓冲器是否清除。DMA初始页面寄存器读/写测试正在进行或失灵。07处理器测试2,核实CPU寄存器的工作。ROMBIOS检查总和正常,键盘缓冲器已清除,向键盘发出BAT(基本保证测试)命令。.08使CMOS计时器作初始准备,正常的更新计时器的循环。已向键盘发出BAT命令,即将写入BAT命令。RAM更新检验正在进行或失灵。09EPROM检查总和且必须等于零才通过。核实键盘的基本保证测试,接着核实键盘命令字节。第一个64KRAM测试正在进行。0A使视频接口作初始准备。发出键盘命令字节代码,即将写入命令字节数据。第一个64KRAM芯片或数据线失灵,移位。0B测试8254通道0。写入键盘控制器命令字节,即将发出引脚23和24的封锁/解锁命令。第一个64KRAM奇/偶逻辑失灵。第2页共7页第1页共7页编号:时间:2021年x月x日书山有路勤为径,学海无涯苦作舟页码:第2页共7页0C测试8254通道1。键盘控制器引脚23、24已封锁/解锁;已发出NOP命令。第一个64KRAN的地址线故障。0D1、检查CPU速度是否与系统时钟相匹配。2、检查控制芯片已编程值是否符合初设置。3、视频通道测试,如果失败,则鸣喇叭。已处理NOP命令;接着测试CMOS停开寄存器。第一个64KRAM的奇偶性失灵0E测试CMOS停机字节。CMOS停开寄存器读/写测试;将计算CMOS检查总和。初始化输入/输出端口地址。0F测试扩展的CMOS。已计算CMOS检查总和写入诊断字节;CMOS开始初始准备。.10测试DMA通道0。CMOS已作初始准备,CMOS状态寄存器即将为日期和时间作初始准备。第一个64KRAM第0位故障。11测试DMA通道1。CMOS状态寄存器已作初始准备,即将停用DMA和中断控制器。第一个64DKRAM第1位故障。12测试DMA页面寄存器。停用DMA控制器1以及中断控制器1和2;即将视频显示器并使端口B作初始准备。第一个64DKRAM第2位故障。13测试8741键盘控制器接口。视频显示器已停用,端口B已作初始准备;即将开始电路片初始化/存储器自动检测。第一个64DKRAM第3位故障。14测试存储器更新触发电路。电路片初始化/存储器处自动检测结束;8254计时器测试即将开始。第一个64DKRAM第4位故障。15测试开头64K的系统存储器。第2通道计时器测试了一半;8254第2通道计时器即将完成测试。第一个64DKRAM第5位故障。16建立8259所用的中断矢量表。第2通道计时器测试结束;8254第1通道计时器即将完成测试。第一个64DKRAM第6位故障。17调准视频输入/输出工作,若装有视频BIOS则启用。第1通道计时器测试结束;8254第0通道计时器即将完成测试。第一个64DKRAM第7位故障。18测试视频存储器,如果安装选用的视频BIOS通过,由可绕过。第0通道计时器测试结束;即将开始更新存储器。第一个64DKRAM第8位故障。19测试第1通道的中断控制器(8259)屏蔽位。已开始更新存储器,接着将完成存储器的更新。第一个64DKRAM第9位故障。1A测试第2通道的中断控制器(8259)屏蔽位。正在触发存储器更新线路,即将检查15微秒通/断时间。第一个64DKRAM第10位故障。1B测试CMOS电池电平。完成存储器更新时间30微秒测试;即将开始基本的64K存储器测试。第一个64DKRAM第11位故障。1C测试CMO...

1、当您付费下载文档后,您只拥有了使用权限,并不意味着购买了版权,文档只能用于自身使用,不得用于其他商业用途(如 [转卖]进行直接盈利或[编辑后售卖]进行间接盈利)。
2、本站所有内容均由合作方或网友上传,本站不对文档的完整性、权威性及其观点立场正确性做任何保证或承诺!文档内容仅供研究参考,付费前请自行鉴别。
3、如文档内容存在违规,或者侵犯商业秘密、侵犯著作权等,请点击“违规举报”。

碎片内容

电脑主板故障诊断卡代码大全

您可能关注的文档

确认删除?
VIP
微信客服
  • 扫码咨询
会员Q群
  • 会员专属群点击这里加入QQ群
客服邮箱
回到顶部