电脑桌面
添加小米粒文库到电脑桌面
安装后可以在桌面快捷访问

突破性领导力与实战管理VIP免费

突破性领导力与实战管理_第1页
1/7
突破性领导力与实战管理_第2页
2/7
突破性领导力与实战管理_第3页
3/7
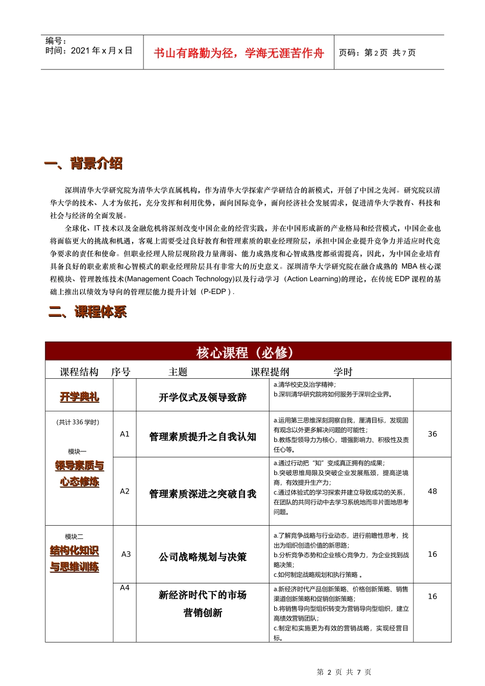
第1页共7页编号:时间:2021年x月x日书山有路勤为径,学海无涯苦作舟页码:第1页共7页突破性领导力与实战管理突破性领导力与实战管理高级研修班高级研修班以业绩为导向的管理能力提升计划以业绩为导向的管理能力提升计划(P-EDP)(P-EDP)融合融合MBAMBA核心模块、管理教练技术、行动学习法核心模块、管理教练技术、行动学习法((ActionLearningActionLearning))让管理者的学习与工作绩效改进相结合让管理者的学习与工作绩效改进相结合高投资回报率的现代企业管理问题解决方案高投资回报率的现代企业管理问题解决方案主办:深圳清华大学研究院主办:深圳清华大学研究院第2页共7页第1页共7页编号:时间:2021年x月x日书山有路勤为径,学海无涯苦作舟页码:第2页共7页一、背景介绍一、背景介绍深圳清华大学研究院为清华大学直属机构,作为清华大学探索产学研结合的新模式,开创了中国之先河。研究院以清华大学的技术、人才为依托,充分发挥和利用优势,面向国际竞争,面向经济社会发展需求,促进清华大学教育、科技和社会与经济的全面发展。全球化、IT技术以及金融危机将深刻改变中国企业的经营实践,并在中国形成新的产业格局和经营模式,中国企业也将面临更大的挑战和机遇,客观上需要受过良好教育和管理素质的职业经理阶层,承担中国企业提升竞争力并适应时代竞争要求的责任和使命。但职业经理人阶层现阶段力量薄弱、能力成熟度和心智成熟度都亟需提高,因此,为中国企业培育具备良好的职业素质和心智模式的职业经理阶层具有非常大的历史意义。深圳清华大学研究院在融合成熟的MBA核心课程模块、管理教练技术(ManagementCoachTechnology)以及行动学习(ActionLearning)的理论,在传统EDP课程的基础上推出以绩效为导向的管理层能力提升计划(P-EDP).二、课程体系二、课程体系核心课程(必修)课程结构序号主题课程提纲学时开学典礼开学典礼开学仪式及领导致辞a.清华校史及治学精神;b.深圳清华研究院将如何服务于深圳企业界。(共计336学时)模块一领导素质与领导素质与心态修炼心态修炼A1管理素质提升之自我认知a.运用第三思维深刻洞察自我,厘清目标,发现固有观念以外更多解决问题的可能性;b.教练型领导力为核心,增强影响力、积极性及责任心等。36A2管理素质深进之突破自我a.通过行动把“知”变成真正拥有的成果;b.突破思维局限及突破企业发展瓶颈,提高逆境商,有效提升生产力;c.通过体验式的学习探索并建立导致成功的关系,在团队的共同行动中去学习系统地而非片面地思考问题。48模块二结构化知识结构化知识与思维训练与思维训练A3公司战略规划与决策a.了解竞争战略与行业动态,进行前瞻性思考,找出为组织创造价值的新思路;b.分析竞争态势和企业核心竞争力,为企业找到战略决策;c.如何制定战略规划和执行策略。16A4新经济时代下的市场营销创新a.新经济时代产品创新策略、价格创新策略、销售渠道创新策略和促销创新策略;b.将销售导向型组织转变为营销导向型组织,建立高绩效营销团队;c.制定和实施更为有效的营销战略,实现经营目标。16第3页共7页第2页共7页编号:时间:2021年x月x日书山有路勤为径,学海无涯苦作舟页码:第3页共7页三.部分已授课师资三.部分已授课师资A5现代企业人力资源管理a.现代企业人力资源管理的基本功能规划;b.人才的选、用、育、留、裁、绩效考核薪酬设计;c.了解中国现代企业中所存在的人力资源主要问题。16模块二结构化知识结构化知识与思维训练与思维训练A6企业运营与供应链管理a.了解目前国际供应链的最新理念,和供应链管理为企业在利润追求上带来的变化;b.从案例出发告诉企业如何制定供应链战略,并能真正的为企业业务战略服务的目的。16A7财务思维与成本分析a.成本新理念—25个实用的成本控制新理念;b.挖掘财务信息—从资产负债表、利润表、现金流量表研究投融资信息;c.投融资决策—投融资信息识别、效果评析。16A8企业全局性管理思维训练(沙盘模拟)通过现场实际模拟企业运行,使受训者在主导“企业”各项经营管理活动的训练过程中体验得失,总结成败,进而领悟科学管理规律。24模块三综合管理综合管理技能训练技能训练课A9高绩效...

1、当您付费下载文档后,您只拥有了使用权限,并不意味着购买了版权,文档只能用于自身使用,不得用于其他商业用途(如 [转卖]进行直接盈利或[编辑后售卖]进行间接盈利)。
2、本站所有内容均由合作方或网友上传,本站不对文档的完整性、权威性及其观点立场正确性做任何保证或承诺!文档内容仅供研究参考,付费前请自行鉴别。
3、如文档内容存在违规,或者侵犯商业秘密、侵犯著作权等,请点击“违规举报”。

碎片内容

突破性领导力与实战管理

您可能关注的文档

确认删除?
VIP
微信客服
  • 扫码咨询
会员Q群
  • 会员专属群点击这里加入QQ群
客服邮箱
回到顶部