电脑桌面
添加小米粒文库到电脑桌面
安装后可以在桌面快捷访问

祛痘化妆品的配方设计及技术创新VIP免费

祛痘化妆品的配方设计及技术创新_第1页
1/7
祛痘化妆品的配方设计及技术创新_第2页
2/7
祛痘化妆品的配方设计及技术创新_第3页
3/7
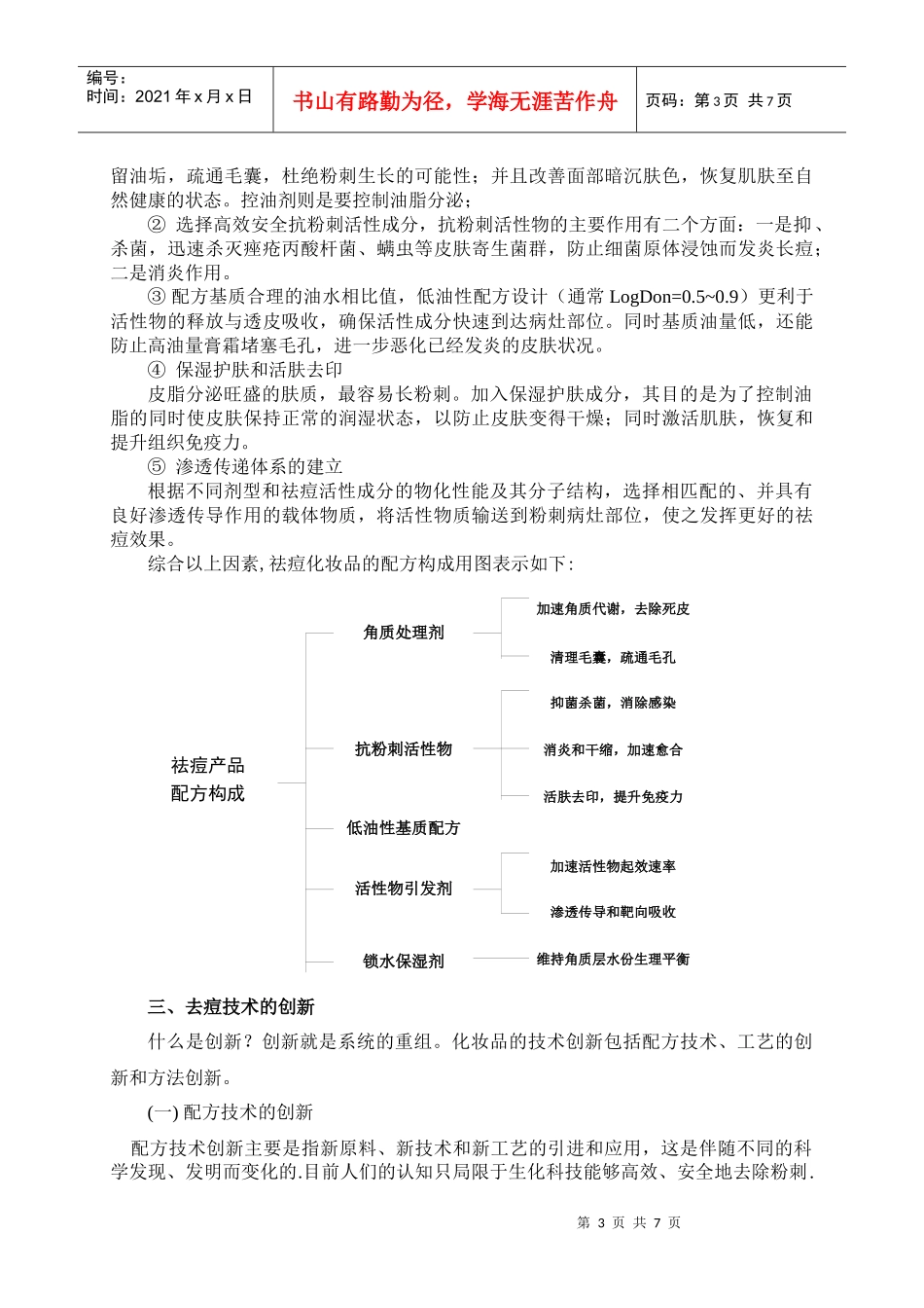
第1页共7页编号:时间:2021年x月x日书山有路勤为径,学海无涯苦作舟页码:第1页共7页祛痘产品配方设计及其创新广州捷诚化妆品技术研究所朱杰连粉刺,医学上称之为暗疮,因为多发于青春期,故又称为青春痘。粉刺是中青年男女脸上常见的皮肤疾患,因为它们大多是在脸上,所以它给人们造成的生理和心理的危害是很大的。由于粉刺对中青年人的种种危害以及中青年人的爱美之心,加上每个人几乎都有10年左右的青春期(整个青春期一般都会长痘痘),这就造就了很大的市场需求,众多的化妆品厂竞相开发,才出现目前市场上几百种乃至上千种的祛痘化妆品。一、祛痘化妆品的现状及其发展。为了提高祛痘化妆品的去痘功效,实实在在解决青年人的长痘问题,化妆品业内科技人员不懈努力,积极寻求各种祛痘活性物质,试图通过使用祛痘化妆品,实现青春无痘的梦想。应该说,前人的这些努力,的确解除了大部分青年人的长痘痘烦恼,同时也为我们今天进一步认识祛痘化妆品的技术原理提供很好的知识支持。但是,由于大多数的化妆品配方师或产品研发人员受企业产品开发理念的局限,加上对粉刺皮肤的生理病理认识不足,所以开发出来的产品还有一定的局限性,安全性和功效性还不尽人意。如何针对粉刺皮肤的生理病理特征,研发出高效又真正安全的祛痘类化妆品,仍然是产品研发人员有待努力的课题。纵览一下祛痘化妆品的技术文献,祛痘类化妆品的技术发展大致经历了三个阶段:第一阶段为七十年代之前,那时候主要采用硫磺、水杨酸和过氧化苯甲酰等化合物为主要祛痘活性物,硫磺有很好的杀菌能力,可以杀灭脸部的寄生菌群,控制细菌感染和炎症,减少粉刺形成;水杨酸有一定的去角质、疏通毛孔等功能;过氧化苯甲酰则强行将代谢角质“剥落”,减少毛囊堵塞,同样可以缓解粉刺生长。但是,用于这类活性物配制的化妆品有效率不高,副作用大,过敏多等,因此已不再使用;第二阶段为七十年代至20世纪末,这一阶段的祛痘技术主要借助于医学成果,采用抗生素或抗菌素物质,如甲硝唑、氯霉素等,再加入地塞米松抗过敏,这些药品对于消炎杀菌、抑制粉刺生长确实有效,但是这些抗生素、抗菌素和激素都是化妆品法中的禁用物质,其主要的副作用包括二个方面:一是长期使用会在人体皮肤生成抗体;二是皮肤过敏率较高(约为5~8/万),目前市面上绝大部分抗痘化妆品都是加入了这些药品。所以严格来说属违规产品或者是“不安全产品”;第三阶段是九十年代末期才出现的,采用安全性高、有效率高的生化物质作为抗痘活性物,它从改善皮肤角质层出发,建立有效的活性物传输系统,高效抑菌杀菌和智能平衡油脂等。采用科学的低油脂配方设计和革命性油脂质素调控科技,针对性地从粉刺皮肤的防痘、祛痘、养肤等关键环节实施科学的、系统的护理;智能调节肌肤新陈代谢,改善皮肤质素,根除粉刺生长环境,使粉刺皮肤得到全面的、安全的和有效的护理。是一种高效性、高安全性的跨时代产品。也是今后研究开发祛痘产荷尔蒙分泌旺盛毛囊角化亢奋毛孔堵塞面疱形成白头+黑头发炎(小粉刺)内皮增厚发炎、红肿P.Acne分泌物转为炎性物质第2页共7页第1页共7页荷尔蒙分泌旺盛毛囊角化亢奋毛孔堵塞面疱形成白头+黑头发炎(小粉刺)内皮增厚发炎、红肿去粉刺剂杀菌消炎,激活细胞,提升肌肤免疫力角质处理剂去除表层死皮,溶解毛囊油垢,疏通油脂通路P.Acne分泌物转为炎性物质杀菌消炎编号:时间:2021年x月x日书山有路勤为径,学海无涯苦作舟页码:第2页共7页品的方向。二、祛痘化妆品的配方设计医学告诉我们,人体皮肤生长粉刺,必须同时满足如下条件:1.毛囊角质化亢进,毛孔堵塞2.内皮增生,皮脂分泌旺盛3.p.acne等细菌的存在粉刺的发病机理可用简图描述如下:因此,祛痘化妆品的配方设计,必须针对上述长粉刺的条件及粉刺生长的各个环节,采取综合性、多因素协同才会收到较理想的效果。如下图所示:由上图可见,一个能有效去除粉刺或抑制粉刺生长的配方,必须同时考虑以下因素:①加入角质处理剂和控油成分,全面加速角质细胞代谢、剥落表层死皮,溶解滞角质处理剂加速角质代谢,去除死皮清理毛囊,疏通毛孔祛痘产品配方构成抑菌杀菌,消除感染...

1、当您付费下载文档后,您只拥有了使用权限,并不意味着购买了版权,文档只能用于自身使用,不得用于其他商业用途(如 [转卖]进行直接盈利或[编辑后售卖]进行间接盈利)。
2、本站所有内容均由合作方或网友上传,本站不对文档的完整性、权威性及其观点立场正确性做任何保证或承诺!文档内容仅供研究参考,付费前请自行鉴别。
3、如文档内容存在违规,或者侵犯商业秘密、侵犯著作权等,请点击“违规举报”。

碎片内容

祛痘化妆品的配方设计及技术创新

您可能关注的文档

确认删除?
VIP
微信客服
  • 扫码咨询
会员Q群
  • 会员专属群点击这里加入QQ群
客服邮箱
回到顶部