电脑桌面
添加小米粒文库到电脑桌面
安装后可以在桌面快捷访问

纯水系统操作规程介绍VIP免费

纯水系统操作规程介绍_第1页
1/8
纯水系统操作规程介绍_第2页
2/8
纯水系统操作规程介绍_第3页
3/8
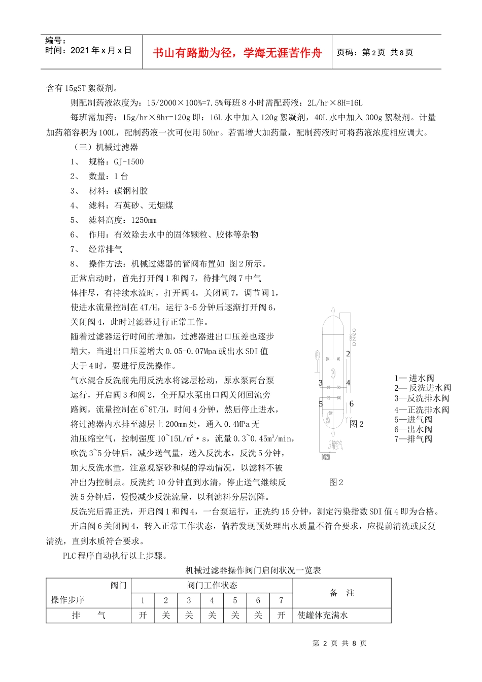
纯水系统操作规程一、概述预过滤+反渗透+EDI工艺制取玻璃冲洗用纯水系统将市政自来水用预过滤+反渗透+EDI工艺进行处理,产水电阻率≥5MΩ·cm,自动控制。二、处理子系统(一)原水泵1、型号:CDL16-302、数量:2台3、作用:将原水增压后输送到下道工序。4、操作:原水泵起动前首先检查进水压力是否正常,确认正常后全开泵入口阀门,微开泵出口阀门,待泵内灌满水后启动电机,然后缓慢打开出口阀门向下道工序送水。通过调节出口阀门,使出水流量为1T/H左右。出水口设置回流旁路,当出水口压力过高时,能缓和管网压力,原水箱低液位保护开关与泵联动,防止水泵空转烧坏电机。(二)加药装置1、规格:X152、数量:1台3、絮凝剂加药装置作用:为适应原水的水质变化,通过该加药装置向水中投加ST絮凝剂,破坏水中胶体分子的电荷稳定性,絮凝水中有机和无机等胶体物质,从而使得固体颗粒及胶体分子通过机械过滤器后得以彻底去除,以充分保证澄清合格的原水进入下一道工序。加药量计算:加药量的大小根据水质的情况而定,一般加药量越小越好。对于反渗透进水条件而言,要求预处理后加药量为1ppm。例:设加药量为1ppm,即每吨水加药1g,每小时处理水量为15吨。则:每小时需加药:1×15=15g/hr假设计量泵注入量刻度调至2L/hr,可知每小时注入2L药液中第2页共8页23456编号:时间:2021年x月x日书山有路勤为径,学海无涯苦作舟页码:第2页共8页含有15gST絮凝剂。则配制药液浓度为:15/2000×100%=7.5%每班8小时需配药液:2L/hr×8H=16L每班需加药:15g/hr×8hr=120g即:16L水中加入120g絮凝剂,40L水中加入300g絮凝剂。计量加药箱容积为100L,配制药液一次可使用50hr。若需增大加药量,配制药液时可将药液浓度相应调大。(三)机械过滤器1、规格:GJ-15002、数量:1台3、材料:碳钢衬胶4、滤料:石英砂、无烟煤5、滤料高度:1250mm6、作用:有效除去水中的固体颗粒、胶体等杂物7、经常排气8、操作方法:机械过滤器的管阀布置如图2所示。正常启动时,首先打开阀1和阀7,待排气阀7中气体排尽,有持续水流时,打开阀4,关闭阀7,调节阀1,使进水流量控制在4T/H,运行3-5分钟后逐渐打开阀6,关闭阀4,此时过滤器进行正常工作。随着过滤器运行时间的增加,过滤器进出口压差也逐步增大,当进出口压差增大0.05-0.07Mpa或出水SDI值大于4时,要进行反洗操作。气水混合反洗前先用反洗水将滤层松动,原水泵两台泵运行,开启阀3和阀2,全开原水泵出口阀关闭回流旁路阀,流量控制在6~8T/H,时间4分钟,然后停止进水,将过滤器内水排至滤层上200mm处,通入0.4MPa无图2油压缩空气,控制强度10~15L/m2·s,流量0.3~0.45m3/min,吹洗3~5分钟后,减少送气量,送入反洗水,反洗5分钟,加大反洗水量,注意观察砂和煤的浮动情况,以滤料不被冲出为控制点。反洗约10分钟直到水清,停止送气继续反图2洗5分钟后,慢慢减少反洗流量,以利滤料分层沉降。反洗完后需正洗,开启阀1和阀4,一台泵运行,正洗约15分钟,测定污染指数SDI值4即为合格。开启阀6关闭阀4,转入正常工作状态,倘若发现预处理出水质量不符合要求,应提前清洗或反复清洗,直到水质符合要求。PLC程序自动执行以上步骤。机械过滤器操作阀门启闭状况一览表阀门操作步序阀门工作状态备注1234567排气开关关关关关开使罐体充满水1—进水阀2—反洗进水阀3—反洗排水阀4—正洗排水阀5—进气阀6—出水阀7—排气阀第3页共8页第2页共8页编号:时间:2021年x月x日书山有路勤为径,学海无涯苦作舟页码:第3页共8页排污开关关开关关关3~5min运行开关关关关开关压差低于预定值反洗松层关开开关关关关6~8T/H,5min放水关关关开关关开降至滤层上200mm空气擦洗关开关关开关开3~5min水力擦洗关开开关关关关5min水力分层关开开关关关关流量缓慢下降正洗开关关开关关关15T/H(四)活性炭过滤器1、规格:GH-14002、数量:1台3、材料:碳钢衬胶4、滤料:椰壳活性炭5、滤料高度:1250mm6、作用:吸咐水中的有机物、微生物等杂质,降低原水的COD(化学耗氧量),吸附水中的游离余氯,去除水中的异味。7、操作方法:同机械过滤器,但正常运行后,反洗次数相对机械滤器要少。8、...

1、当您付费下载文档后,您只拥有了使用权限,并不意味着购买了版权,文档只能用于自身使用,不得用于其他商业用途(如 [转卖]进行直接盈利或[编辑后售卖]进行间接盈利)。
2、本站所有内容均由合作方或网友上传,本站不对文档的完整性、权威性及其观点立场正确性做任何保证或承诺!文档内容仅供研究参考,付费前请自行鉴别。
3、如文档内容存在违规,或者侵犯商业秘密、侵犯著作权等,请点击“违规举报”。

碎片内容

纯水系统操作规程介绍

确认删除?
VIP
微信客服
  • 扫码咨询
会员Q群
  • 会员专属群点击这里加入QQ群
客服邮箱
回到顶部