电脑桌面
添加小米粒文库到电脑桌面
安装后可以在桌面快捷访问

粘胶纤维行业深度调研与投资前景评估报告VIP免费

粘胶纤维行业深度调研与投资前景评估报告_第1页
1/21
粘胶纤维行业深度调研与投资前景评估报告_第2页
2/21
粘胶纤维行业深度调研与投资前景评估报告_第3页
3/21
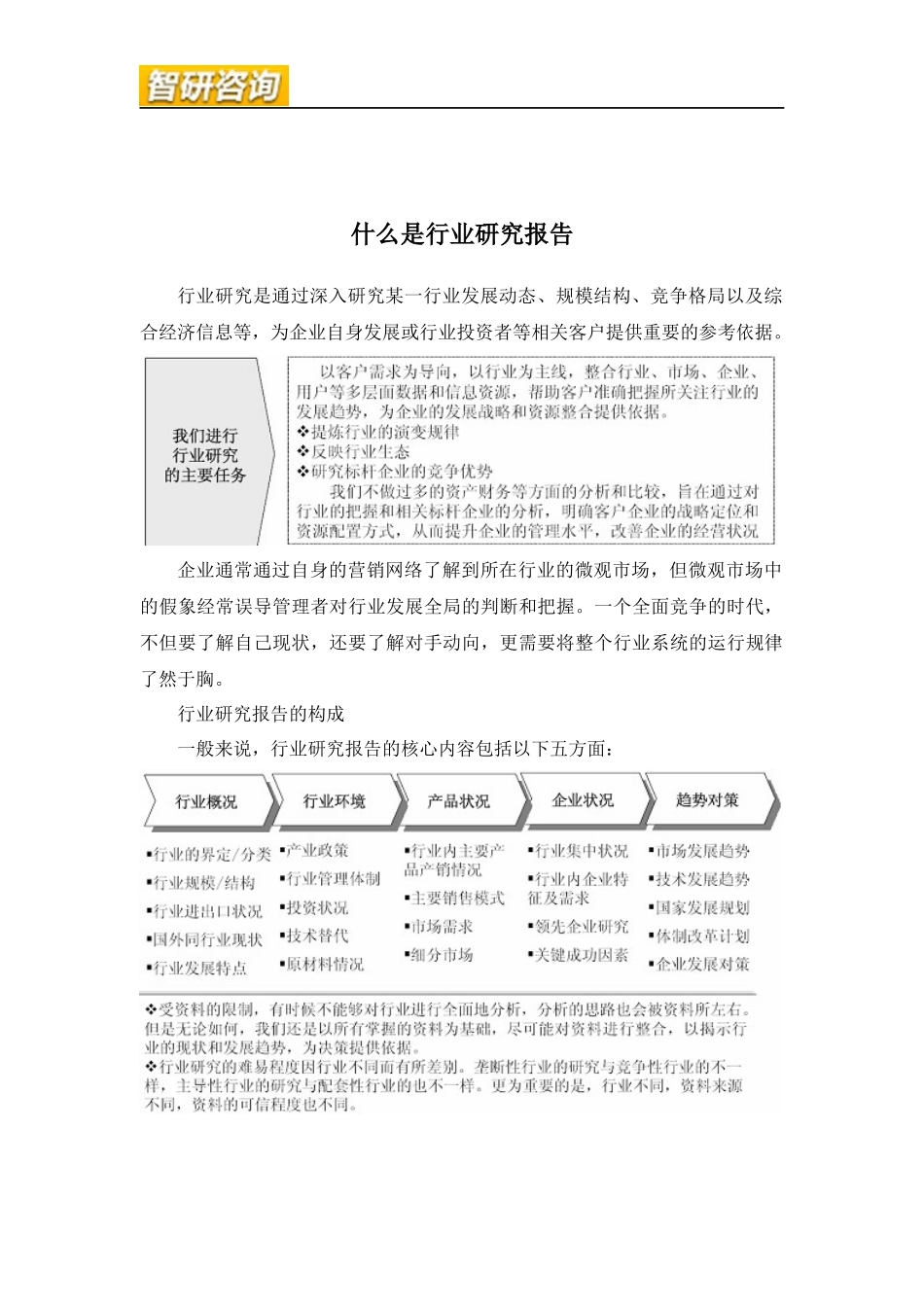
粘胶纤维什么是行业研究报告行业研究是通过深入研究某一行业发展动态、规模结构、竞争格局以及综合经济信息等,为企业自身发展或行业投资者等相关客户提供重要的参考依据。企业通常通过自身的营销网络了解到所在行业的微观市场,但微观市场中的假象经常误导管理者对行业发展全局的判断和把握。一个全面竞争的时代,不但要了解自己现状,还要了解对手动向,更需要将整个行业系统的运行规律了然于胸。行业研究报告的构成一般来说,行业研究报告的核心内容包括以下五方面:行业研究的目的及主要任务行业研究是进行资源整合的前提和基础。对企业而言,发展战略的制定通常由三部分构成:外部的行业研究、内部的企业资源评估以及基于两者之上的战略制定和设计。行业与企业之间的关系是面和点的关系,行业的规模和发展趋势决定了企业的成长空间;企业的发展永远必须遵循行业的经营特征和规律。行业研究的主要任务:解释行业本身所处的发展阶段及其在国民经济中的地位分析影响行业的各种因素以及判断对行业影响的力度预测并引导行业的未来发展趋势判断行业投资价值揭示行业投资风险为投资者提供依据2014-2020年中国粘胶纤维行业深度调研与投资前景评估报告【出版日期】2014年【交付方式】Email电子版/特快专递【价格】纸介版:7000元电子版:7200元纸介+电子:7500元【订购电话】400-600-8596010-86825756传真:010-60343813【报告链接】报告目录第一章粘胶纤维产品概要第一节产品简介一、粘胶纤维定义二、性质三、产品分类第二节国内外粘胶纤维发展历程及趋势一、世界粘胶纤维发展历程及趋势二、对我国粘胶纤维发展历史的回顾三、我国粘胶纤维的未来第二章生产工艺简介第一节生产技术现状一生产方法二浆粕的生产过程介绍三加工和后处理四根据不同工艺可以生产以下不同类型的第二节生产技术未来研究和发展趋势一、LyocelI纤维二、Lyocell纤维的性能三、原纤化原理四、二次原纤化第三章粘胶纤维国内外市场运行综述第一节市场状况分析及预测一、国内外经济对市场影响现状二、国内外粘胶纤维行业发展现状第四章国外粘胶纤维生产消费情况分析第一节国外粘胶纤维生产总体情况一、世界粘胶纤维产能情况分析二、再度增加的世界粘胶短纤维生产第二节国外粘胶纤维消费总体情况一、2008-2014年世界纤维供应与生产情况回顾第三节国外粘胶纤维主要生产企业一、英国Courtaulds和德国AKZO公司(现合并为Acordis)二、奥地利Lenzing—Lyocell公司三、美国Weyerhaeuser公司四、英国CarringtonCareer&Workwear公司五、AcelonChemicals&Fiber公司六、印度AdityaBirla第五章粘胶纤维国内市场供应现状第一节粘胶纤维国内产能情况分析一、2006-2014年国内粘胶纤维产能现状12006-2014年国内粘胶短纤总产能情况22006-2014年国内粘胶纤维主要生产企业产能、业绩情况二、2014-2020年新增产能情况第二节国内粘胶纤维产量现状一、2012-2014年中国粘胶纤维总体产量分析二、2012-2014年中国粘胶纤维主要生产企业产量分析12012年中国粘胶纤维主要生产企业产量情况22013年中国粘胶纤维主要生产企业产量情况32014年中国粘胶纤维主要生产企业产量情况三、2012-2014年国内粘胶纤维分省份产量排名情况分析12012年分省份产量情况22013年分省份情况分析32014年分省份产量情况分析四、国内粘胶纤维分产品产量情况第六章粘胶纤维国内外市场需求现状第一节国内粘胶纤维消费现状一、2013-2014年中国粘胶纤维需求现状二、国内消费者对粘胶纤维的认知进展三、新乡化纤、山东海龙受益明显四、出口依然保持旺盛,部分消化新增产能的影响第二节粘胶纤维行业替代产品分析一、替代产品棉纤维性能二、2013-2014年中国国内棉花产量情况三、2013-2014年棉花价格情况第三节国内外粘胶纤维拟建及在建项目统计第七章粘胶纤维国内外进出口贸易现状第一节国内外粘胶纤维贸易价格走势现状一、粘胶纤维进出口贸易现状二、2010-2013年粘胶纤维国内市场价格走势分析1、2013-2014年粘胶纤维价格现状分析2、2014-2020年国内粘胶纤维市场价格走势预测第二节国内粘胶纤维进出口贸易统计分析一、2012-2014年粘胶纤维进口统计分析1、2012-2014年粘胶纤维进口数量...

1、当您付费下载文档后,您只拥有了使用权限,并不意味着购买了版权,文档只能用于自身使用,不得用于其他商业用途(如 [转卖]进行直接盈利或[编辑后售卖]进行间接盈利)。
2、本站所有内容均由合作方或网友上传,本站不对文档的完整性、权威性及其观点立场正确性做任何保证或承诺!文档内容仅供研究参考,付费前请自行鉴别。
3、如文档内容存在违规,或者侵犯商业秘密、侵犯著作权等,请点击“违规举报”。

碎片内容

粘胶纤维行业深度调研与投资前景评估报告

您可能关注的文档

确认删除?
VIP
微信客服
  • 扫码咨询
会员Q群
  • 会员专属群点击这里加入QQ群
客服邮箱
回到顶部