电脑桌面
添加小米粒文库到电脑桌面
安装后可以在桌面快捷访问

网站+供应商技术开发文档VIP免费

网站+供应商技术开发文档_第1页
1/7
网站+供应商技术开发文档_第2页
2/7
网站+供应商技术开发文档_第3页
3/7
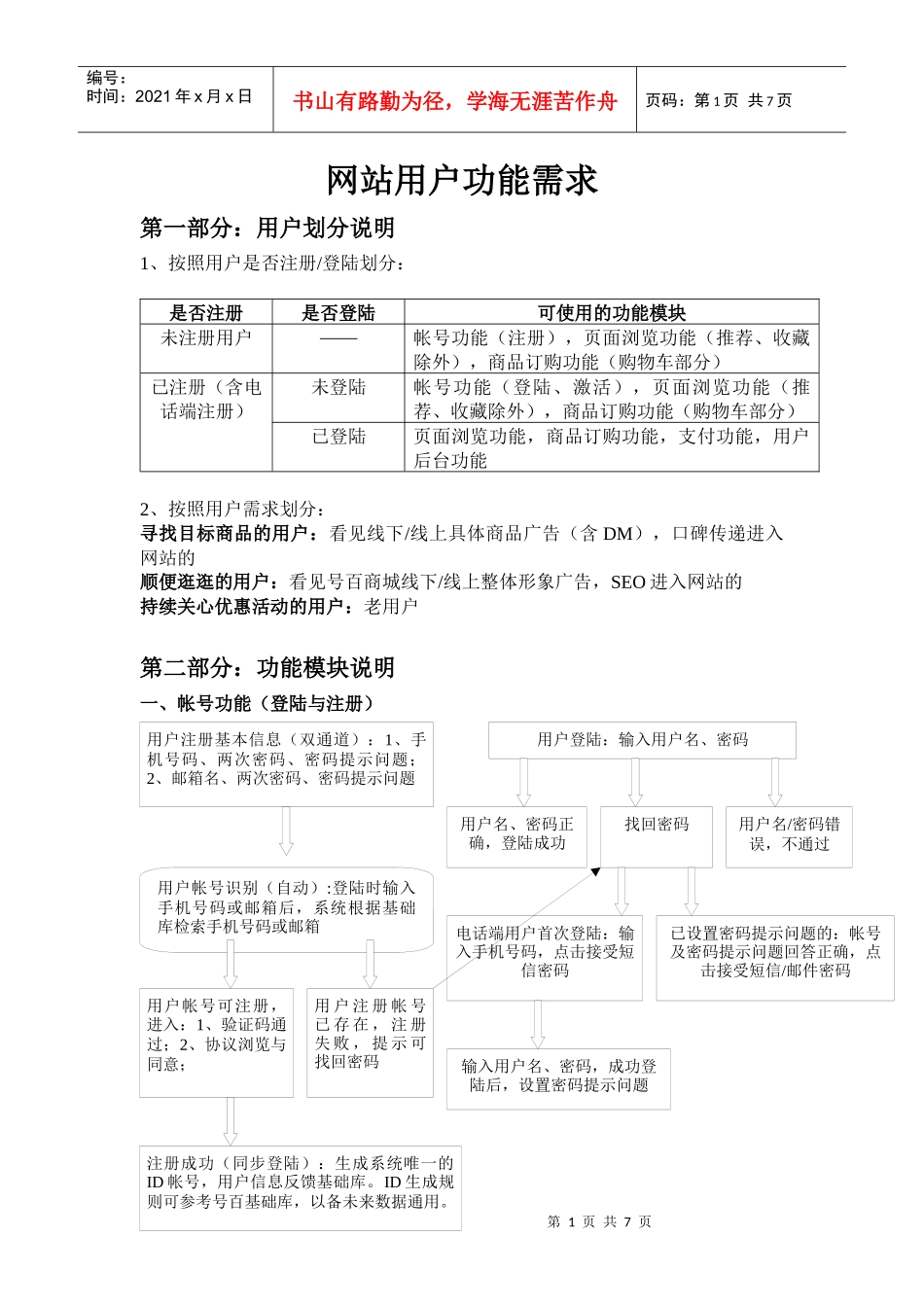
第1页共7页编号:时间:2021年x月x日书山有路勤为径,学海无涯苦作舟页码:第1页共7页网站用户功能需求第一部分:用户划分说明1、按照用户是否注册/登陆划分:是否注册是否登陆可使用的功能模块未注册用户——帐号功能(注册),页面浏览功能(推荐、收藏除外),商品订购功能(购物车部分)已注册(含电话端注册)未登陆帐号功能(登陆、激活),页面浏览功能(推荐、收藏除外),商品订购功能(购物车部分)已登陆页面浏览功能,商品订购功能,支付功能,用户后台功能2、按照用户需求划分:寻找目标商品的用户:看见线下/线上具体商品广告(含DM),口碑传递进入网站的顺便逛逛的用户:看见号百商城线下/线上整体形象广告,SEO进入网站的持续关心优惠活动的用户:老用户第二部分:功能模块说明一、帐号功能(登陆与注册)用户注册基本信息(双通道):1、手机号码、两次密码、密码提示问题;2、邮箱名、两次密码、密码提示问题用户帐号识别(自动):登陆时输入手机号码或邮箱后,系统根据基础库检索手机号码或邮箱用户帐号可注册,进入:1、验证码通过;2、协议浏览与同意;用户注册帐号已存在,注册失败,提示可找回密码用户登陆:输入用户名、密码用户名、密码正确,登陆成功用户名/密码错误,不通过找回密码电话端用户首次登陆:输入手机号码,点击接受短信密码已设置密码提示问题的:帐号及密码提示问题回答正确,点击接受短信/邮件密码输入用户名、密码,成功登陆后,设置密码提示问题注册成功(同步登陆):生成系统唯一的ID帐号,用户信息反馈基础库。ID生成规则可参考号百基础库,以备未来数据通用。第2页共7页第1页共7页编号:时间:2021年x月x日书山有路勤为径,学海无涯苦作舟页码:第2页共7页补充说明:1、界面上可为电话端用户设置醒目的登陆通道,须先找回密码,再登陆。2、用户帐号激活功能(激活功能不影响正常登陆):注册后,系统发送短信/邮件,用户回复短信/点击邮件链接激活(激活状态可作为“获取号百商城积分”的必要条件),如果系统短信/邮件发送失败或长期未激活,用户登陆后站内信提示“请继续激活”,点击获取“短信/邮件”,如果手机号码/邮箱无效,用户可在后台更改,继续激活。二、页面浏览功能1、首页①寻找目标商品的用户的需求(看见线下商品广告进来的):1、纵向三级分类导航;2、横向产品专区导航提示;3、搜索可按关键字、拼音等方式(全站各类页面跟随)②随便逛逛的用户的需求(SEO进来的)各类推荐:热门、新品、特价、积分商品(号百商城积分暂不开放),各种活动广告,网站投票调查活动③关心优惠活动的用户的需求(老用户)促销活动专区及各种活动广告2、商品/活动分类页①商品寻找需求1、二级详细分类导航;2、可按照品牌/规格/价位区间及其他商品属性进行分类;3、按销量/点击率/价格/上架时间进行排序②营销需求1、商品列表顺序可按照销量/点击率/价格/上架自动设置,后台亦可手动推送;2、各种图片广告3、商品/活动信息页①查询协助功能1、二级详细分类导航;2、您之前浏览的商品记录②营销功能1、关注本商品的人还关注了……;2、你是不是喜欢……;3、图片广告③查看内容商品基础信息(含买赠积分信息,暂不开放)、图片、活动信息,配送政策,售后政策,部分政策亦可在底部FAQ统一标注。④推荐商品第3页共7页第2页共7页编号:时间:2021年x月x日书山有路勤为径,学海无涯苦作舟页码:第3页共7页按格式提交称谓、邮址、留言(须登陆)⑤收藏商品及变价通知(自动发送到站内信)(须登陆)⑥选择订购商品的数量及规格(如颜色、尺码等)4、BBS专区浏览/发言(须登陆)三、商品订购功能1、购物车操作①提交商品至购物车(暂开通未登陆也能执行本功能)②购物车内容操作1、更改购物车内同一商品的数量;2、删除购物车内商品;3、配合买赠、满就减、满就打折等优惠活动,可对赠品、优惠价格、折扣等信息进一步明确。③提交购物车商品内容,至订单页面2、订单生成操作(提交购物车后)①填写收货人信息(可选可添加),地址可选(如地址超出可选范围选,留手动通道,运费预收),自动显示运费信息②填写发票信息(可选)、最佳送货时...

1、当您付费下载文档后,您只拥有了使用权限,并不意味着购买了版权,文档只能用于自身使用,不得用于其他商业用途(如 [转卖]进行直接盈利或[编辑后售卖]进行间接盈利)。
2、本站所有内容均由合作方或网友上传,本站不对文档的完整性、权威性及其观点立场正确性做任何保证或承诺!文档内容仅供研究参考,付费前请自行鉴别。
3、如文档内容存在违规,或者侵犯商业秘密、侵犯著作权等,请点击“违规举报”。

碎片内容

网站+供应商技术开发文档

您可能关注的文档

确认删除?
VIP
微信客服
  • 扫码咨询
会员Q群
  • 会员专属群点击这里加入QQ群
客服邮箱
回到顶部