电脑桌面
添加小米粒文库到电脑桌面
安装后可以在桌面快捷访问

美的公司干部绩效考核管理准则VIP免费

美的公司干部绩效考核管理准则_第1页
1/12
美的公司干部绩效考核管理准则_第2页
2/12
美的公司干部绩效考核管理准则_第3页
3/12
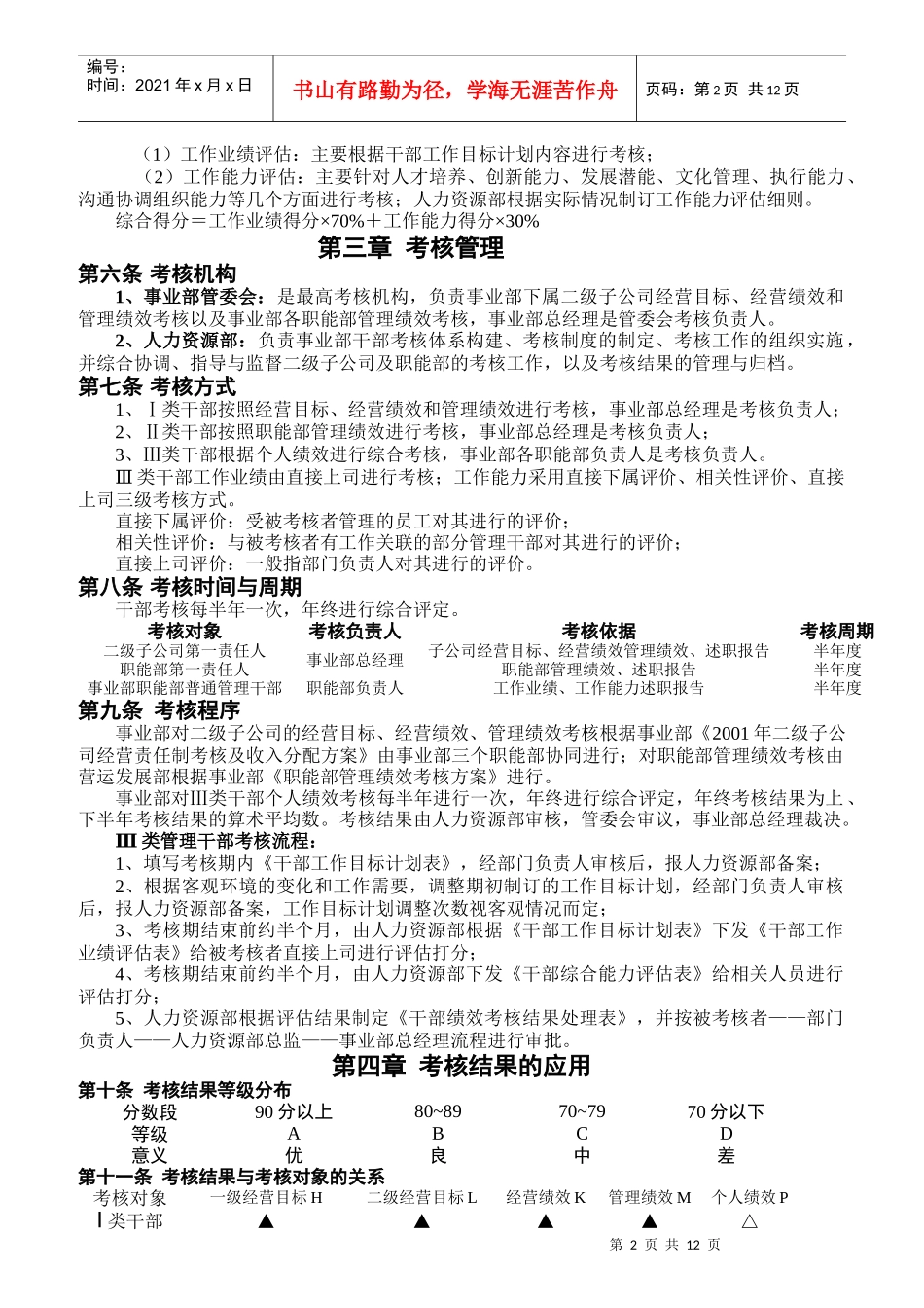
第1页共12页编号:时间:2021年x月x日书山有路勤为径,学海无涯苦作舟页码:第1页共12页广东美的集团空调事业部文件美冷字[2001]09号签发人:方洪波干部绩效考核管理办法第一章总则第一条目的为进一步建立和完善事业部的绩效考核体系和激励约束机制,对中高层干部的价值创造过程及结果进行客观、公正的评价,并通过此评价合理地进行价值分配,促进中高层干部与事业部共同发展,特制定本办法。第二条原则干部考核必须坚持公平、公正、公开的原则,严格依据价值创造的结果(业绩)和价值创造过程中的表现,实现干部的薪资、效益分红、职位升降与考核结果紧密结合。第三条适用范围本办法适用于事业部本部各类管理干部和二级子公司第一责任人。二级子公司可参照事业部考核办法制定各单位内部干部考核办法并自行组织实施(二级子公司财务负责人统一由事业部财务管理部进行考核)。第二章考核体系第四条考核对象Ⅰ类:二级子公司第一责任人;Ⅱ类:事业部职能部第一责任人;Ⅲ类:事业部职能部普通管理干部;第五条考核内容事业部干部绩效考核以业绩和能力为导向,主要包括:1、事业部下属二级子公司经营目标、经营绩效和管理绩效考核;2、事业部各职能部部门管理绩效考核;注:具体参见事业部《2001年二级子公司经营责任制考核及收入分配方案》和《事业部职能部管理绩效考核方案》3、干部个人绩效考核,具体包括以下两方面内容:第2页共12页第1页共12页编号:时间:2021年x月x日书山有路勤为径,学海无涯苦作舟页码:第2页共12页(1)工作业绩评估:主要根据干部工作目标计划内容进行考核;(2)工作能力评估:主要针对人才培养、创新能力、发展潜能、文化管理、执行能力、沟通协调组织能力等几个方面进行考核;人力资源部根据实际情况制订工作能力评估细则。综合得分=工作业绩得分×70%+工作能力得分×30%第三章考核管理第六条考核机构1、事业部管委会:是最高考核机构,负责事业部下属二级子公司经营目标、经营绩效和管理绩效考核以及事业部各职能部管理绩效考核,事业部总经理是管委会考核负责人。2、人力资源部:负责事业部干部考核体系构建、考核制度的制定、考核工作的组织实施,并综合协调、指导与监督二级子公司及职能部的考核工作,以及考核结果的管理与归档。第七条考核方式1、Ⅰ类干部按照经营目标、经营绩效和管理绩效进行考核,事业部总经理是考核负责人;2、Ⅱ类干部按照职能部管理绩效进行考核,事业部总经理是考核负责人;3、Ⅲ类干部根据个人绩效进行综合考核,事业部各职能部负责人是考核负责人。Ⅲ类干部工作业绩由直接上司进行考核;工作能力采用直接下属评价、相关性评价、直接上司三级考核方式。直接下属评价:受被考核者管理的员工对其进行的评价;相关性评价:与被考核者有工作关联的部分管理干部对其进行的评价;直接上司评价:一般指部门负责人对其进行的评价。第八条考核时间与周期干部考核每半年一次,年终进行综合评定。考核对象考核负责人考核依据考核周期二级子公司第一责任人事业部总经理子公司经营目标、经营绩效管理绩效、述职报告半年度职能部第一责任人职能部管理绩效、述职报告半年度事业部职能部普通管理干部职能部负责人工作业绩、工作能力述职报告半年度第九条考核程序事业部对二级子公司的经营目标、经营绩效、管理绩效考核根据事业部《2001年二级子公司经营责任制考核及收入分配方案》由事业部三个职能部协同进行;对职能部管理绩效考核由营运发展部根据事业部《职能部管理绩效考核方案》进行。事业部对Ⅲ类干部个人绩效考核每半年进行一次,年终进行综合评定,年终考核结果为上、下半年考核结果的算术平均数。考核结果由人力资源部审核,管委会审议,事业部总经理裁决。Ⅲ类管理干部考核流程:1、填写考核期内《干部工作目标计划表》,经部门负责人审核后,报人力资源部备案;2、根据客观环境的变化和工作需要,调整期初制订的工作目标计划,经部门负责人审核后,报人力资源部备案,工作目标计划调整次数视客观情况而定;3、考核期结束前约半个月,由人力资源部根据《干部工作目标计划表》下发《干部工作业绩评估表》给被考核者直接上司进...

1、当您付费下载文档后,您只拥有了使用权限,并不意味着购买了版权,文档只能用于自身使用,不得用于其他商业用途(如 [转卖]进行直接盈利或[编辑后售卖]进行间接盈利)。
2、本站所有内容均由合作方或网友上传,本站不对文档的完整性、权威性及其观点立场正确性做任何保证或承诺!文档内容仅供研究参考,付费前请自行鉴别。
3、如文档内容存在违规,或者侵犯商业秘密、侵犯著作权等,请点击“违规举报”。

碎片内容

美的公司干部绩效考核管理准则

确认删除?
VIP
微信客服
  • 扫码咨询
会员Q群
  • 会员专属群点击这里加入QQ群
客服邮箱
回到顶部