电脑桌面
添加小米粒文库到电脑桌面
安装后可以在桌面快捷访问

试谈物流管理本科专业培养方案VIP免费

试谈物流管理本科专业培养方案_第1页
1/10
试谈物流管理本科专业培养方案_第2页
2/10
试谈物流管理本科专业培养方案_第3页
3/10
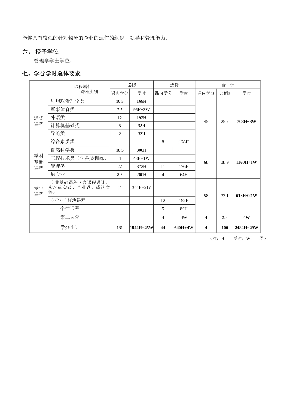
更多资料请访问.(.....)更多企业学院:...../Shop/《中小企业管理全能版》183套讲座+89700份资料...../Shop/40.shtml《总经理、高层管理》49套讲座+16388份资料...../Shop/38.shtml《中层管理学院》46套讲座+6020份资料...../Shop/39.shtml《国学智慧、易经》46套讲座...../Shop/41.shtml《人力资源学院》56套讲座+27123份资料...../Shop/44.shtml《各阶段员工培训学院》77套讲座+324份资料...../Shop/49.shtml《员工管理企业学院》67套讲座+8720份资料...../Shop/42.shtml《工厂生产管理学院》52套讲座+13920份资料...../Shop/43.shtml《财务管理学院》53套讲座+17945份资料...../Shop/45.shtml《销售经理学院》56套讲座+14350份资料...../Shop/46.shtml《销售人员培训学院》72套讲座+4879份资料...../Shop/47.shtml物流管理本科专业(2+2)培养方案执行院(系)管理学院2008年入学适用四年制本科生一、专业设置简介物流管理专业隶属于工商管理一级学科,是一门应用性较强的学科,以管理学、经济学、运筹学和信息管此资料来自:.(....)联系电话:020-.值班手机:提供50万份管理资料下载3万集企业管理资料下载1300GB高清管理讲座硬盘拷贝理学等为基础,侧重于物流规划、运输配送、供应链、仓储等理论与应用研究。物流管理专业师资力量雄厚,共有专业教师23人,其中,教授、博士生导师4人,副教授11人,讲师8人;近年来承担多项国家、部省市、大型企业物流咨询与规划项目;建有物流管理实验室和本科生物流实习基地;是国内率先开展物流管理专业硕士、博士培养的院校之一,已有的四届毕业生深受社会欢迎。二、培养目标及要求培养目标:本专业培养适应社会主义市场经济发展需要,德智体美劳全面发展,具有较高的英语水平和计算机应用能力,具备企业管理、物流管理、经济、法律、国际商务等方面的知识,具备熟练运用现代物流管理与研究所必要的分析方法和工具解决实际问题的能力,能在大型工商企业集团、商贸和物流企业从事企业管理、物流管理、物流系统分析、规划与设计等工作,在政府部门从事社会和工业区物流规划和业务管理等相关工作,在高校和科研机构从事企业管理、物流管理等教学与研究工作的高级专门人才。培养要求:本专业学生须系统学习管理科学、经济科学及系统科学等基础知识,熟练掌握计算机基本操作技能,具有较强的语言与文字表达、人际沟通、组织协调及领导的基本能力;受到物流管理方面的方法与技巧的基本训练,掌握物流管理的定性、定量分析方法和业务技能;熟悉与物流管理有关的方针、政策及法规;具有分析和解决物流管理问题的基本能力。毕业生应获得的知识和达到的能力:1.具有较扎实的管理科学和自然科学基础,较好的人文、艺术和社会科学基础,较强的语言文字表达能力;2.较系统地掌握本专业领域宽广的技术理论基础知识;3.学会运用实证研究、调查研究、定性和定量分析、文献检索等研究方法;4.具有本专业领域内某个专业方向所必要的专业知识,了解其科学前沿及发展趋势;5.具有初步的科学研究、科技开发及组织管理能力;6.具有较强的自学能力和创新意识;7.通过学校外语四级考试;8.计算机能力必须通过学校统一组织的计算机能力一、二级考试;9.必须达到本培养计划规定的总学分要求、各类学分要求和基本能力要求。三、主干学科1.管理科学与工程2.工商管理四、课程体系及课程修读要求课程体系分为五大类:通识教育课程、学科基础课程、专业课程、个性课程和第二课堂。通识教育课程分为六类,即思想政治理论类、军事体育类、外语类、计算机基础类、导论类和综合素质类,要求修读45学分;学科基础课程分为三类,即自然科学类、工程技术类(含各类训练)和经济管理类(管理大类课程),要求修读68学分;专业课程分为专业基础课程(含课程设计、实习或实践、毕业设计或论文等)和专业方向模块课程两类,要求修读53学分;个性课程要求修读5学分。第二课堂要求修读4学分。五、所含专业方向及特色使学生掌握企业运作的基本规律与原理,具有扎实的物流管理研究能力,并能够运用此能力甄别企业所面临的物流管理与运作的问题、进行研究、提出策略或战略性建议;在掌握...

1、当您付费下载文档后,您只拥有了使用权限,并不意味着购买了版权,文档只能用于自身使用,不得用于其他商业用途(如 [转卖]进行直接盈利或[编辑后售卖]进行间接盈利)。
2、本站所有内容均由合作方或网友上传,本站不对文档的完整性、权威性及其观点立场正确性做任何保证或承诺!文档内容仅供研究参考,付费前请自行鉴别。
3、如文档内容存在违规,或者侵犯商业秘密、侵犯著作权等,请点击“违规举报”。

碎片内容

试谈物流管理本科专业培养方案

您可能关注的文档

确认删除?
VIP
微信客服
  • 扫码咨询
会员Q群
  • 会员专属群点击这里加入QQ群
客服邮箱
回到顶部