电脑桌面
添加小米粒文库到电脑桌面
安装后可以在桌面快捷访问

货币政策结构调整的行业非对称效应分析VIP免费

货币政策结构调整的行业非对称效应分析_第1页
1/12
货币政策结构调整的行业非对称效应分析_第2页
2/12
货币政策结构调整的行业非对称效应分析_第3页
3/12
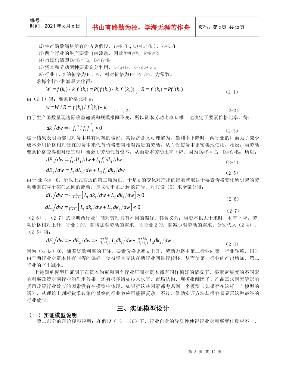
第1页共12页编号:时间:2021年x月x日书山有路勤为径,学海无涯苦作舟页码:第1页共12页货币政策结构调整的行业非对称效应分析——基于中国货币政策的实证研究金永军陈柳钦(南开大学经济学院,天津,300071)(天津社会科学院,天津,300061)[作者简介]:金永军(1979年—),男,浙江省青田县人,南开大学经济学院博士研究生,研究方向:金融理论、货币政策;陈柳钦(1969年——),男,湖南邵东县人,经济学硕士,天津社会科学院教授,主要研究方向:产业经济、城市经济、金融理论。[联系地址:天津市河西区宾西路西园西里39—501#(300061)陈柳钦收,联系电话为:022—88296020,13174885276。][内容摘要]:本文从基于要素密集度不同的两部门例子出发,说明了由于行业自身的异质性,每个行业对同一货币政策冲击的反应各异。接着利用E-G两步法、ADL模型和基于VAR模型的脉冲响应函数分析1995年后中国六个行业对货币政策冲击的反应。结果显示第一、二产业、房地产业对利率政策冲击反应明显,第三产业、餐饮业和批发贸易零售业反应较小。在此基础上简单分析了造成行业反应不同的原因并给出相关的政策建议。[关键词]:货币政策;行业效应;利率;脉冲响应函数;Industries’AsymmetricalEffectsofMonetaryPolicyinChina——demonstrationstudybasingonChineseMonetaryPolicyJinYong-jun(CollegeofEconomics,NankaiUniversity,Tianjin,300071)ChenLiu-qin(TianjinAcademyofSocialScience,Tianjin,300191)Abstract:Thispaperfirstlydocumentsasimpletheoreticalexamplefocusingononecharacterofindustries:factorintensityandprovesthatmonetarypolicyhasdifferenteffectsacrossindustries,thenmeasurestheimpactofmonetarypolicyshocksonoutputofsixindustriesinChinaaftertheyear1995.BothEGtwo-stepestimateandimpulseresponsefunctionsfromestimatedstructuralvectorautoregressionmodelrevealdifferencesinmonetarypolicyresponses,whichinsomecasesaresubstantialsuchastheFirstIndustryandtheSecondIndustry.ThepaperalsosimplyprovidesevidenceonthereasonsforthemeasureddifferentialpolicyresponsesacrossindustriesandsomesuggestionsforChineseGovernment.Keywords:monetaryPolicy;industrialeffects;interestrate一、引言经济结构问题一直是中国经济发展的症结。尤其是1997年以来“货币迷失”问题的出现和2004年结构型通货膨胀的发生,经济结构问题再次成为理论界探讨的焦点。由于2003年后随财政政策逐步淡出,货币政策将成为宏观调控的一个有力手段:2003年第四季度的货币政策执行报告明确指出要运用金融调控手段,促进我国产业结构调整。2004年银行体系为实现这一目的,做了种种努力,如按月召开经济金融形势分析会,有针对性地对商业银行加强“窗口指导”和风险提示;控制对钢铁、电解铝、水泥等“过热”行业的授信总量;大力发展消费信贷,努力扩大消费需求;放开金融机构(城乡信用社除外)人民币贷款利率上限等。由此,人们自然地会关注货币政策是否具有结构调整的功能,即货币政策的变化对不同行业影响的差异及对行业间产值差距的影响,也就是货币政策的行业①非对称效应。然而,传统的观点认为货币政策变化对经济实①本文所说的“行业”包括通常意义上的产业和行业。本文之所以统称为“行业”,原因之一是中国通常意义上的行业月度或季度数据太少,所以将产业数据也纳入分析;其二只为叙述方便。第2页共12页第1页共12页编号:时间:2021年x月x日书山有路勤为径,学海无涯苦作舟页码:第2页共12页体的影响主要是指货币政策的总量调节效应,即货币政策的变化影响到微观主体的需求如消费需求和投资需求,进而影响整个宏观经济的总量均衡。这一观点不仅忽略了货币政策在进行总量调节时,对不同行业需求量调节的差别,而且也忽略了货币政策对每个行业供给能力影响的差别。本文定义货币政策对各个行业的不同影响导致行业不均衡发展为货币政策的结构调整功能。这方面的研究,国外已有不少文献涉及。Blinder(1987)[1]、Christiano、Eichenbaum&Evans(1997)[2]、Bar...

1、当您付费下载文档后,您只拥有了使用权限,并不意味着购买了版权,文档只能用于自身使用,不得用于其他商业用途(如 [转卖]进行直接盈利或[编辑后售卖]进行间接盈利)。
2、本站所有内容均由合作方或网友上传,本站不对文档的完整性、权威性及其观点立场正确性做任何保证或承诺!文档内容仅供研究参考,付费前请自行鉴别。
3、如文档内容存在违规,或者侵犯商业秘密、侵犯著作权等,请点击“违规举报”。

碎片内容

货币政策结构调整的行业非对称效应分析

您可能关注的文档

确认删除?
VIP
微信客服
  • 扫码咨询
会员Q群
  • 会员专属群点击这里加入QQ群
客服邮箱
回到顶部