电脑桌面
添加小米粒文库到电脑桌面
安装后可以在桌面快捷访问

运城市财政系统干部知识考试题库VIP免费

运城市财政系统干部知识考试题库_第1页
1/20
运城市财政系统干部知识考试题库_第2页
2/20
运城市财政系统干部知识考试题库_第3页
3/20
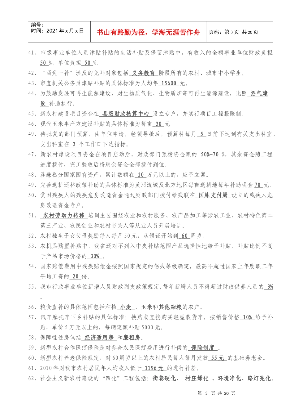
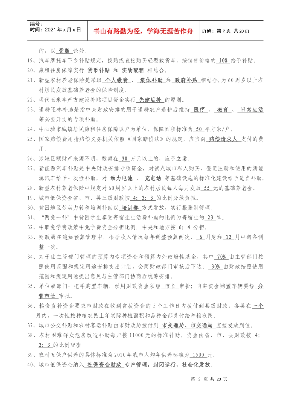
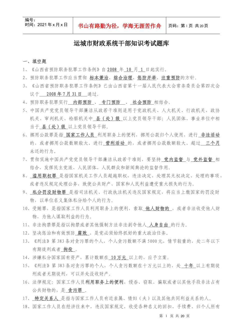
第1页共20页编号:时间:2021年x月x日书山有路勤为径,学海无涯苦作舟页码:第1页共20页运城市财政系统干部知识考试题库一、填空题1、《山西省预防职务犯罪工作条例》自2008年10月1日起实行。2、预防职务犯罪工作应当贯彻标本兼治、综合治理、惩防并举、注重预防的方针。3、《山西省预防职务犯罪工作条例》已由山西省第十一届人民代表大会常务委员会第四次会议于2008年7月31日通过。4、预防职务犯罪实行内部预防、专门预防、社会预防相结合。5、中国共产党党员领导干部廉洁从政若干准则适用于党政机关、人大机关、行政机关、政协机关、审判机关、检察机关中县(处)级以上党员领导干部;人民团体、事业单位中相当于县(处)级以上党员领导干部。6、挪用公款罪是指国家工作人员利用职务上的便利,挪用公款归个人使用,进行非法活动的,或者挪用公款数额较大、进行营利活动的,或者挪用公款数额较大、超过三个月未还的行为。7、贯彻实施中国共产党党员领导干部廉洁从政若干准则,要坚持党内监督与党外监督相结合,发挥民主党派、人民团体、人民群众和新闻舆论的监督作用。8、滥用职权罪是指国家机关工作人员超越职权,违法决定、处理其无权决定、处理的事项,或者违反规定处理公务,致使公共财产、国家和人民利益遭受重大损失的行为。9、私分罚没财物罪是指司法机关、行政执法机关违反国家规定,将应当上缴国家的罚没财物,以单位名义集体私分给个人的行为。10、受贿罪,是指国家工作人员利用职务上的便利,索取他人财物的,或者非法收受他人财物,为他人谋取利益的行为。11、非法拘禁罪是指以拘禁或者其他强制方法非法剥夺他人人身自由的行为。12、坚决惩治和有效预防腐败,是党必须始终抓好的重大政治任务。13、《刑法》第383条对贪污罪的个人,个人贪污数额不满5000元,情节较重的,处二年以下有期徒刑或者拘役。14、涉嫌私分国家国有资产,累计数额在10万元以上的,应予立案。15、《刑法》第383条对贪污罪的个人,个人贪污数额在十万元以上的,处十年以上有期徒刑或者无期徒刑,可以并处没收财产。16、法律规定:国家工作人员利用职务上的便利,侵吞、窃取、骗取或者以其他手段非法占有公共财物的,是贪污罪。17、特定关系人是指与国家工作人员有近亲属、情妇(夫)以及其他共同利益关系的人。18、国家工作人员在经济往来中,违反国家规定,收受各种名义的回扣、手续费,归个人所有第2页共20页第1页共20页编号:时间:2021年x月x日书山有路勤为径,学海无涯苦作舟页码:第2页共20页的,以受贿论处。19、汽车摩托车下乡补贴规定,换购或直接购买轻型载货车,按销售价格的10%给予补贴。20、廉租住房保障实行货币补贴和实物配租相结合。21、新型农村养老保险是采取个人缴费、集体补助和政府补贴相结合,为60周岁以上农村居民发放基础养老金的保险制度。22、现代玉米丰产方建设补贴项目资金实行先建后补的原则。23、退耕还林补助是指中央财政安排的用于退耕农户退耕后维持医疗、教育、日常生活等必要开支的专项补助。24、中心城市城镇居民廉租住房保障以户为单位,保障面积标准为50平方米/户。25、国家赔偿费用指赔偿义务机关依照《国家赔偿法》的规定,应当向赔偿请求人支付的费用。26、涉嫌巨额财产来源不明,数额在30万元以上的,应予立案。27、新能源汽车补贴是中央财政安排专项资金,对试点城市私人购买、登记注册和使用的新能源汽车给予一次性补助,对动力电池、充电站等基础设施的标准化建设给予适当补助。28、新型农村养老保险中规定对60周岁以上的农村居民每人每月发放55元的基础养老金。19、城市低保资金省、市、县三级财政按4:3:3的比例分级负担。30、贫困地区劳动力转移培训补助以培训券方式发放,实行报账制管理。31、“两免一补”中贫困学生享受寄宿生生活费补助的比例为寄宿生的23%。32、中职免学费政策中免学费资金分担比例:中央和地方按6:4分担。33、财政局在追加预算管理中,根据收入情况每年调整预算两次,6月底和12月中旬各调整一次。34、对于由主管部门管理的预算内专项资金和预算内外政府性基金,其中70%由主管部门按照使用范围和规定用途安排支出计...

1、当您付费下载文档后,您只拥有了使用权限,并不意味着购买了版权,文档只能用于自身使用,不得用于其他商业用途(如 [转卖]进行直接盈利或[编辑后售卖]进行间接盈利)。
2、本站所有内容均由合作方或网友上传,本站不对文档的完整性、权威性及其观点立场正确性做任何保证或承诺!文档内容仅供研究参考,付费前请自行鉴别。
3、如文档内容存在违规,或者侵犯商业秘密、侵犯著作权等,请点击“违规举报”。

碎片内容

运城市财政系统干部知识考试题库

中小学教育精品资料+ 关注
实名认证
内容提供者

中小学教育资料,优质文档创作者

确认删除?
VIP
微信客服
  • 扫码咨询
会员Q群
  • 会员专属群点击这里加入QQ群
客服邮箱
回到顶部