电脑桌面
添加小米粒文库到电脑桌面
安装后可以在桌面快捷访问

部门绩效考评管理办法VIP专享VIP免费

部门绩效考评管理办法_第1页
1/7
部门绩效考评管理办法_第2页
2/7
部门绩效考评管理办法_第3页
3/7
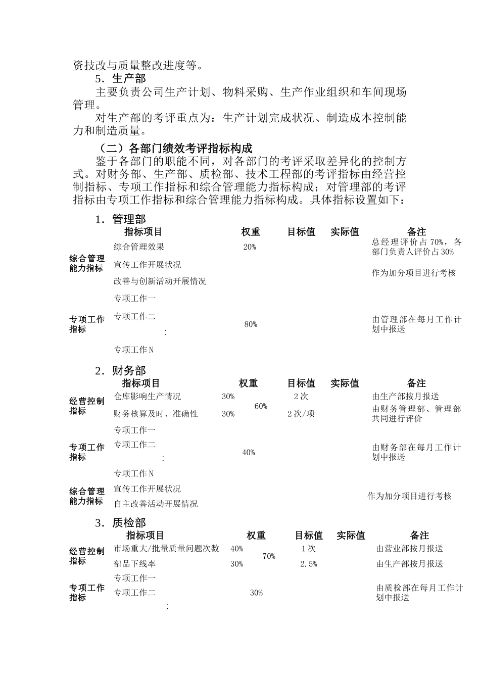
部门绩效考评管理办法(修订版)为客观公正地评价和考核各部门的经营绩效,促使各部门规范管理、理顺业务流程,提高公司整体运营效率,圆满达成年度经营目标及实现自身的可持续发展,遵循“市场压力传递”和“兼顾公平与效率”原则,特制定本办法。一、部门绩效考评的原则和思路1.部门绩效考评整体上以达成经营目标为宗旨,以成本、质量和速度为控制目标。2.部门绩效考评的实施采取目标考核和过程控制相结合的方式,以目标管理为主旨、以过程控制来保证经营目标的实现。3.部门绩效考评强调关键绩效考评和考核程序的可操作性,考核指标体现各责任主体的可控性。4.部门绩效考评结果与各部门月度工资计发挂钩,总体上以有效激励为原则。5.部门绩效考评的责任主体是商用空调公司管理部、财务部、生产部、质检部、技术工程部。二、各部门的职责定位和考评指标体系(一)各部门的职责定位及考核重点1.管理部主要负责公司的发展规划、目标管理和对公司各项经营活动进行综合协调、宏观监控及其支持服务。对管理部的考评重点为:专项工作计划和公司综合管理效果。2.财务部主要负责公司会计核算、财务管理以及车间部品仓的日常管理。对财务部的考评重点为:财务信息的及时性与准确性、成本管理水平和部品仓管理状况。3.质检部主要负责公司外协外购件、半成品和成品的检测或委托检测、质量控制和评价等;负责建立和维护公司质量环境保证体系,并实施管理、监控和评价。对质检部的考评重点为:部品及成品质量控制水平、公司质量改进开展的及时性、有效性等。4.技术工程部主要负责公司制造技术的研究与提升、制造过程的工艺管理和品质保证能力的建立与提升,以及公司投资规划与管理。对技术工程部的考评重点为:工艺、技术及设备保障能力、投资技改与质量整改进度等。5.生产部主要负责公司生产计划、物料采购、生产作业组织和车间现场管理。对生产部的考评重点为:生产计划完成状况、制造成本控制能力和制造质量。(二)各部门绩效考评指标构成鉴于各部门的职能不同,对各部门的考评采取差异化的控制方式。对财务部、生产部、质检部、技术工程部的考评指标由经营控制指标、专项工作指标和综合管理能力指标构成;对管理部的考评指标由专项工作指标和综合管理能力指标构成。具体指标设置如下:1.管理部指标项目权重目标值实际值备注综合管理能力指标综合管理效果20%总经理评价占70%,各部门负责人评价占30%宣传工作开展状况作为加分项目进行考核改善与创新活动开展情况专项工作指标专项工作一80%由管理部在每月工作计划中报送专项工作二︰专项工作N2.财务部指标项目权重目标值实际值备注经营控制指标仓库影响生产情况30%60%2次由生产部按月报送财务核算及时、准确性30%2次/项由财务管理部、管理部共同进行评价专项工作指标专项工作一40%由财务部在每月工作计划中报送专项工作二︰专项工作N综合管理能力指标宣传工作开展状况作为加分项目进行考核自主改善活动开展情况3.质检部指标项目权重目标值实际值备注经营控制指标市场重大/批量质量问题次数40%70%1次由营业部按月报送部品下线率30%2.5%由生产部按月报送专项工作指标专项工作一30%由质检部在每月工作计划中报送专项工作二︰专项工作N综合管理能力指标宣传工作开展状况作为加分项目考核自主改善活动开展情况4.技术工程部指标项目权重目标值实际值备注经营控制指标质量整改未完成项30%80%1项由质检部按月报送工艺、技术及设备影响生产次数30%2次由生产部按月报送投资技改计划完成情况20%2项2项未按计划进度专项工作指标专项工作一20%由技术工程部在每月工作计划中报送专项工作二︰专项工作N综合管理能力指标宣传工作开展状况作为加分项目考核自主改善活动开展情况5.生产部指标项目权重目标值实际值备注经营控制指标月生产计划准时完成情况30%90%内:98.5%外:98%由质检部按月统计成品一次送检合格率30%内:97%外:95%由质检部按月统计目标变动成本达成率30%1.04由财务部按月测算专项工作指标专项工作一10%专项工作二︰专项工作N综合管理能力指标宣传工作开展状况作为加分项目考核自主改善活动开展情况三、相关指标说明1.综合管理...

1、当您付费下载文档后,您只拥有了使用权限,并不意味着购买了版权,文档只能用于自身使用,不得用于其他商业用途(如 [转卖]进行直接盈利或[编辑后售卖]进行间接盈利)。
2、本站所有内容均由合作方或网友上传,本站不对文档的完整性、权威性及其观点立场正确性做任何保证或承诺!文档内容仅供研究参考,付费前请自行鉴别。
3、如文档内容存在违规,或者侵犯商业秘密、侵犯著作权等,请点击“违规举报”。

碎片内容

部门绩效考评管理办法

确认删除?
VIP
微信客服
  • 扫码咨询
会员Q群
  • 会员专属群点击这里加入QQ群
客服邮箱
回到顶部