电脑桌面
添加小米粒文库到电脑桌面
安装后可以在桌面快捷访问

职务说明书写作要求VIP免费

职务说明书写作要求_第1页
1/5
职务说明书写作要求_第2页
2/5
职务说明书写作要求_第3页
3/5
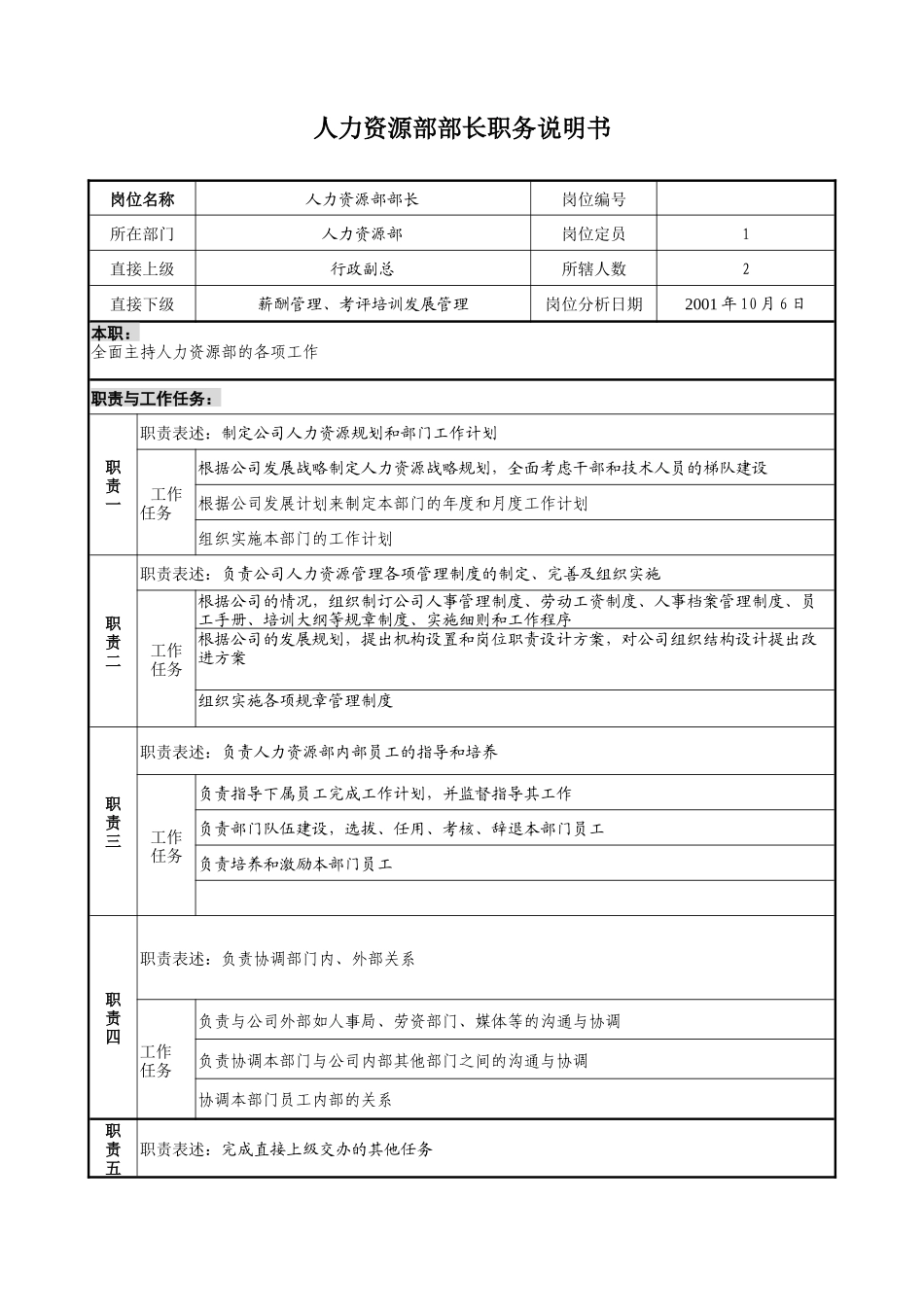
职务说明书写作要求及说明尊敬的各位领导:我们是北大纵横管理咨询公司,为取得薪酬设计和考核体系设计的客观依据,我们需要对目前岗位的现状有一个全面深入的了解。因此需要您编写职务说明书。职务说明书具体描述各个岗位的岗位职责、职权、任职资格及工作条件。我们对职务说明书的编写要求做出了说明,并给出范例及职务说明书空表,请您将您所负责的所有岗位的职务说明书填写完整,我们对您的大力支持表示衷心的感谢!填写要求:1.院长、副院长的职务说明书由办公室负责撰写,各中层管理岗位由主管该部门的院长或副院长负责撰写,其余岗位由其直接上级填写。2.对岗不对人,对一岗多人的情况,只写一份该岗位的职务说明书。3.对于各个岗位的工作内容描述尽可能具体,不可遗漏也不可交叉。4.任职资格必须与岗位责任对应。5.填写时语言表述清楚、准确且精炼。6.2月22日下午由院办分发职务说明书的空表(电子版),25日(星期一)各部门于下午16:30之前将填写完的职务说明书交至院办公室(电子版1份,打印出来并由撰写者签字的书面表格1份);院办收齐后统一交到北大纵横办公室(710房间)。7.如您对职务说明书的填写事项有任何疑问,您可以打电话1710向北大纵横办公室咨询,或直接至710房间询问,我们将耐心的对您的疑问进行解答。8.职务说明书的基本内容及说明:一、基本资料:1.岗位名称2.所在部门3.直接上级4.直接下级5.所辖人数6.定员人数二、本职描述:概括描述本岗位的职责三、职责与工作任务:具体描述该岗位的每一项职责及工作任务四、权力:指与本岗位对应的权力(如建议权、任免权、考核权、执行权等)五、工作协调关系:指为完成该岗位工作任务所需协调的内、外部工作关系六、任职资格:指为胜任该岗位所需具备的教育水平、专业、培训经历、经验、知识、技能技巧七、其它:1.使用的工具设备:完成本职工作所需工具设备如计算机、车辆等2.工作环境:对工作所处具体环境,如是否安静、室内或室外等3.工作时间特征:是否固定,是否经常加班等4.所需记录文档:指完成本职工作最后需形成的书面文档附:职务说明书范例(范例为某房地产公司部分职务说明书,此范例仅作参考,请您按照岗位的实际情况来填写):人力资源部部长职务说明书岗位名称人力资源部部长岗位编号所在部门人力资源部岗位定员1直接上级行政副总所辖人数2直接下级薪酬管理、考评培训发展管理岗位分析日期2001年10月6日本职:全面主持人力资源部的各项工作职责与工作任务:职责一职责表述:制定公司人力资源规划和部门工作计划工作任务根据公司发展战略制定人力资源战略规划,全面考虑干部和技术人员的梯队建设根据公司发展计划来制定本部门的年度和月度工作计划组织实施本部门的工作计划职责二职责表述:负责公司人力资源管理各项管理制度的制定、完善及组织实施工作任务根据公司的情况,组织制订公司人事管理制度、劳动工资制度、人事档案管理制度、员工手册、培训大纲等规章制度、实施细则和工作程序根据公司的发展规划,提出机构设置和岗位职责设计方案,对公司组织结构设计提出改进方案组织实施各项规章管理制度职责三职责表述:负责人力资源部内部员工的指导和培养工作任务负责指导下属员工完成工作计划,并监督指导其工作负责部门队伍建设,选拔、任用、考核、辞退本部门员工负责培养和激励本部门员工职责四职责表述:负责协调部门内、外部关系工作任务负责与公司外部如人事局、劳资部门、媒体等的沟通与协调负责协调本部门与公司内部其他部门之间的沟通与协调协调本部门员工内部的关系职责五职责表述:完成直接上级交办的其他任务权力:对公司人事管理制度的制定权和组织实施权对本部门及公司其他部门员工在执行制度过程中的监督权对员工投诉的核实权对直接下级人员调配、奖惩的建议权和任免的提名权对所属下级的工作的监督、检查权对所属下级的工作争议有裁决权对所属下级的管理水平、业务水平和业绩有考核评价权工作协作关系:内部协调关系公司各部门外部协调关系人事局,劳动局,高等院校,公安部门,媒体等任职资格:教育水平大学本科以上专业人力资源管理等相关专业培训经历人力...

1、当您付费下载文档后,您只拥有了使用权限,并不意味着购买了版权,文档只能用于自身使用,不得用于其他商业用途(如 [转卖]进行直接盈利或[编辑后售卖]进行间接盈利)。
2、本站所有内容均由合作方或网友上传,本站不对文档的完整性、权威性及其观点立场正确性做任何保证或承诺!文档内容仅供研究参考,付费前请自行鉴别。
3、如文档内容存在违规,或者侵犯商业秘密、侵犯著作权等,请点击“违规举报”。

碎片内容

职务说明书写作要求

确认删除?
VIP
微信客服
  • 扫码咨询
会员Q群
  • 会员专属群点击这里加入QQ群
客服邮箱
回到顶部