电脑桌面
添加小米粒文库到电脑桌面
安装后可以在桌面快捷访问

青年教师指导与培养工作手册VIP免费

青年教师指导与培养工作手册_第1页
1/7
青年教师指导与培养工作手册_第2页
2/7
青年教师指导与培养工作手册_第3页
3/7
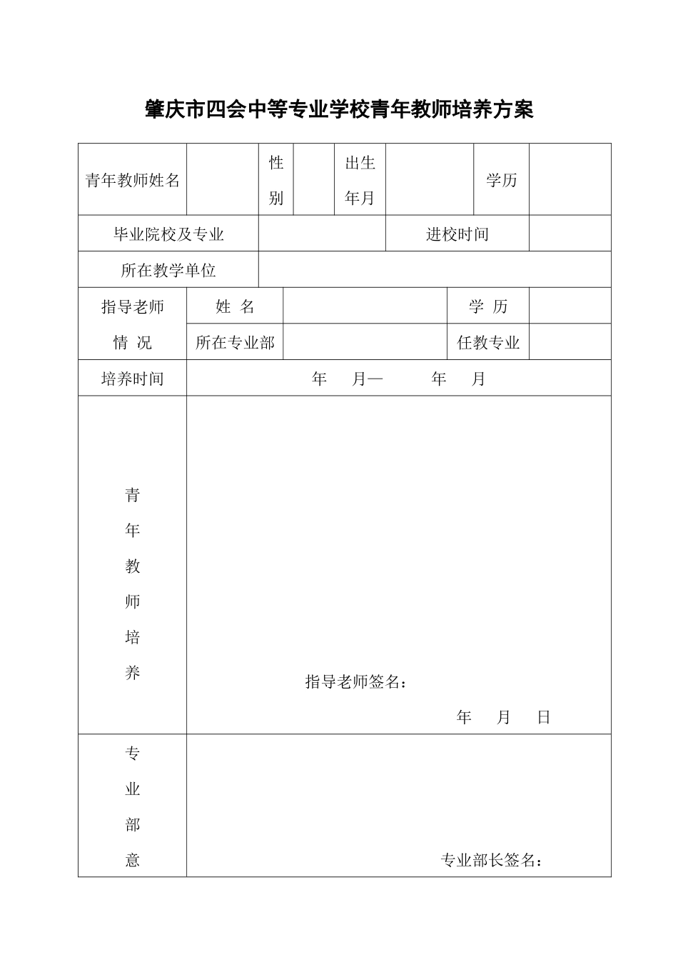
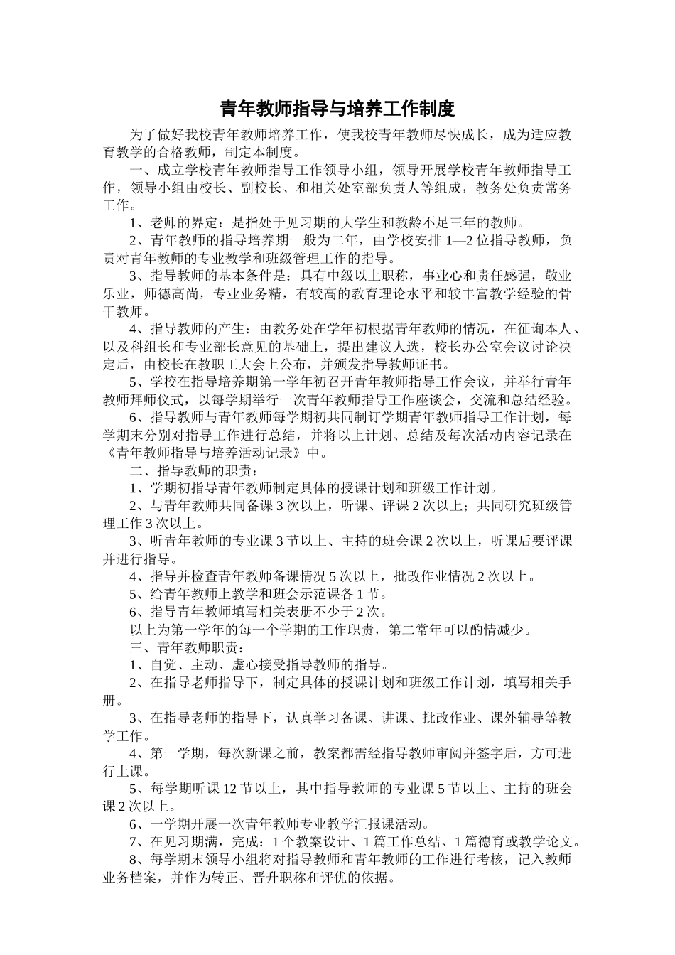
肇庆市四会中等专业学校学年第学期青年教师:指导教师:青年教师指导与培养工作制度为了做好我校青年教师培养工作,使我校青年教师尽快成长,成为适应教育教学的合格教师,制定本制度。一、成立学校青年教师指导工作领导小组,领导开展学校青年教师指导工作,领导小组由校长、副校长、和相关处室部负责人等组成,教务处负责常务工作。1、老师的界定:是指处于见习期的大学生和教龄不足三年的教师。2、青年教师的指导培养期一般为二年,由学校安排1—2位指导教师,负责对青年教师的专业教学和班级管理工作的指导。3、指导教师的基本条件是:具有中级以上职称,事业心和责任感强,敬业乐业,师德高尚,专业业务精,有较高的教育理论水平和较丰富教学经验的骨干教师。4、指导教师的产生:由教务处在学年初根据青年教师的情况,在征询本人、以及科组长和专业部长意见的基础上,提出建议人选,校长办公室会议讨论决定后,由校长在教职工大会上公布,并颁发指导教师证书。5、学校在指导培养期第一学年初召开青年教师指导工作会议,并举行青年教师拜师仪式,以每学期举行一次青年教师指导工作座谈会,交流和总结经验。6、指导教师与青年教师每学期初共同制订学期青年教师指导工作计划,每学期末分别对指导工作进行总结,并将以上计划、总结及每次活动内容记录在《青年教师指导与培养活动记录》中。二、指导教师的职责:1、学期初指导青年教师制定具体的授课计划和班级工作计划。2、与青年教师共同备课3次以上,听课、评课2次以上;共同研究班级管理工作3次以上。3、听青年教师的专业课3节以上、主持的班会课2次以上,听课后要评课并进行指导。4、指导并检查青年教师备课情况5次以上,批改作业情况2次以上。5、给青年教师上教学和班会示范课各1节。6、指导青年教师填写相关表册不少于2次。以上为第一学年的每一个学期的工作职责,第二常年可以酌情减少。三、青年教师职责:1、自觉、主动、虚心接受指导教师的指导。2、在指导老师指导下,制定具体的授课计划和班级工作计划,填写相关手册。3、在指导老师的指导下,认真学习备课、讲课、批改作业、课外辅导等教学工作。4、第一学期,每次新课之前,教案都需经指导教师审阅并签字后,方可进行上课。5、每学期听课12节以上,其中指导教师的专业课5节以上、主持的班会课2次以上。6、一学期开展一次青年教师专业教学汇报课活动。7、在见习期满,完成:1个教案设计、1篇工作总结、1篇德育或教学论文。8、每学期末领导小组将对指导教师和青年教师的工作进行考核,记入教师业务档案,并作为转正、晋升职称和评优的依据。肇庆市四会中等专业学校青年教师培养方案青年教师姓名性别出生年月学历毕业院校及专业进校时间所在教学单位指导老师情况姓名学历所在专业部任教专业培养时间年月—年月青年教师培养指导老师签名:年月日专业部意专业部长签名:见年月日肇庆市四会中等专业学校青年教师指导与培养活动记录时间:年月日指导老师:青年老师:具体内容:本次活动目的效果肇庆市四会中等专业学校青年教师指导与培养工作总结时间:年月日指导老师:青年老师:具体内容:基本情况成绩表现努力方向肇庆市四会中等专业学校青年教师培养考核表青年教师姓名性别出生年月学历毕业院校及专业进校时间所在专业部指导教师姓名指导老师情况姓名学历所在专业部任教专业培养时间年月—年月青年教师学习总结指导老师签名:年月日指导老师意见指导老师签名:年月日专业部意见专业部长签名:年月日学校意见盖章:年月日

1、当您付费下载文档后,您只拥有了使用权限,并不意味着购买了版权,文档只能用于自身使用,不得用于其他商业用途(如 [转卖]进行直接盈利或[编辑后售卖]进行间接盈利)。
2、本站所有内容均由合作方或网友上传,本站不对文档的完整性、权威性及其观点立场正确性做任何保证或承诺!文档内容仅供研究参考,付费前请自行鉴别。
3、如文档内容存在违规,或者侵犯商业秘密、侵犯著作权等,请点击“违规举报”。

碎片内容

青年教师指导与培养工作手册

确认删除?
VIP
微信客服
  • 扫码咨询
会员Q群
  • 会员专属群点击这里加入QQ群
客服邮箱
回到顶部