电脑桌面
添加小米粒文库到电脑桌面
安装后可以在桌面快捷访问

生产费用在完工产品与在产品之间的划分VIP免费

生产费用在完工产品与在产品之间的划分_第1页
1/7
生产费用在完工产品与在产品之间的划分_第2页
2/7
生产费用在完工产品与在产品之间的划分_第3页
3/7
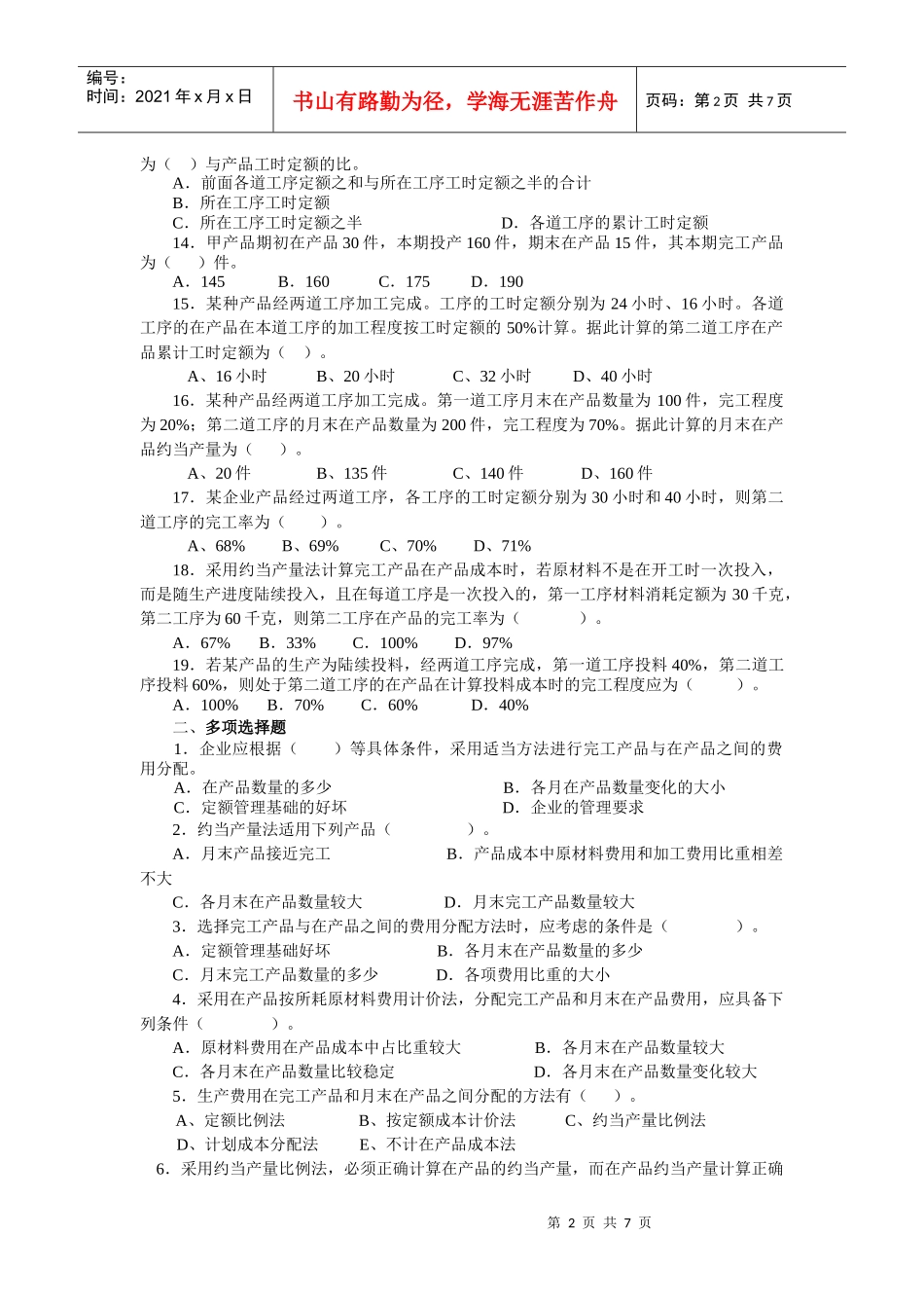
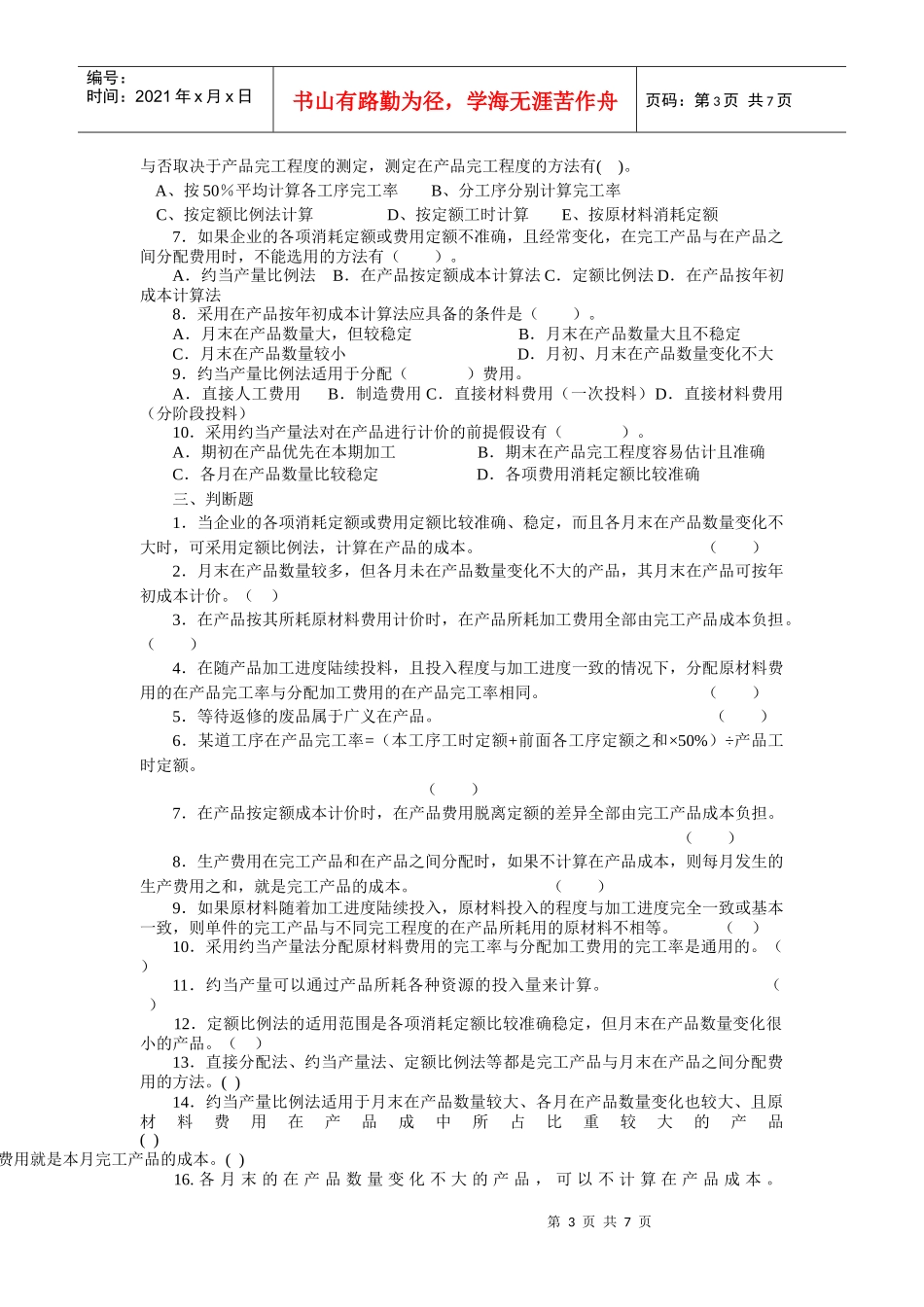
第1页共7页编号:时间:2021年x月x日书山有路勤为径,学海无涯苦作舟页码:第1页共7页生产费用在完工产品与在产品之间的划分一、单项选择题1.狭义的在产品包括()。A.正在车间加工的产品B.需进一步加工的半成品C.对外销售的自制半成品D.产成品2.原材料在每一道工序开始时一次投料的情况下,分配原材料费用的在产品完工率,为()与完工产品消耗定额的比率。A.所在工序累计消耗定额之半B.所在工序累计消耗定额C.所在工序消耗定额D.所在工序消耗定额之半3.()适用于定额管理基础较好,各项消耗定额或费用定额较准确、稳定,但各月未在产品数量变动较大的产品。A.在产品按所耗原材料费用计价法B.在产品按定额成本计价法C.在产品按固定成本计价法D.定额比例法4.约当产量比例法适用于()的产品。A、月末在产品数量较大B、各月之间在产品数量变化较大C、产品成本中各项费用比重相关不多D、以上三项条件同时具备5.分配加工费用时所采用的在产品完工率,是指产品()与完工产品工时定额的比率。A、所在工序的工时定额B、前面各工序工时定额之和与所在工序工时定额之半的合计数C、所在工序的累计工时定额D、所在工序的工时定额之半6.如果某种产品的月末在产品数量较大,各月在产品数量变化也较大,产品成本中各项费用的比重相差不多,生产费用在完工产品与月末在产品之间分配,应采用的方法是()。A、不计农产品成本法B、约当产量比例法C、在产品按完工产品计算法D、定额比例法7.某种产品的各项定额准确、稳定,其各月末在产品数量变动不大,为了简化成本计算工作,其生产费用在完工产品与在产品之间进行分配应采用()。A、定额比例法B、约当产量比例法C、在产品按定额成本计价法D、在产品按完工产品计算法8.对于各项消耗定额或费用定额比较准确稳定,但月末在产品数量变动较大的产品,其生产费用在完工产品和月末在产品之间的分配宜采用()。A.定额比例法B.在产品按定额成本计价法C.约当产量法D.在产品按完工产品计算法9.在产品采用定额成本计价法计算时,其实际成本与定额成本之间的差异应计入()。A.在产品成本B.营业外支出C.完工产品成本D.期间费用11.采用在产品按定额成本计算法分配费用时,应具备的条件是()。A.无在产品盘盈盘亏情况发生B.月末在产品数量较多C.月末在产品数量变化较大D.各月末在产品数量变化较小12.在产品投工率为()与完工产品工时定额的比率。A.所在工序工时定额之半B.所在工序累计工时定额C.上道工序累计工时定额与所在工序工时定额之半的合计D.所在工序工时定额13.采用约当产量法时,分配直接人工费用和制造费用的在产品完工率,其计算公式第2页共7页第1页共7页编号:时间:2021年x月x日书山有路勤为径,学海无涯苦作舟页码:第2页共7页为()与产品工时定额的比。A.前面各道工序定额之和与所在工序工时定额之半的合计B.所在工序工时定额C.所在工序工时定额之半D.各道工序的累计工时定额14.甲产品期初在产品30件,本期投产160件,期末在产品15件,其本期完工产品为()件。A.145B.160C.175D.19015.某种产品经两道工序加工完成。工序的工时定额分别为24小时、16小时。各道工序的在产品在本道工序的加工程度按工时定额的50%计算。据此计算的第二道工序在产品累计工时定额为()。A、16小时B、20小时C、32小时D、40小时16.某种产品经两道工序加工完成。第一道工序月末在产品数量为100件,完工程度为20%;第二道工序的月末在产品数量为200件,完工程度为70%。据此计算的月末在产品约当产量为()。A、20件B、135件C、140件D、160件17.某企业产品经过两道工序,各工序的工时定额分别为30小时和40小时,则第二道工序的完工率为()。A、68%B、69%C、70%D、71%18.采用约当产量法计算完工产品在产品成本时,若原材料不是在开工时一次投入,而是随生产进度陆续投入,且在每道工序是一次投入的,第一工序材料消耗定额为30千克,第二工序为60千克,则第二工序在产品的完工率为()。A.67%B.33%C.100%D.97%19.若某产品的生产为陆续投料,经两道工序完成,第一道工序投料40%,第二道工序投料60%,则处于第二道...

1、当您付费下载文档后,您只拥有了使用权限,并不意味着购买了版权,文档只能用于自身使用,不得用于其他商业用途(如 [转卖]进行直接盈利或[编辑后售卖]进行间接盈利)。
2、本站所有内容均由合作方或网友上传,本站不对文档的完整性、权威性及其观点立场正确性做任何保证或承诺!文档内容仅供研究参考,付费前请自行鉴别。
3、如文档内容存在违规,或者侵犯商业秘密、侵犯著作权等,请点击“违规举报”。

碎片内容

生产费用在完工产品与在产品之间的划分

确认删除?
VIP
微信客服
  • 扫码咨询
会员Q群
  • 会员专属群点击这里加入QQ群
客服邮箱
回到顶部